寻求帮助(无法删除掉JUMPER)
时间:10-02
整理:3721RD
点击:
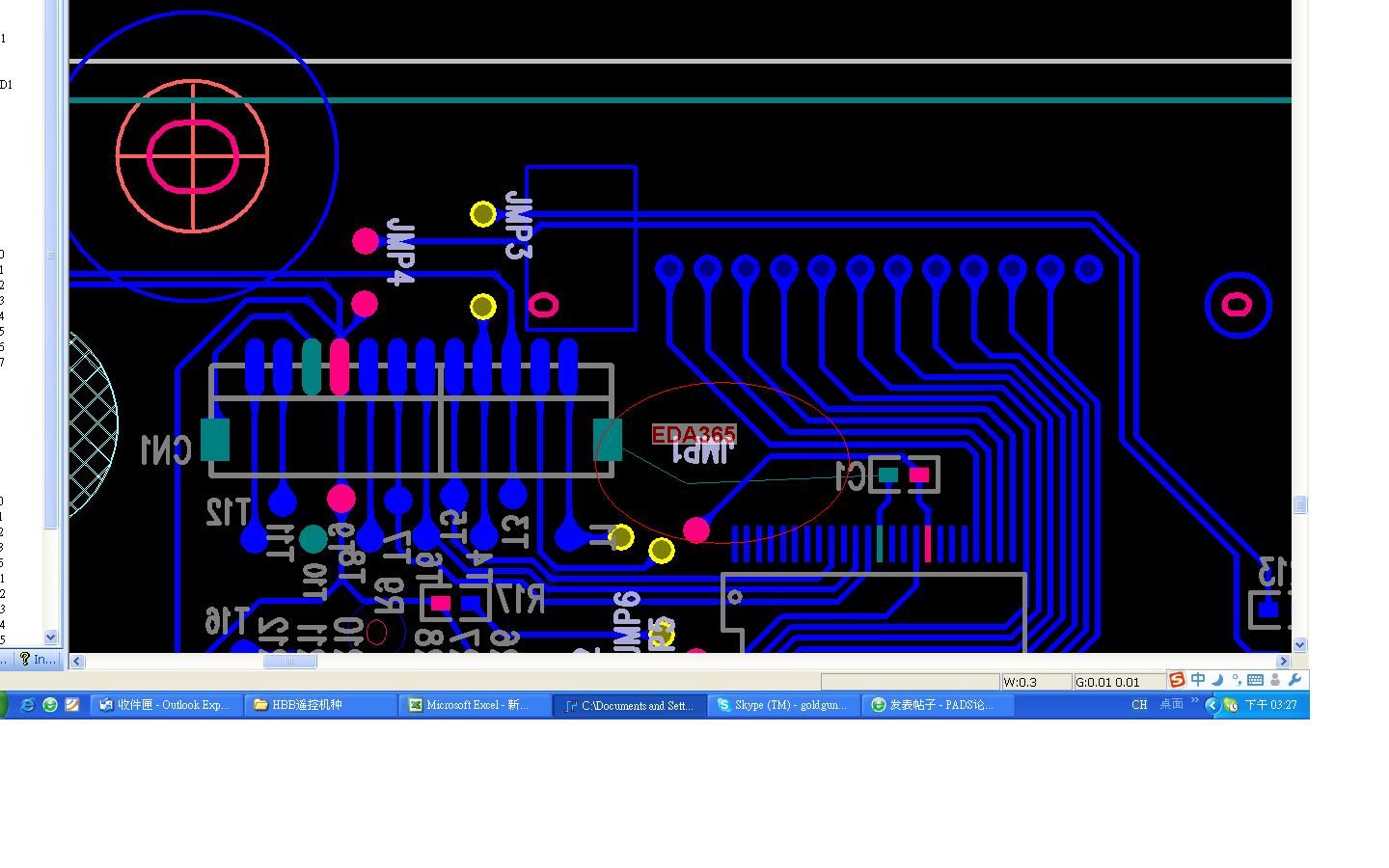
如图,JUMPER1 删除不掉,在TOP/BO
TTOM中都找不到,PIN PAIR也不能删除,请指教,谢谢。
能不能把软件传上来看看.
可能存在三个问题,你逐一试一下:
1.锁定了----解锁
2.做了复用----解复用
3.相关层的过滤器里没有打开---在过滤器里把所有层勾上
上楼是正解
