GaAs HBT nonlinear model
GaAs/InGaP HBTs are ideal candidates for RF power amplifiers and I am trying to compare their characteristics with other devices (MESFET, HEMT, CMOS etc) from differnet process technology. I've found nonlinear models for most other technologies but just not GaAs/InGaP HBTs which sucks...
Appreciate your help in advance!
m
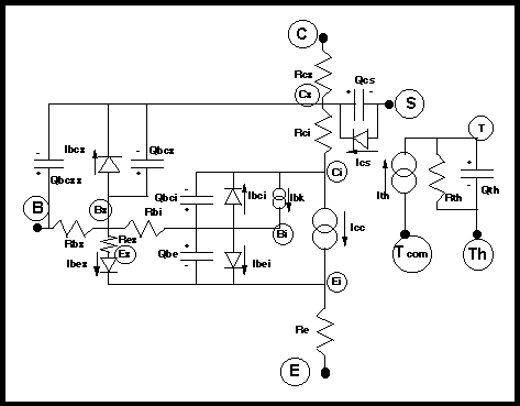
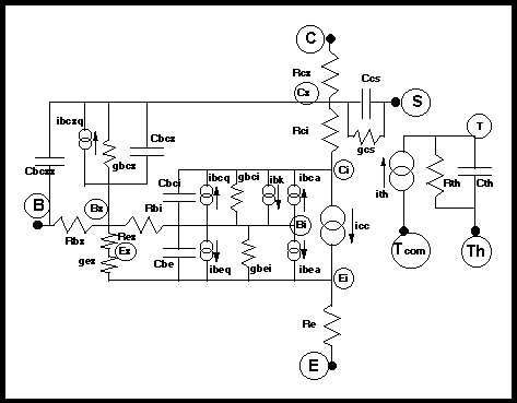
Hi here are large signal and small signal model for HBT from http://hbt.ucsd.edu u can refer http://herkules.oulu.fi/isbn9514265149/html/x1084.html for analysis.
Fig. 1. Circuit diagram for large signal HBT model

Fig. 2. Circuit diagram for small signal HBT model

Thanks for your help!
I just checked with UCSD high speed group (they have pretty good device work for RF PAs) as well and could only find these models but not the actual parameters of real devices which means it is still not possible to see and compare the actual charateristics such as I-V C-V characteristics and ft fmax performance etc of real GaAS HBTs with other real devices. Only parameters for a sample GaAs HBT was found (but of course better than nothing).
It seems that ADS also have HBT models but again I can't find parameters of these model for any real (commercial) devices.
Anybody else has GaAS HBT models or design kit for real devices?
