laser pointer to a voltage supply
The power is usually set with a feedback loop using a photodiode built in to the laser package. Some laser pointers can be modulated so you could use PWM. Some have external power control, I think. However, if yours has neither of these then you are stuck. You could take it apart and try to control it but you stand a good chance of blowing it up. Laser diodes don't like being overdriven, which is easy to do unless you have an optical power meter.
Keith.
how about if i connect 2 AAA batteries in series and take 2 wires from the positive of the first and the negative from the second battery and connect it to a voltage supply. will that work ?
I am not sure what you mean. Are you suggesting just reducing the supply voltage? If so, what will happen is the power will remain constant until the voltage is so low that the circuit cannot keep the laser power correct and it will suddenly drop. You might be able to control it around that drop, but it will be very sensitive.
Keith.
well, i want to control the output of the laser pointer (which says on it output< 5mw) using a voltage supply. is that possible if i connect the batteries to the voltage supply ?
another thing i have a laser diode and i want to do the same thing, control the output using a voltage supply, how can i do that? is there a circuit or something i should build for the laser diode ?
Added after 1 minutes:
i want to be able when i increase the voltage, the output increases
Added after 26 seconds:
either using the laser pointer or the laser diode
I am afraid it may not work and lead to damage of the device if rating is exceeded.
first study on the available diode characteristics then decide.
instead, you may use multiple diodes to control the same.
Good designed laser pointers implement a constant current source (mostly a simple two transistor circuit). Thy can be safely
operated with an external power supply, as long as you roughly keep the voltage range of the batteries. Otherwise, the
permissible power disspation of the current source may be exceeded. Simple laser pointers without current source possibly
utilize a series resistor or count on the battery inner resistance to set the laser diode current. In this case, safe operation with
a power supply isn't easy. You must be particularly aware of switch-on transients with cheap power supplies of the hobby category.
ok never mind the laser pointer. about the laser diode, what do i need first to get this laser diode emits laser, i heard there is something called driving circuit or something like that
As I mentioned, laser diodes use a monitor photodiode to set the power - see attached data sheet. They cannot use a constant current drive. The operating point is temperature dependant and the slope (mW light per mA current) is too high to use any other means. There may be laser diodes where you can use a constant current drive, but I haven't seen one. High power pulsed lasers use a 'fixed' current, but that will be a fast current pulse of lots of amps.
You can make a simple circuit with just a couple of transistors but you would be best off using an IC designed for the job. You still have the problem that they are rated by output power, not input power or current, so without an optical power meter you risk blowing it up.
I haven't used any of the laser diode drive ICs as I have always designed discrete circuits, but you could look at something like the Analog Devices AD9660
http://www.analog.com/static/importe...ts/AD96606.pdf
Keith.
i have an optical power meter in the lab. but what do u mean by a constant current drive.
A constant current source produces a fixed current irrespective of the supply voltage but you cannot use that for laser diode drivers.
Keith
can i use a simple driving circuit like the one attached below ? and i think the potentiometer can control the output of the laser right ?
Added after 16 minutes:
sorry here it is here is the circuit for the laser diode. can i change the output using the adjustable potentiometer
No you cannot use that circuit. I am obviously not making myself clear. You cannot use a constant current drive. You must use the monitor photodiode built into the laser as part of a feedback loop.
Keith.
Added after 10 minutes:
If you want a simple circuit rather than using an IC, there are plenty here: http://www.repairfaq.org/sam/laserdps.htm
Be careful, a lot of them are reverse engineered from products so may not necessarily be correct.
There are plenty of simple two transistor feedback circuits around that should work correctly.
Keith.
thanks alot man, glad u were around.
can u link some please ? because i am kinda running around like a headless chicken :D
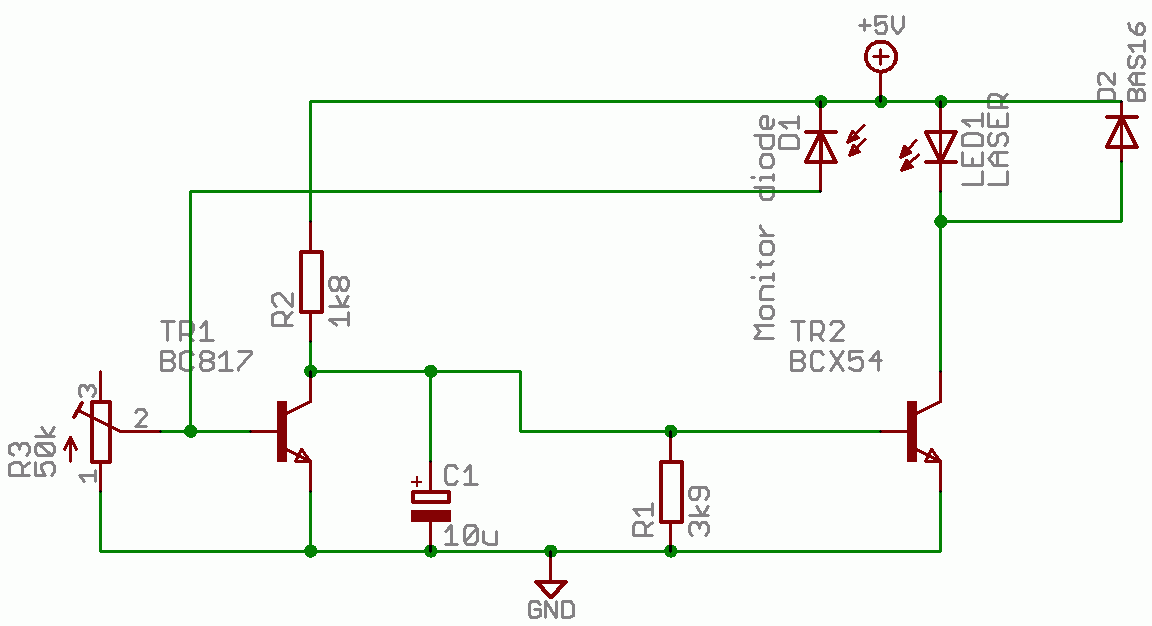
I couldn't see a circuit I could totally trust so I have drawn out an old one of mine:

I couldn"t be sure of the value of C1 because my conversion of old Orcad files isn't working correctly, but it isn't critical - it stops overshoot on switch on.
It is possible that the values may need adjusting for whatever laser you use. This was designed back in the 1980s when the first commercially available visible laser diodes arrived. The threshold currents were a lot higher then (80mA to 120mA).
You can adjust the power by using the pot.
Strictly speaking there probably is a patent around for this circuit (I designed it), although I don't know if the company involved even exists any more or if the have continued to keep it active.
Keith.
- RFID - pointer to a good introduction ?
- Induced voltages on transmission line by plane wave in HFSS
- Klystron output voltage, cavity field strength
- Negative voltage needed in K-band
- How to set the bias voltage of the BJT in Gilbert mixer
- is DC voltage gain not an important issue to consider in LNA designing?
