Please Help me If you are Expert in SDH
时间:04-07
整理:3721RD
点击:
i'm having problem while trying to solve following problem , please any one who can help me please do reply:
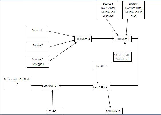
Refer the diagram. Each Arrow is a SDH trunk link. VC-4 received at destination SDH node F is fully loaded. VC-4 from Node C to E contains two TU-3. Now answer the following:
1. Type of each SDH Node?
2. Capacity and payload type of each trunk link?
3. Type and number of TUs in VC4 received at ?Destination SDH node F??
4. Transmission rates of sources 1 & 2?
5. Levels of multiplexing at each node?
6. VC contents in nodes: A to B, B to C, & C to D ?
Refer the diagram. Each Arrow is a SDH trunk link. VC-4 received at destination SDH node F is fully loaded. VC-4 from Node C to E contains two TU-3. Now answer the following:
1. Type of each SDH Node?
2. Capacity and payload type of each trunk link?
3. Type and number of TUs in VC4 received at ?Destination SDH node F??
4. Transmission rates of sources 1 & 2?
5. Levels of multiplexing at each node?
6. VC contents in nodes: A to B, B to C, & C to D ?

