Guys i really need ur help on tunable hybrid couplers
i am working on this paper published in IEEE [A Varactor Tuned Branch-Line Hybrid Coupler].
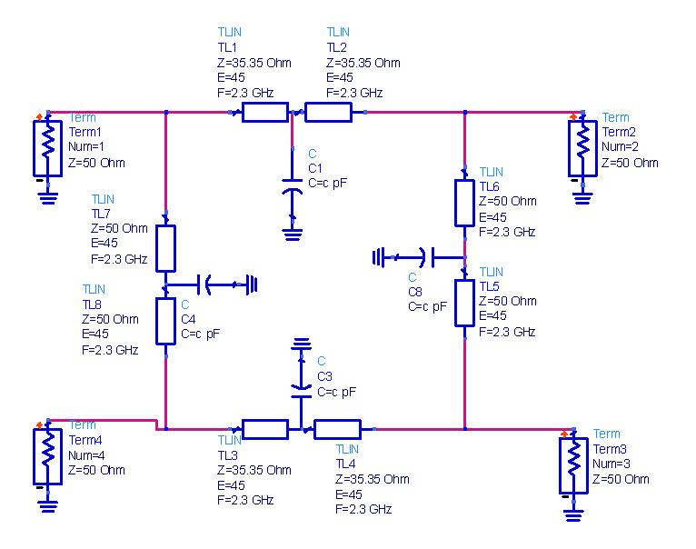
In the ads simulation i used only simple capacitors instead of varactor diode for tuning the hybrid.
i made up the hybrid coupler using ideal transmission lines working on 2 GHz. when i put in the capacitor and do a little sweep on the capacitors, the operating freq shifts but the coupling does not remain 3 db instead it goes to 6 db or more but in the paper the result from with in 1.7GHz to 2.1 GHz the coupling remains near 3dB.
i dont know whats the problem. can some one sought it out.

---------- Post added at 17:29 ---------- Previous post was at 17:27 ----------
is there a way to find out how much tuning is possible. i mean what would be the limit up to which the hybrid could be tuned
For me, make sense your results. Actually I would be surprised to be different.
For better understanding, if you take an equivalent branch-line coupler using lumped LC components, you will see that changing the C values (to get different coupling frequency) you HAVE to change also the L values, to be able to keep constant the coupling factor.
Maybe is possible to get reasonable results for narrow band, but there is more than 20% coupling bandwidth.
well i dont want to use the LC components and want to maintain the 3dB coupling. are u suggestin i add something else in the circuit to maintain the coupling....what and where should i add then?
Kazim
please note that in the original schematic of the paper youmentioned, the capacitors are connected together but not to ground.
I hope it can help.
Mazz
Definitely you should not ground these varactors...
thanks guys for mentioning the problem....it took me days but i could figure out that i grounded the caps....
guys i want to connect the transistors to this circuit to on and off the capacitors. can u suggest how should i connect them and where.........
You mean, you want to switch the capacitors instead of using varactors? Then connect transistors in parallel with the capacitors...
but i thought of adding transistor in series with caps just to on and off them like if transistors were acting as a switch.
how can transistor in parallel operate with the caps
