harmonic comb generator with fundamental frequency of 10 MHz
I need to design an engineered harmonic comb generator with fundamental frequency of 10 MHz and output signal level of 10 dBm . it should generate harmonics up to and including the 10th harmonic (100 Mhz ) . I have limited knowledge, and any help or design you suggest would be greatly appreciated ?
Thank you,
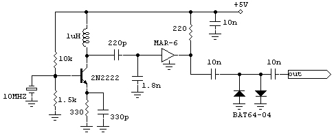
Try this one:

Shouldn't we use an asymmetrical diode circuit to enforce even harmonics?
Try this. Should give you about a 3ns pulse output. You might have to vary the coaxial line length to get the right spectrum flatness required. You might be able to eliminate the schottky diode (which just snubs the negative going pulse). To get 10 dBm (10 mW) at 100 MHz, you need to add an amplifier that can amplify perhaps 20 comb teeth to 10 mW each, or a 200 MW (23 dBm amp) as a minimum. You might want to lowpass filter (fc=140 MHz) in front of the amp for more flatness in the 20 to 100 MHz range.

Its true, anti-parallel Schottky diodes will get lower even harmonics, but this is valid only if at the input is an ideal sinusoidal signal (fundamental only, free of harmonics).
If there are already even harmonics at the pair diodes input, even harmonics will have consistent amplitude at the output (as in our case where the MMIC is in saturated region, due to high LO input).
I would recommend to try the circuit using only one diode, and see the difference in levels (in this case don't forget to place a resistor in parallel with the remaining diode, for current return).
Is there any substitute for MAR-6 ? As far as I know they are extremely hard to solder or sky wire .
Here is a list of the MMICs from Minicircuits, and see what you can get. They are surface mount, but not very small, and can be solder easily.
Amplifiers, Monolithic
