Transimpedance amplifier AD8015 oscillation
I am designing a optical receiver, use an photodiode and Transimpedance amplifier works together.
The photodiode I am using is PDB-C134F and s6967.
The transimpedance amplifier is AD8015 from Analog Deivce.
But the output of the ad8015 is oscillating all the time (with and without the input optical signal).
It oscillating for both photodiode, PDB-C134F and S6967. So, I think it should not be the problem of photodiodes.
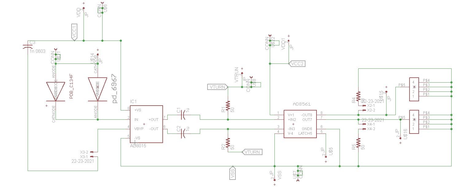
I put the oscillating wave here. The 1st and 2nd have the input optical signal, the 3rd is without input optical signal. The 4th and 5th are the schematic and layout of my PCB board.
Dose anybody have any suggestions ? Much thanks to anyone that can shed some light on this.





Does it oscillate with no photodiode connected?
You haven't shown any decoupling capacitors - there should be some. Also, you haven't decoupled pin 4 to GND with the recommended capacitors, although you seem to have what looks like a jumper allowing you to connect pin 4 to VDD through 1nF which is not necessarily correct depending on the photodiode connections. If you are decoupling pin 4 it should be done close to the chip.
What is the PCB layout like?
One of your photodiodes is labelled the wrong way round (anode where the cathode is & vice versa).
Working with high speed ICs, decoupling and PCB layout are critical.
Keith.
As a possible weakness, the AD8015 datasheet lacks of an explicite specification of maximum diode capacitance for stable operation. But we should expect that there is a limit as with any TIA. Datasheet figure 14 shows a stable gain characteristic up to 8 pF input capacitance. But above a certain input capacitance value, the compensation effect of C1 is cancelled. You have > 50 pF diode capacitance, so I fear, the amplifier may be unstable even with correct layout and bypassing.
In addition, bypassing of both diode reference terminals and Vbyp is unclear. Most AD8015 reference circuits have the PD cathode connected to positive supply voltage. How are the diodes connected in your circuit?
@keith1200rs
I have not try without photodiode.
I have put a decoupling capacitors between pin4 and VDD although it is a little bit far away from chip.
I have added my layout to the topic. in the upper part is something else. in the middle, labeled with "1n, 0603" is my decoupling capacitor".
I realize the direction of the photodiode issue.
But in real PCB, Both photodiode are put in this way: anode connected to pin 2, which is "Vdd-1.7", cathode connected to Vdd, so there is 1.7 reverse voltage across the photodiode.
---------- Post added at 21:44 ---------- Previous post was at 21:34 ----------
@ FvM
you mean the output of the photodiode is too large? for S6967 may be so, it has a 50pf. But for PDB-C134F , it only has a 6pF output capacitance. Besides I read someone's Thesis, he was using PDB-C134F together and this AD8015 Transimpedance amplifier.
I dd give the cathode supply voltage 5v, and anode to pin2 which is 5-1.7, that makes a 1.7v reverse voltage across the photodiode.
Besides, I also tried to give cathode more than 10v, which makes the reverse voltage 6.7v, but that does't help.
Try adding some decoupling across the power supply of the AD8015 - as close to the chip as possible.
Keith
you mean add some capacitor between Vdd and Gnd to make the power stable?
I will try today.
Correct. Look at the example circuit on page 7 of the datasheet.
Keith.
Disappointed to tell you , i put the capacitor, and it does't make change.
in page 7, the decoupling capacitor is between pin4 and ground, in page 3, it is between pin4 and Vdd, I try them both, still oscillating.
I was meaning the power supply decoupling between pin 8 and ground.
Keith
yeah I Know, I just said, I put this called “bypass capacitor" between power and ground.
I also followed the datasheet put a decoupling between pin4 and power, or pin4 and ground.
---------- Post added at 16:13 ---------- Previous post was at 15:03 ----------
and I just test without photodiode, the output oscillating anyhow, the frequency is 35MHz, Amplitude is around 2.8v
I am just wondering ,could this because of the load capacitance, I mean the capacitance of the probe is around 10pf, maybe too large?
You seem to always be talking about decoupling between pin 4 and ground, never pin 8 and ground. Have you put decoupling between pin 8 and ground?
Keith
timedate
the major issues are:
1. Bad layout: high speed amplifiers (280MHz BW) need proper layout, using ground planes, many vias to ground, straight connections, keep simmetry. Do a layout similar to your schematic (clean, no signal crossing). A good example could be : http://www.analog.com/static/importe...des/UG-083.pdf, I took it looking at high speed opamp from AD, no special case, just an example of proper layout.
2. Use of bypass capacitors, also for them the layout is critical.
With the current layout I think it is difficult for you to make the circuit work.
I hope it can help.
yes, both. pin4 to power, and pin8 to ground. just like the datasheet says.
---------- Post added at 14:43 ---------- Previous post was at 14:08 ----------
seems I have no choice, but build another board, anyways thanks for you reference.
What is your data rate? You might be better off using an opamp configured as a transimpedance amplifier. Also, with a standard pinout you would be able to swap devices.
Keith
