Is there really a colpitt oscillator present in this AM receiver?
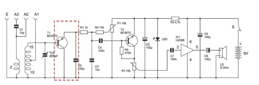
I attach a schematic with this message (the highlighted part is what my question is about). Its an AM radio receiver circuit. The PNP common collector BJT is responsible for rectifying the AM modulated signal and then its sent to RC filter stage to filter out the information signal.
My question is what is this capacitor C2 doing. In the user manual, they say its helping the common collector through positive feedback in a way that its not causing oscillations. I am not sure whether I understand this point here
Any suggestions?

User Manual Information:
A simple detector straight receiver consists of a oscillating circuit and a rectifier diode. The reception
power is however limited, which means that only powerful stations can be received. The selectivity is
also low, because both the antenna and the rectifier diode dampen the oscillating circuit, resulting in
a large bandwidth. An Audion avoids these disadvantages and ensures very good sensitivity and
selectivity.
The Audion transistor T1 has three functions: Amplification, compensation of the oscillating circuit and
demodulation of the RF signal. The PNP transistor works as an emitter-follower. C2 and the internal
base-emitter-capacitance of approx. 5pF form a capacitive voltage divider. A Colpitts oscillator is formed
together with the oscillating circuit. The amplification can be chosen by suitably adjusting the emitter
current, so the oscillator does not yet oscillate. At this operating point, the transistor adjusts all losses
that occur in the oscillating circuit. The quality factor can be increased from about 50 to over 1,000. At a
reception frequency of 6 MHz, the bandwidth is approx. 6kHz, it is thus possible to separate channels,
which are close together.
The compensation also leads to an increase in signal amplitude. RF voltages of up to approx. 100
mV can occur at the base. The AM signals are demodulated to the input curve characteristic of the
transistor. The NF signal then appears at the emitter. R1 and C2 form a low pass filter, which
removes RF splits. T2 is an AF preamplifier for the integrated amplifier IC1. The AF stage also uses
a PNP transistor to prevent any confusion when installing.
A special feature of the Audion circuit is the direct coupling of the transistor to the oscillating circuit.
T1 operates with a collector emitter voltage of only approx. 0.6 v. In addition, the base emitter capacitance
of approx. 5 pF has strong effects on the oscillating circuit. The close coupling ensures that the
transistor also acts as a varactor diode and allows the fine tuning of the frequency via the feedback
controller. Since the feedback applies very smoothly, you can attenuate a frequency of several kHz,
which is advantageous for the reception of SSB and CW stations.
The loudspeaker amplifier LM386 works directly on a 9 V battery. The current consumption is very
dependent on the set volume. At low volume, the entire receiver only draws approx. 5 mA. The LED
not only serves as an on/off indicator, but also simultaneously to stabilise the LED forward voltage of
approx. 1.8 V. The two transistors stages, therefore, will always receive a stable operating voltage.
Dan
Hi Dan
Which C2 ? as i could see in your diagram , you have two type of C2 , first one a variable cap and the other one is fixed .
Best Wishes
Goldsmith
I put the circuit in a simulator and it works. T1 is oscillating, is amplifying, is doing the job mentioned.
T1 it is a Colpitts oscillator, C2 (the one between emitter and collector) is one of the feedback capacitors, and BE internal capacitance of the transistor is the second feedback capacitor.
Because the BE capacitance is small, the circuit needs about 100 usec to start the oscillation.
The text refers to the emitter capacitor. As said in the description, the circuit works as a colpitts oscillator in combination with the internal transistor capacitance. But the bias point should be asjusted by P1 slightly below self oscillation.
Generally, this class of receivers is called regenerative. http://en.wikipedia.org/wiki/Regenerative_receiver
oscillator colpitt receiver 相关文章:
