Re: Designing low level AM Transmitter on my own first time in life.
The best AM signals do not contain any FM, only poorly designed or very simple circuits suffer from this problem. A little FM will not cause any problem but if it is too great the sound quality can be very poor.
Yes, if you use a fixed L and C in an LC circuit the frequency should be constant. There is a big difference between LC and Quartz crystal though Both L and C have to be constant values but in the real world, they are both sensitive to temperature and vibration. Even moving your hand close to the LC circuit might cause the frequency to move so they can be difficult to set exactly. A crystal uses a mechanical vibration of a small sheet of quartz which is cut to a precise size. They are still prone to temperature and vibration but in most cases less than 0.1% compared to LC.
In a simple AM transmitter where you are not using all the buffer and amplifer stages, the modulation would be applied directly to the oscillator. The trouble is that the modulation changes the voltages and current in the oscillator and it causes it to move in frequency (creates FM). Such things as the internal capacitances of the transistor junctions change and this changes the overall capacitance in the LC circuit. A crystal is far less affected by the circuit around it so it is more likely to stay on the right frequency.
If you transmit on the same frequency as another station you get a 'beat' effect. This is an audible whistle at the frequency equal to the difference in your transmitter and the other station. For example, it you transmitted on 950KHz and another station was on 951KHz, you would hear a loud 1KHz tone.
Brian.
Lol. You have become my hero. You are lucky.
Again great explanation.
But I am confused with last paragraph. Explain it please. This one below,
Please be patient Eshal, most of us have jobs to do that have higher priority than Edaboard. All contributors here are volunteers and none of us get paid so we have to work to eat! Also remember we are in different time zones.
The 'beat' occurs whenever two signals meet in a circuit, basically their frequencies add together or subtract and in most cases both at the same time. So if 950KHz and 951KHz were mixed you would get 951-950KHz = 1KHz out and also 950+951KHz = 1901KHz out. As 1901KHz (1.901 MHZ) is well outside hearing range you wouldn't notice it but the subtractive tone at 1KHz would be very obvious.
So if you transmitted 1KHz away from an existing staton you would hear a 1KHz tone, if you were 2KHz away you would hear a 2KHz tone and so on.
Brian.
So you are talking about the sideband frequencies? Isn't it?
And also tell me if I want to transmit my voice, then you said it would lay in MF (0.5MHz to 1.5 MHz) band, I have to buy a crystal oscillator in order to consider frequency stability. Let suppose I want to transmit my voice (0.5MHz to 1.5MHz) on the channel with frequency 560KHz (assume this 560KHz is the free band on AM station where neither channel is being broadcasted) so what should I say to the shopkeeper in order to buy crystal oscillator (XO), should I tell him for the frequency about the channel on which I want to transmit my voice (560KHz) or I should tell him for how much frequency I want to transmit (0.5MHz to 1.5MHz ~ 1MHz)?
In short, what frequency is to be considered when buying XO, is to be channel band or related with sound frequency which is to be transmitted?
And yes dear I know you all are at the job & our time zones are different. unfortunately.
No, not sidebands because the tone would be there even if there was no modulation and only the carrier was present. The sidebands also cause additional tones but they would not be as obvious as the carrier because they change in amplitude and frequency.
You can use a ready made crystal oscillator but personally I would use a simple crystal and make my own oscillator. Most XO modules are designed to drive logic circuits and they have a square wave output. Also they cannot be directly modulated because they only work over a limited supply voltage range (usually about 4.5V - 5.5V) and it's the supply you will be modulating to carry your audio.
What you ask for is a quartz crystal for xxxKHz where xxx is the KHz you want your signal to transmit on. There are other thngs to specify when buying crystals but they are not particularly important for your needs. You should get a small metal can with two wires or pins and the frequency usually stamped or printed on it's side.
Brian.
OK so I should buy oscillator of the frequency on which I want to transmit my voice?
560KHz is free on AM band, so I should by oscillator of this frequency. Right?
No, not an oscillator, just a quartz crystal for 560KHz.
You make the oscillator yourself from a transistor and a few other components and it uses the crystal to set the frequency.
You can get quartz crystals for almost any frequency but the mass produced ones that are easiest to buy are normally made for special purposes. It might be better for you to take a list of local station frequencies and find a crystal that avoids them rather than asking for one at 560KHz. Try to avoid being within 10KHz of a station. For example if you have a station on 900KHz, try to avoid a crystal between 890KHZ and 910KHZ.
Brian.
OK I understand, Quartz Crystal.
You said, " For example if you have a station on 900KHz, try to avoid a crystal between 890KHZ and 910KHZ."
Can you explain why are you saying to avoid that frequency? If I have a station at 900KHz then I should buy quartz crystal of 900KHz frequency and obviously it is lying in between 890KHz and 910KHz. But you are asking to avoid between frequency crystal.
What you should be doing is finding a frequency on the radio dial that has no stations, a frequency that is quiet on the radio. Remember what I said earlier about the tone you get when two stations are close together. If there is already a radio station on (for example) 900KHz and your transmission is close to it, you will hear a tone. The tone will be the difference between your transmission frequency and the radio station frequency. If you stay at least 10KHz away it will make the tone too high to pass through the receivers filters so it won't be a problem. If you pick a freqency less than about 10KHz away, the two signals will interfere and you will hear the annoying tone.
For example, if you have local radio stations on 700KHz, 900KHz and 1200KHZ, you should avoid crystals between 690 - 710KHz, 890 - 910 KHZ and 1190 - 1210KHz.
Not knowing where your are I can't look up the local radio station frequencies for you so you will have to locate them yourself.
Brian.
OH my G O D...
Very very very good explanation. You are a teacher. I would like to be your student.
Hi betwixt!
Dear now our shops are reopened again after holidays. So I am going to buy crystal oscillator.
But I have some little confusion again. Would you please help me again
Of course! Please tell me how I can help.
Brian.
Thank you very much dear friend. But I understood what should I do and how to buy an oscillator. If you want to help me further then just be with me whenever I need.
BTW: when I buy XO then I will continue this thread so you just with me.
Hi dear. I am back. And I asked, they shopkeeper say, they don't have XO. I asked them to bring it for me and I will be charged for that, they denied. They tell me to travel by myself in order to buy XO from electronics market. And I can't go because that electronics market is approx 7000 to 8000KM away from my home town. Or I think more, just say it is 3 to 3.5 hours of travelling through bus.
Kindly will you help me in making transistor or Op-amp based oscillator for this AM low level transmitter (which we are making a toy)?
Waiting for your reply.
8000KM is a lot of distance. You can't reach even by a plane. By bus, you can go as far 150-200 km in three hours.
Beware, distance between Peshawar and Karachi is 1377 km. It is 1107.23 km / 597.86 nautical miles.

Just to transmit your voice on nearby radio, try this circuit.

Oooopppssss... my mistake. it is 8K. I don't what I was thinking when I wrote those figures. Sorry sir. And Thank you very much for your circuit.
Can you tell me how will it work? and what is this type of mic XTIAL MIC? And I want to receive it signal at a frequency which doesn't assign to any radio station. Is it AM or FM?
Sorry, weak electronics :(
Hi eshal, finally you made the AM transmitter? I am at the same situation as you were. I start almost from zero. Some basics at electronics and RF only. Does it work?
Different segments of operating blocks.

In the simple circuit, it is not pure AM modulation but a mixture. For practical purpose, AM receiver sounds good.
This is xtal mic. Now difficult to find.

An electret mic is very common.

It can be connected in this way. You can skip audio amplifier section if hi sensitivity is not required.


Components values are not critical. Transistor can be any general purpose transistor. 2SC828, 2SC945 are common here. First assemble only oscillator section. When tuned properly, its oscillation can be detected on a nearby radio reciever.It will seem as if it is receiving a silent broadcast station.
Now in this circuit, can you identify what are the different sections.

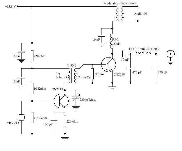
More power AM transmitters with crystal controlled oscillator and RF power amplifier with antenna tuning network. Modulation is through audio transformer which varies supply voltage according to audio input.


Block diagram shows you what a simple AM transmitter looks like.The microphone converts the audio frequency input to electrical energy. The driver and modulator amplify the audio signal to the level required to modulate thecarrier fully. The signal is then applied to the power amplifier (pa). The power amplifier combines the rf carrier and the modulating signal to produce the AM signal for transmission.

@Fovakis.
Yes, it should work. But I mention above I am beginner and don't have much knowledge. So you need guide though.
@ALTERLINKS
How did you say it is mixture not pure AM? And if I use crystal oscillator for high precision then what?
Eshal so maybe i will ask you somethings for help when i stard to design an AM transmitter soon ;)
