How To Do Rectifier Simulation in Advanced Design Simulation (ADS)?
时间:04-06
整理:3721RD
点击:
I have done designing a rectifier. However I am not really clear what should I do for the simulation. What we need to observe for a rectifier. How to do the analysis.
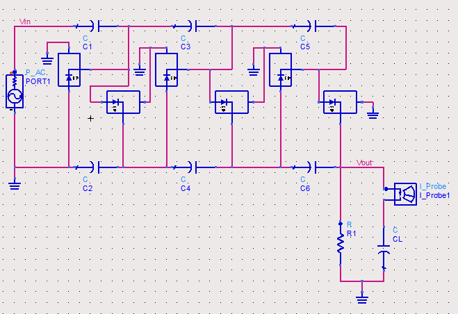
Here is my circuit
I hope somebody could teach me all these. Where to find, what to choose. I am interested to have a graph like this;
But always failed to do so. Please guide me..
Thanks in advance..
Here is my circuit
I hope somebody could teach me all these. Where to find, what to choose. I am interested to have a graph like this;
But always failed to do so. Please guide me..
Thanks in advance..
Which diode model you are using in the simulations?
I found HSMS8202 model has wrong pin connections.
You can do a quick test by connecting all the diodes in in the opposite way.
just give a try...
What is your used a technique for designed rectifier ?
u mean the rectifier type..? it is villard voltage multiplier. i copy the circuit directly from a paper but didnot get at least the approximate value for the output
