hspice sparameters s12
accurate S22 parameter, why? following is the control program
X1 1 2 IMN
X2 2 3 4 LNA_CORE
X3 2 3 BIAS
X4 4 5 OMN
VIN IN1 IN2 AC 1
RS IN2 1 0
RL 5 0 500000000000
.NET V(5) VIN ROUT=50 RIN=50
.AC DEC 10 2G 6G
.PLOT AC S11(DB) S22(DB) S12(DB) S21(M)
.OP ALL
.END
S11, S12,S21 is too small ,far below designing , S22 is accurate
how do you know the s-parameters are inaccurate?
Do you caculate your input resistance?
because S11 S21 is 0. and ADS simulation S11 is -16dB, S21 is 16dB
In situations like this you can simulate a simple network like a LC filter or a resistive network and see if your simulation results match the hand calculations of the simple network. This will tell you if it is the program at fault or if you did not enter the file for the more complex network properly or if the models for the more complex network are not accurate.
The network can be as simple as a shunt 25 ohm resistor or a capacitor between the 50 ohm source and load.
Hi,
I want to write a netlist of an LNA UMTS but I have a probleme how I can define term1 and term2 because I haven't a Vin in the entrance? Is there another method to define this term without using .NET?
---------- Post added at 13:06 ---------- Previous post was at 13:05 ----------
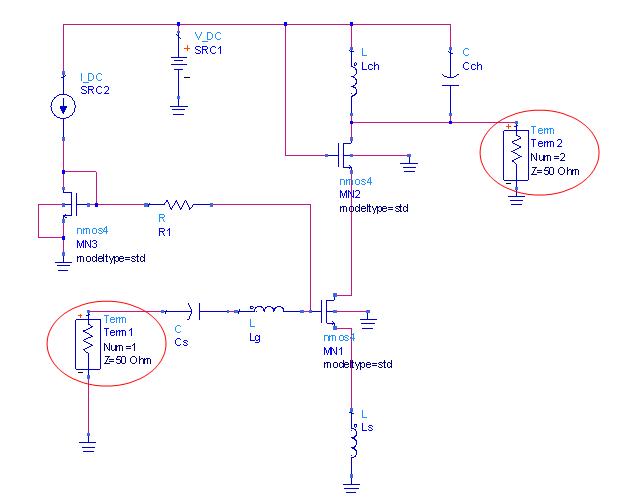
Here is my LNA:

ADS gives you possibility to extract the netlist, maybe you could use it directly to HSPICE ?
How I can do this?
Tools > Netlist Export > Create ADS Front End Netlist
I found this netlist:
.subckt LNA
CCch _net736 _net737 C=6.6pF
CCs _net590 _net738 C=10pF
LLch _net736 _net737 0.7953nH
LLg _net738 _net743 6.05nH
LLs _net744 0 0.2688nH
RR1 _net724 _net743 1kOhm
VSRC1 _net736 0 2.5
ISRC2 _net736 _net724 4mA
RTerm1 _net590 0 50
RTerm2 _net737 0 50
.ends LNA
.end
It misses the definition of transistor!
---------- Post added at 19:09 ---------- Previous post was at 18:14 ----------
In this case how I can simulate the S-Parameter?
Hi,
Could You please left your full netlist here? i have a project like this.
Thank you.
