Balun LNA DESIGN IN ADS
when i did transient analysis with balun output and calculated gain with 20 log(vout/vin), i got max peak gain of 28 db.
PLS HELP.
Port 1 is your single ended input, port 2 and 3 are the differential output?
Why is dB(S21) different from dB(S31)?
If you post your Balun Drawing ( including other critical parameters and CasCode amplifier schematic), we can say something concrete..

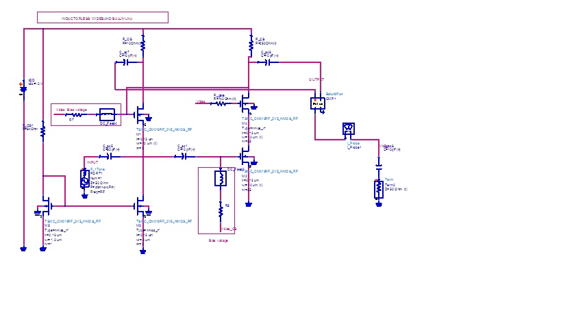
pls check this design..and pls suggest me for any mistakes and suggestions
You got 2 ports, where is the third one ?What does it mean "ports gain" ?
Sorry, have you ever designed any circuit in ADS ? ( or in any environment ) If you haven't,please start simpler ones.
Go through step-by-step to learn consistantly.
Check the signal path on the left side (M1/M2).
actually, i have connect external balun for S11,S22,S21,S12 results and later I have remove this balun and connected two output terminals.
I want to ask that in these two cases i got different gain result, so which gain result is correct,
case 1 with external balun--- gain(S21)= 8.3 dB MAX
CASE 2 with 3 terminals-- gain(S21)(RIGHT SIDE)=9 dB and gain(S31)(LEFT SIDE)= -19 dB. Whether i add these two gain S21+MAG(S31).
Do you understand that the left part of the circuit does (almost) nothing, and your circuit does not give the desired differential output signal?
For differential signal, both left and right stage must have the same gain.
