Clock信号波形分析
时间:10-02
整理:3721RD
点击:
大家好
大家来讨论一下下面的CLOCK哦
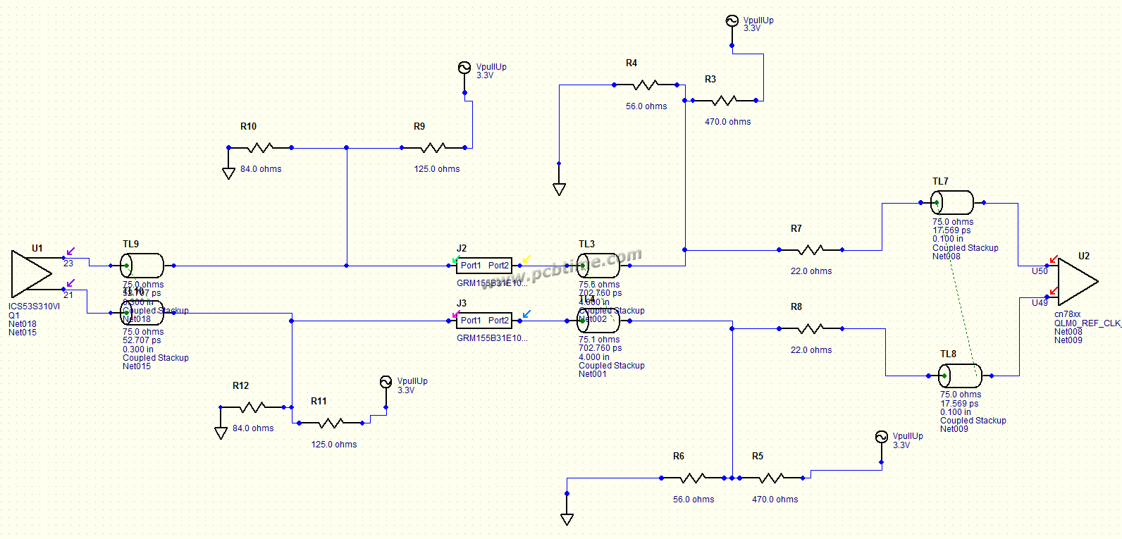
输出是LVPECL电平,输入没有明确说明
中间有一个AC耦合电容
那么输入端的电平幅度为什么还这么高?

Waveform

记得不是很清楚了,以前AD这块的时钟就是采用LVPECL电平的,末端好像是有100欧姆的电阻跨接的,时钟线的差分阻抗怎么到了140作用?
差分阻抗100 ohm, 紧耦合的线
哦。这个就不知道了,以前在AD这里,也遇到同样的问题,电平的峰峰值总是超出手册的要求,小编解决了这个问题也告诉我一下,谢谢
这个电平高吗?你用的上下拉到3.3V,那么中间电平就是1.65V,你可以看到你的单端信号的交叉点就在那附近啊,你说的电平高指的是哪里?
电容会充放电。看容值大小了,容值小的话是不会吧直流分量完全拉下来的。
加AC电容后可以把直流分量去掉吗?
顶起,很好的讨论!
