TPS54360烧毁VIN引脚
时间:10-02
整理:3721RD
点击:
各位前辈好,最近发现我的一款板子上TPS54360的2脚总是烧毁是什么原因?
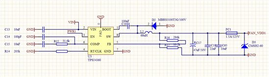
附上电路图
vin是48v 输出24v 用来驱动风扇 3脚pwm 25k

看看波形,管子最高耐压60V,输入48V,如果尖峰过高有可能造成管子损坏。
Hi
如果你的输入导线比较长,会存在较大的寄生电感,建议此时在导线的输入处增加一个220uF左右的电容,否则输入可能会由较大的spike产生,会烧掉芯片。
其次板子上输入走线款一点,输入电容需要尽量靠近芯片Vin脚。
Hi
如上,做带载启动测试,用示波器测试输入即可确认。
遇到过几次,VIN脚附近,需要有电容来吸收尖峰
