惑?HDMI布线
时间:10-02
整理:3721RD
点击:
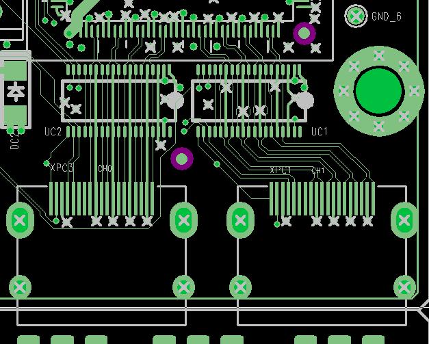
HDMI布线时,如果时钟线对比数据线对长5mm或10mm,我们需要调整至等长么?
如果比数据线对短5mm或10mm,需要调整么?这里边有什么秘密?
我是一只小----小----小菜鸟!
现在开始做HDMI相关的人应该有不少了
有人会这问题吧.
讨论讨论吧.
我也在做这相关的.
HDMI的inter-pair skew有一定的容限,5mm可以,10mm可能可以work,但应该小心为上。
不是吧?我只知要走差分线就是...
最好是等长
完全等长是理想状态,理想的东西,并非要不顾代价完全遵循。
例如:
HDMI 1.1规格中 source容许的Intra-pair skew(线对的+线与-线之间)为0.25Tbit,约150ps(最大165MHz时),折合成50欧姆线长约为1英寸;
Inter-pair skew(不同的线对之间),最大容许为0.2Tcharacter(最大165MHz时),约1.2ns,则合线长约8英寸。
当然这些skew即包括芯片上的部分,也包括电路板上的部分,在电路板上布线尽量等长,可获得更好的信号完整性。但为完全追求等长而牺牲其他方面,完全没必要。
个人觉得HDMI芯片尽量靠近接口,走线尽量短,走线直,少转折即可。
同楼上

