搞定了有赏!RMB1000
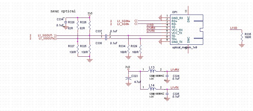
我们做的千兆数据传输交换设备现在遇到一点问题,也就是最后一步了。如果高手能帮我解决,我们有赏。现在就是PHY(5461S)和光模块(1*9)之间的没信号连接。如果可以帮我解决。非常感谢! 我们那原理光模块的周边配置有问题,不过我们都已经改过来,可是还是不行!我们改的在L1_SGOUT-和L1_SGOUT先经过C337和C338然后在经过是图中的匹配。还是不行。很闹心!

期待高人出现
提几点建议
1:光模块的PCB的封装是否正确?
2:光模块的电源是否接上?
3:你的光模块的是使用的几V的?、有5v和3.3的区分?
4: 你的走线问题了, 有没有按照差分走,有没有做等长,等等。
3楼的朋友所说,你可以试试。
小编确定R318是这样用的吗? 呵呵
回复 6# evel
没错,就是那样的接的!
回复 3# lxh528417
你说的那些我们在测试的时候都检查过了,没有问题了!最郁闷的就是PHY的内部环回都是好的,可以就是信号到不了光模块。
回复 8# 521pcb-allegro
那样的话,我想问一下,你们用的几层板,若是四层以上的话,这部分线内层有没有跨分割。把上拉和下拉的电阻换个阻值试试,具体怎么计算我不是很清楚,
你的输入输出是否接反了。T应该对应R, R应该对应T吧,PHY的输入接光模块的输出,PHY的输出接光模块的输入。
我又想到了一个测试的方法,你在光模块处自环,看看能换回吗?可以的话说明线路没有问题,你再找找光模块参数和匹配电阻的问题的问题?
另外:你没有加终端匹配电阻。
是不是你的原理图上面的网络名搞错了,上面的图片中网络名叫L1_SGout/SGin,但是下面的图片中只看到了L2_SGout/SGin啊,两个网络名都不一样,应该上下两张图片的网络连不上吧。
1,R318这样连接?
2,LAN口离PHY的距离?
3,PHY PIN脚处是否有信号?
呵呵, 照本宣科一下哈:
The PHY has built-in a 100Ω termination resistor on SGIN+ inputs.
去掉R318。换0.01uf coupled cap
回复 10# lxh528417
没有接反,PHY的TX对应光模块的TX因为光模块的TX是往外面发信息号!
回复 13# 网上邻居
最头疼的就是PHY的管脚没有信号输出。我们贴了5PCS板,都是同样的问题!
回复 12# HASHWLIU
这个是我截图没有截好,但是周边的配置是一样的,你把那个L2当做L1的就行。因为他们这是样的连接过来的!
回复 14# evel
这个我们也试过,不行,没什么效果。谢谢你的回答!
可能你没有看清楚我说的内容,你没有加终端匹配电阻,并且输入和输出的匹配应该弄反了,我发图给你解释一下。[

回复 19# lxh528417
PHY的内部环回是可以的,现在PHY没有信号出,匹配也测试不了!
回复 20# 521pcb-allegro
你好,若是BCM5461S的管脚没有输出的话,估计应该是BCM5416S的设置的问题,你找一个pdf对照一下吧,我建议你先看看modes,是不是设置错误,还有时钟sclk有没有正确。你发的图纸给了我们一个误导,呵呵。
回复 20# 521pcb-allegro
你好,若是BCM5461S的管脚没有输出的话,估计应该是BCM5416S的设置的问题,你找一个pdf对照一下吧,我建议你先看看modes,是不是设置错误,还有时钟sclk有没有正确。你发的图纸给了我们一个误导,呵呵。
好专业的问题
希望以后能解决 现在只能目视LZ了
回复 21# lxh528417
我们设置没有错,查看寄存器都是对的!25MHZ的时钟输入都有,让人很诡异!
现在真的不好说了,可以贴个PCB图吗?期待最终的结果了!
真要命啊!
HI,你这个现在搞好了吗?我是做RF的,对于这个问题,仔细分析,如果软件没问题的话,那肯定出现在HW上,要仔细分析一下,加我QQ:185962841,
回复 26# lam007
呵呵!加了
有没有试验一下阻抗匹配的问题?差膜阻抗跟共膜阻抗是不一样的,虽然都是差动信号。
这俺可是外行,帮不了你.呵呵~
R318在哪里?我怎么没有找到?
为什么82R和130R的电阻在IN和OUT上不一样?这样接的话一个是1V,一个是2V了
