我的Artwork文件做好了,可还是有问题
我的是两层板, 导出成*.art文件, 总共导出了TOP,Bottom, silkscreen-top, soldermask-top, soldermask-bottom, drill
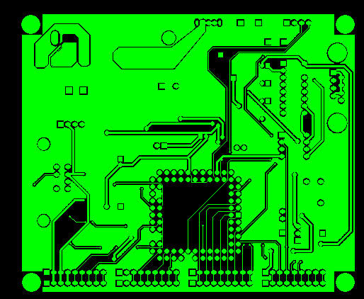
这6个film,可是用CAM350看的时候,发现我的走线的宽度是零,我的过空也没有了,另外,我自己做的表贴件的管脚PAD 也看不到,到底怎么回事啊?请高手看看来



附件是我的log文件, 把jpg改成log看
简单看了一下,你的D22定义了却没有被使用过。
我猜测一下,很可能你的过孔或者某种焊盘的pad是d22,而你在生成top和bottom的时候并没有添加via class/top和via class/bottom(或者pin/top和pin/bottom),所以你的光绘没有生成管教pin和过孔via的焊盘。
猜测啊,你看看你的设置。
另外问一下,你的drill是怎么生成的?
PROCESSING FILM < drill.art > ...
----------------------------------------
Film Parameters :
undefined line width ... 0.0000
plot wheels allowed .... 1 2 3 4 5 6 7 8 9 10
mirror code ..... NONE
rotate angle .... NONE
offset X: 0.0000 Y: 0.0000
plot negative ... NO
draw (fill) pads lacking apertures .. NO
suppress unconnected internal pads .. NO
make use of rotated apertures ....... NO
WARNING: Photoplot window exceeds film size (240.0000 x 160.0000)
stated in parameter file.
====> drill.art created with warnings
..... USED APERTURES .....
你生成它干什么?好像没有用吧
我是看教程上那么做的,其实应该没什么用处
Tf_summber你看的真够仔细的,竟然看出D22没有用过.我自己也查查看.
另外我已经在各层设置了啊,你看一下:
BOTTOM
"VIA CLASS/BOTTOM" "PIN/BOTTOM" "ETCH/BOTTOM" "BOARD GEOMETRY/OUTLINE"
SILKSCREEN_TOP
"REF DES/SILKSCREEN_TOP" "BOARD GEOMETRY/SILKSCREEN_TOP" "PACKAGE GEOMETRY/SILKSCREEN_TOP" "BOARD GEOMETRY/OUTLINE"
SOLDERMASK_BOTTOM
"VIA CLASS/SOLDERMASK_BOTTOM" "PIN/SOLDERMASK_BOTTOM" "PACKAGE GEOMETRY/SOLDERMASK_BOTTOM" "BOARD GEOMETRY/OUTLINE" "BOARD GEOMETRY/SOLDERMASK_BOTTOM"
SOLDERMASK_TOP
"PIN/SOLDERMASK_TOP" "VIA CLASS/SOLDERMASK_TOP" "PACKAGE GEOMETRY/SOLDERMASK_TOP" "BOARD GEOMETRY/OUTLINE" "BOARD GEOMETRY/SOLDERMASK_TOP"
TOP
"BOARD GEOMETRY/OUTLINE" "ETCH/TOP" "PIN/TOP" "VIA CLASS/TOP"
这样确实看不出什么问题啊...
把这一项改成yes : make use of rotated apertures ....... NO,在film control那个标签里面,右下角的
要是还是不行的话,你现在是600x,要不你尝试一下274x,看有没有问题,估计起码会有好几层呵呵
解决了,果然是单位换算问题,我把改成英制单位就可以了,不过为什么单位用毫米,导入到CAM350就不可以了呢
是不是软件的Bug呢?
应该是精度无选对
我用mm为单位的时候, interger places: 3, decimal places: 5
不知道是不是这样的?你一般选用mm做单位的时候精度设置是怎么设的呀?
3.5和4.5可以,suppress trailing zero.我一般都是这样选择的,导入cam没有任何问题,注意你是不是在导进cam的时候精度没有选择单位,那个时候可以选择是english还是metric的
我使用mm做单位的时候,选择suppress leading zeros, 在导入到CAM350的时候,我选择Metric,
然后精度设置在Allegro和CAM350里面设置的一样,都是3.5, 难道是suppress的问题,我来看看
suppress应该没有问题
还真没有见过这种没有线宽的,你的art能不能发给我一个看看谢谢了,学习一下呵呵
你的信箱是多少啊?
