请问update symbol后出现的问题
管脚座标都对吗?move ,find里via、clines全选再框选输入ix 0回车
在symbol还是brd编辑里呢?在symbol里,我试了一下,无操作啊,move什么呢?如果没点什么东西,不会move的啊。
我看了symbol的1脚是在0,0上啊。
brd里呀,你能不能拷个图传上来让大家看看到底是咋个连不上的情况?我刚才猜测是你的cline有连到管脚上但是有drc,这种情况也许跑一下drc就可以了。或者move零距离"刺激"一下allegro
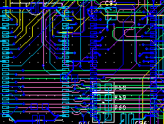
图太大了,我只能贴一部分,示意一下。开始好好的,是这样:
update 后好多鼠线就出来了,成这样了,
不知道怎么回事啊。
我在brd里面试了ix 0,还是不行啊。
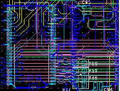
看不清楚。你可以把bmp另存为jpg。
update symbol后的pin跟update symbol之前的pin的座标如pin与pin之间的间距是否一样?如果有变大或变小那你只能老老实实的一根一根重连了。
重连吧,可能就差那么一点点!
间距应该不会不一样吧,都是调的库,也许没准,是不是原来如果用mm做的,现在brd里显示是MIL,就会出现这种情况啊,总觉得还是我做的哪不对,以前小器件也出现过,重连了,现在5个这样的器件,很麻烦啊。
你找个两个没连进去的pin和连到pin的最后一段cline segs,框起来一起show一下看看座标偏差是不是一样,如果全部都只差同样的那么一点点,move元件,by pick,用ix命令相对移动,如果xy都有偏差你就输入ix就回车,它会跳出个框框让你输座标。如果元件不能动,那你就一根根连吧,当然,这也可以投机取巧,只开元件层把最后没连进去的那一小段线框选全删了,14.2走线时没有框选命令你可以敲set acon_oldcmd,走线命令时你就可以框选pin,再右键finish,注意,别太贪心啥都框...还有,先存下盘,也许allegro死给你看^_^
还有一个问题,是不是在package里面移动了器件,更新的时候brd里面的器件就会偏离原来的位置,最近一个电容丝印层离焊盘近了,想重新编辑,就把器件移动了一下,再编辑的,发现再到brd里面更新,器件都偏了很远,请问这种情况怎么解决呢?谢谢。
你的器件定位是以什么为基准?
那你做元件时座标要规范一下比如原点都在pin1或都在pin中间。
你也可以update前导出place_txt.txt,选项选pin1,update完后把偏了的元件通通删了,再导入place_txt.txt,选项选pin1。以上只是我的设想没试过,估计能行,就是文字面得重新摆
谢谢小编,我试试吧。
只是改丝印不应该有什么移动的啊,为什么我没遇到过啊.
还有你第一个问题里的那种元件你做了什么改动,可以告诉我吗
你用Tools/Derive connectivity.../勾選﹐再點OK就好了。
像COPY線的時候也會出現這種差一點點沒有連上的現象﹐也用這個方法。
哦,这个方法可行吗,如果可以的话,还真是个好方法.
还是童话历害
真的太感谢了。我的也搞定了。
