我做的防散热焊盘在PCB中怎么看不见?
时间:10-02
整理:3721RD
点击:
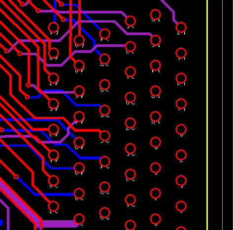
如题,显示设置我也使ANTI ETCH使能显示了阿,下面是我的板子一部分,共8层

显示中间的地(白色的),不知道怎么搞的只有一个白色的带,可以点击一下图片,然后就显示正常了,大家讲究着看吧,可以看到过孔和中间层完全连到一块了,这样不好焊接

请高手赐教,谢谢!
解决了,setup->Drawing Options...,Display页,使能Themal Pads
做padstack的时候阻焊尺寸20mil,
