新手PSPice出现问题,向各位大神求助
时间:10-02
整理:3721RD
点击:
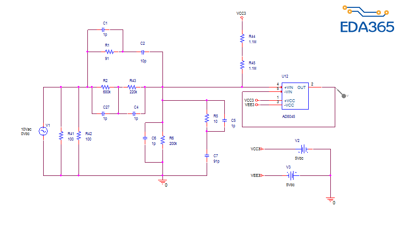
电路是一个很简单的分压电路加一个运放,如下:

运放选用的是ad8045,从网上下载的spice model文件,然后点击仿真,想要得到输出信号的频响曲线,因此仿真用的是交流扫频,没想到仿真结果如下:
(在下初学cadence,这个仿真问题确实弄了好几天没有找到解决方法,求大神帮忙解答,感激涕零。)
**** 12/18/15 18:43:33 ***** PSpice 16.6.0 (October 2012) ***** ID# 0 ********
** Profile: "SCHEMATIC1-01" [ E:\work\simulation circuit\simulation circuit of me\test3-pspicefiles\schematic1\01.sim ]
**** CIRCUIT DESCRIPTION
******************************************************************************
** Creating circuit file "01.cir"
** WARNING: THIS AUTOMATICALLY GENERATED FILE MAY BE OVERWRITTEN BY SUBSEQUENT SIMULATIONS
*Libraries:
* Profile Libraries :
* Local Libraries :
.LIB "E:/work/PSPice/PSpice_Module/AD8045/ad8045.lib"
.LIB "E:/work/PSPice/PSpice_Module/PBF951/pbr951.lib"
.LIB "E:/work/PSPice/PSpice_Module/bfg520_xr/bfg520xr.lib"
.LIB "e:/work/pspice/pspice_module/ada4610/ada4610.lib"
.LIB "e:/work/pspice/pspice_module/bf998wr/m4.lib"
* From [PSPICE NETLIST] section of C:\Users\Administrator\AppData\Roaming\SPB_Data\cdssetup\OrCAD_PSpice/16.6.0/PSpice.ini file:
*Analysis directives:
.AC DEC 10 10Hz 100000000Hz
.OPTIONS ADVCONV
.PROBE64 V(alias(*)) I(alias(*)) W(alias(*)) D(alias(*)) NOISE(alias(*))
$
ERROR(ORPSIM-16058): Command ignored
.INC "..\SCHEMATIC1.net"
**** INCLUDING SCHEMATIC1.net ****
* source TEST3
X_U3 N22677 N22309 VCC VEE N22589 ADA4610
C_C9 N22335 N22327 1000p TC=0,0
X_M4 VEE N22683 VEE VEE BF998WR/PLP
R_R15 N22317 N22589 10k TC=0,0
R_R16 0 N22677 500k TC=0,0
R_R19 N22309 N22387 500k TC=0,0
R_R20 0 N22309 500k TC=0,0
R_R18 VEE N22387 500k TC=0,0
R_R13 N22677 N22335 500k TC=0,0
R_R14 N22589 N22327 10k TC=0,0
X_M3 N22683 VCC N22327 N22327 BF998WR/PLP
R_R17 0 N22317 10k TC=0,0
V_V7 VCC 0 5Vdc
V_V8 0 VEE 5Vdc
C_C10 N22309 N22317 1000p TC=0,0
C_C7 0 N35645 91p TC=0,0
V_V2 VCC3 0 5Vdc
C_C1 N35593 N35663 1p TC=0,0
C_C5 N35645 N35531 1p TC=0,0
C_C2 N35531 N35663 10p TC=0,0
C_C4 N66667 N35531 1p TC=0,0
V_V1 N35593 0 DC 0Vdc AC 10Vac
C_C6 0 N35531 1p TC=0,0
R_R2 N35593 N66667 680k TC=0,0
R_R6 0 N35531 200k TC=0,0
R_R1 N35663 N35593 91 TC=0,0
R_R5 N35531 N35645 10 TC=0,0
V_V3 0 VEE3 5Vdc
C_C14 N44706 N44772 1p TC=0,0
C_C13 N44754 N44702 1p TC=0,0
R_R24 N44702 N44754 10 TC=0,0
C_C11 N44702 N44772 10p TC=0,0
R_R22 0 N44702 100k TC=0,0
V_V10 N44706 0 DC 0Vdc AC 10Vac
R_R23 N44772 N44706 91 TC=0,0
C_C15 0 N44702 1p TC=0,0
C_C16 0 N44754 91p TC=0,0
C_C12 N44706 N44698 1p TC=0,0
R_R26 N44698 N44702 220k TC=0,0
R_R25 N44706 N44698 680k TC=0,0
C_C17 N44698 N44702 1p TC=0,0
V_V9 N22335 0 DC 0Vdc AC 1Vac
X_U8 VCC N22683 N22387 PBR951
R_R34 0 N64836 100k TC=0,0
V_V13 N65556 0 DC 0Vdc AC 10Vac
C_C25 0 N65078 1p TC=0,0
R_R39 N65606 N65556 90 TC=0,0
R_R28 N64854 N65118 100k TC=0,0
X_M6 N65382 VCC4 N65084 N65084 BF998WR/PLP
R_R37 N65556 N65078 900k TC=0,0
R_R29 0 N64854 100k TC=0,0
V_V11 VCC4 0 5Vdc
V_V12 0 VEE4 5Vdc
C_C22 N65556 N65078 1p TC=0,0
C_C21 N65078 N65606 10p TC=0,0
R_R33 N64836 N65078 100k TC=0,0
R_R30 N64844 N65304 10k TC=0,0
C_C23 N65594 N65078 1p TC=0,0
X_U10 N64836 N64854 VCC4 VEE4 N65304 ADA4610
R_R31 0 N64844 10k TC=0,0
X_U11 VCC4 N65382 N65118 PBR951
C_C19 N64854 N64844 2p TC=0,0
R_R40 N65078 N65594 10 TC=0,0
C_C26 0 N65594 91p TC=0,0
C_C20 N65078 N65084 2p TC=0,0
X_M5 VEE4 N65382 VEE4 VEE4 BF998WR/PLP
R_R32 N65304 N65084 10k TC=0,0
R_R38 0 N65078 200k TC=0,0
R_R35 N64854 N64844 10000k TC=0,0
R_R36 VEE4 N65118 1k TC=0,0
C_C24 N65556 N65606 1p TC=0,0
R_R41 0 N35593 100 TC=0,0
R_R42 0 N35593 100 TC=0,0
R_R43 N66667 N35531 220k TC=0,0
C_C27 N35593 N66667 1p TC=0,0
R_R44 N68082 VCC3 1.1M TC=0,0
R_R45 N35531 N68082 1.1M TC=0,0
X_U12 N35531 N71678 N71678 VCC3 VEE3 AD8045
.PARAM rx=500k
**** RESUMING 01.cir ****
.END
**** EXPANSION OF SUBCIRCUIT X_U12 ****
X_U12.RCM15 N35531 X_U12.105 10MEG
X_U12.RCM25 N71678 X_U12.105 10MEG
X_U12.EOS N35531 X_U12.92 POLY 1 X_U12.300 X_U12.100 0 1
X_U12.Q1 X_U12.5 X_U12.9 X_U12.7 X_U12.NPN
X_U12.Q2 X_U12.6 N71678 X_U12.8 X_U12.NPN
X_U12.RC1 VCC3 X_U12.5 537.15 T_ABS
------------------------------$
ERROR(ORPSIM-16145): unknown parameter

运放选用的是ad8045,从网上下载的spice model文件,然后点击仿真,想要得到输出信号的频响曲线,因此仿真用的是交流扫频,没想到仿真结果如下:
(在下初学cadence,这个仿真问题确实弄了好几天没有找到解决方法,求大神帮忙解答,感激涕零。)
**** 12/18/15 18:43:33 ***** PSpice 16.6.0 (October 2012) ***** ID# 0 ********
** Profile: "SCHEMATIC1-01" [ E:\work\simulation circuit\simulation circuit of me\test3-pspicefiles\schematic1\01.sim ]
**** CIRCUIT DESCRIPTION
******************************************************************************
** Creating circuit file "01.cir"
** WARNING: THIS AUTOMATICALLY GENERATED FILE MAY BE OVERWRITTEN BY SUBSEQUENT SIMULATIONS
*Libraries:
* Profile Libraries :
* Local Libraries :
.LIB "E:/work/PSPice/PSpice_Module/AD8045/ad8045.lib"
.LIB "E:/work/PSPice/PSpice_Module/PBF951/pbr951.lib"
.LIB "E:/work/PSPice/PSpice_Module/bfg520_xr/bfg520xr.lib"
.LIB "e:/work/pspice/pspice_module/ada4610/ada4610.lib"
.LIB "e:/work/pspice/pspice_module/bf998wr/m4.lib"
* From [PSPICE NETLIST] section of C:\Users\Administrator\AppData\Roaming\SPB_Data\cdssetup\OrCAD_PSpice/16.6.0/PSpice.ini file:
*Analysis directives:
.AC DEC 10 10Hz 100000000Hz
.OPTIONS ADVCONV
.PROBE64 V(alias(*)) I(alias(*)) W(alias(*)) D(alias(*)) NOISE(alias(*))
$
ERROR(ORPSIM-16058): Command ignored
.INC "..\SCHEMATIC1.net"
**** INCLUDING SCHEMATIC1.net ****
* source TEST3
X_U3 N22677 N22309 VCC VEE N22589 ADA4610
C_C9 N22335 N22327 1000p TC=0,0
X_M4 VEE N22683 VEE VEE BF998WR/PLP
R_R15 N22317 N22589 10k TC=0,0
R_R16 0 N22677 500k TC=0,0
R_R19 N22309 N22387 500k TC=0,0
R_R20 0 N22309 500k TC=0,0
R_R18 VEE N22387 500k TC=0,0
R_R13 N22677 N22335 500k TC=0,0
R_R14 N22589 N22327 10k TC=0,0
X_M3 N22683 VCC N22327 N22327 BF998WR/PLP
R_R17 0 N22317 10k TC=0,0
V_V7 VCC 0 5Vdc
V_V8 0 VEE 5Vdc
C_C10 N22309 N22317 1000p TC=0,0
C_C7 0 N35645 91p TC=0,0
V_V2 VCC3 0 5Vdc
C_C1 N35593 N35663 1p TC=0,0
C_C5 N35645 N35531 1p TC=0,0
C_C2 N35531 N35663 10p TC=0,0
C_C4 N66667 N35531 1p TC=0,0
V_V1 N35593 0 DC 0Vdc AC 10Vac
C_C6 0 N35531 1p TC=0,0
R_R2 N35593 N66667 680k TC=0,0
R_R6 0 N35531 200k TC=0,0
R_R1 N35663 N35593 91 TC=0,0
R_R5 N35531 N35645 10 TC=0,0
V_V3 0 VEE3 5Vdc
C_C14 N44706 N44772 1p TC=0,0
C_C13 N44754 N44702 1p TC=0,0
R_R24 N44702 N44754 10 TC=0,0
C_C11 N44702 N44772 10p TC=0,0
R_R22 0 N44702 100k TC=0,0
V_V10 N44706 0 DC 0Vdc AC 10Vac
R_R23 N44772 N44706 91 TC=0,0
C_C15 0 N44702 1p TC=0,0
C_C16 0 N44754 91p TC=0,0
C_C12 N44706 N44698 1p TC=0,0
R_R26 N44698 N44702 220k TC=0,0
R_R25 N44706 N44698 680k TC=0,0
C_C17 N44698 N44702 1p TC=0,0
V_V9 N22335 0 DC 0Vdc AC 1Vac
X_U8 VCC N22683 N22387 PBR951
R_R34 0 N64836 100k TC=0,0
V_V13 N65556 0 DC 0Vdc AC 10Vac
C_C25 0 N65078 1p TC=0,0
R_R39 N65606 N65556 90 TC=0,0
R_R28 N64854 N65118 100k TC=0,0
X_M6 N65382 VCC4 N65084 N65084 BF998WR/PLP
R_R37 N65556 N65078 900k TC=0,0
R_R29 0 N64854 100k TC=0,0
V_V11 VCC4 0 5Vdc
V_V12 0 VEE4 5Vdc
C_C22 N65556 N65078 1p TC=0,0
C_C21 N65078 N65606 10p TC=0,0
R_R33 N64836 N65078 100k TC=0,0
R_R30 N64844 N65304 10k TC=0,0
C_C23 N65594 N65078 1p TC=0,0
X_U10 N64836 N64854 VCC4 VEE4 N65304 ADA4610
R_R31 0 N64844 10k TC=0,0
X_U11 VCC4 N65382 N65118 PBR951
C_C19 N64854 N64844 2p TC=0,0
R_R40 N65078 N65594 10 TC=0,0
C_C26 0 N65594 91p TC=0,0
C_C20 N65078 N65084 2p TC=0,0
X_M5 VEE4 N65382 VEE4 VEE4 BF998WR/PLP
R_R32 N65304 N65084 10k TC=0,0
R_R38 0 N65078 200k TC=0,0
R_R35 N64854 N64844 10000k TC=0,0
R_R36 VEE4 N65118 1k TC=0,0
C_C24 N65556 N65606 1p TC=0,0
R_R41 0 N35593 100 TC=0,0
R_R42 0 N35593 100 TC=0,0
R_R43 N66667 N35531 220k TC=0,0
C_C27 N35593 N66667 1p TC=0,0
R_R44 N68082 VCC3 1.1M TC=0,0
R_R45 N35531 N68082 1.1M TC=0,0
X_U12 N35531 N71678 N71678 VCC3 VEE3 AD8045
.PARAM rx=500k
**** RESUMING 01.cir ****
.END
**** EXPANSION OF SUBCIRCUIT X_U12 ****
X_U12.RCM15 N35531 X_U12.105 10MEG
X_U12.RCM25 N71678 X_U12.105 10MEG
X_U12.EOS N35531 X_U12.92 POLY 1 X_U12.300 X_U12.100 0 1
X_U12.Q1 X_U12.5 X_U12.9 X_U12.7 X_U12.NPN
X_U12.Q2 X_U12.6 N71678 X_U12.8 X_U12.NPN
X_U12.RC1 VCC3 X_U12.5 537.15 T_ABS
------------------------------$
ERROR(ORPSIM-16145): unknown parameter
請問原發者,可以包.dsn檔壓縮給我run看看嗎?
你这里的VEE 和VCC说明意思。
mark一下,备用
您好,我觉得我原先的这个电路搭得应该没问题,很可能是因为在将运放.cir文件变成.lib文件后,没有正常地将原理图中的ad8045与.lib对应成功,您觉得呢?
这里VCC是+5V;VEE是-5V,因为运放是双电源的
刚刚开始接触CANDENCE和论坛,希望和大家共同学习进步
http://www.eda365.com/thread-117618-1-1.html,这个帖子您看下
