150欧姆差分与100欧姆差分对接的阻抗匹配问题
时间:10-02
整理:3721RD
点击:
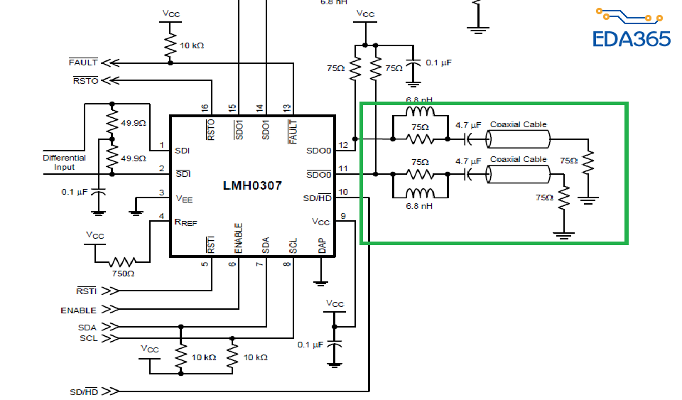
如图(官方使用的demo),官方推荐的使用方式,正常都是单端输出,但是由于需要,将SDO0和/SDO1作为差分使用,直接输入到FPGA;
FPGA的接口为CML输入,LMH0307和FPGA之间加4.7UF的耦合电容。
但是在匹配上小弟一直有疑问:LMH0307单端对地为75欧姆,那差分输出是否是150欧姆?如果是150欧姆,那和FPGA 100欧姆的输入将如何匹配?信号最大速率达到2.97Gbit/s.
还请各位大神忙里偷闲帮忙看看。
附上LMH0307的datasheet。
谢谢。
FPGA的接口为CML输入,LMH0307和FPGA之间加4.7UF的耦合电容。
但是在匹配上小弟一直有疑问:LMH0307单端对地为75欧姆,那差分输出是否是150欧姆?如果是150欧姆,那和FPGA 100欧姆的输入将如何匹配?信号最大速率达到2.97Gbit/s.
还请各位大神忙里偷闲帮忙看看。
附上LMH0307的datasheet。
谢谢。
官方使用的DEMO

请问你确定FPGA的输入端是100ohm吗?另外,单端输出是75ohm,差分就是150ohm吗?
建个模,仿真一下比较可靠
就是不确认才让各位看看DATAsheet的:单端输出是75ohm,差分就是150ohmFPGA内部为CML电路,可以配置单端上拉50欧姆或者75欧姆。
怎么办啊
有模型吗?要是有,发过来帮你看看
