是关于一个DCDC输出的问题,那个D3为何是续流作用?
还有D3,一直都这么接,但是为什么还是没明白,大家给分析下这两个肖特基二极管都干什么使得,有什么区别么?
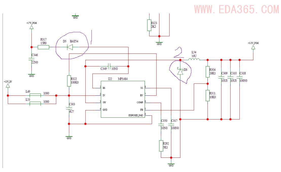
PS,这是12V转3.3V,D5出去是17V左右,连得是BS腿。
高手帮忙分析一下
一起交流交流
这里仅解释一下D3的作用,从原理图来看,这是一个典型的DC Buck是电路,控制方式是PWM ,开关管Mosfet内置在PWM IC内,SW pin为on/off输出:
on state:
D3反向截止,同时也会提供稳压作用, 电流流向为SW-->L54-->Load-->Gnd.
off state:
D3导道并续流,电流流向为54-->load--->Gnd-->D3
L54与C309/C310提供off状态时的load消耗电能。
请注意电感L54在瞬间电流变化时的自感电动势方向就会了解以上的描述。
至于另一个二极管,应是一般意义上的稳压二极管,具体的应用需参考PWM IC的datasheet.
我啊,相信群众
我觉得djg7725说的很好,本帖最近评分记录
- Allen 威望 +15 我很赞同 2008-7-1 11:42
因L54电感存在的磁能会在L54左侧电压关断后释放出来
L54,D3共同续流并导道,
电流流向为: L54-->load--->Gnd-->D3
[ 本帖最后由 towner 于 2008-7-2 18:30 编辑 ]
分析的不错!
另外D3还有一个作用,SW关断时,如果没有D3,则SW连接到电感左侧将会瞬间感应出负电压,有可能致使内部MOS管击穿。
学习了
D3的解释我很赞同,但是我认为D5并非2楼所说.
各位请看,
这是我根据电路的基本结构以及引脚名称 估计出来的电路图!
D3是DCDC降压的续流二极管没错,但是+17V是比输入电压大的,所以应该输入升压电路,但是我们并没有看见电感!
所以应该认为是图中的电路了,跟倍压线路是一样的。
没有MP1484的DATASHEET,如果小编有的话请共享一个谢谢!
个人理解也是升压电路
不过好像不完整
学习啦
MP1484 是降压的
到底有没有人有MP1484的datasheet啊?拿出来共享一下,谢谢啊!
应该是BUCK!
明显是17V是去推MOSFET,做BOOTSTRAP用。17V转3V3的DC-DC。12V给芯片做逻辑用的,做VCC。
D3可以理解为lowside mosfet.H-side 导通的时候他是截止的。H-side截止的时候就是所谓的续流了。
mp2307就是mp1484的大陆版,datasheet用mp2307就ok了
