请教以太网接口匹配电阻的作用?
时间:10-02
整理:3721RD
点击:
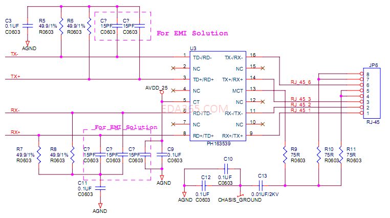
请教下图电阻:R5,R6, R7,R8的作用,布线时应该放在哪儿一边,是靠近网络芯片(这里是DM9000A),还是靠近变压器?
DM9000A的布线指南说这四个电阻都要靠近DM9000A,有些不明白?
我是这样理解的:在TX端,网络芯片时电流驱动(我猜的),电阻R5,R6的作用是提供电流变电压的参考,或者驱动参考,所以要靠近网络芯片端(DM9000A),在RX端,电阻的作用是终端匹配,所以要靠近网络芯片,最好是放在线的终点。不知道这样理解对不对?
DM9000A的布线指南说这四个电阻都要靠近DM9000A,有些不明白?
我是这样理解的:在TX端,网络芯片时电流驱动(我猜的),电阻R5,R6的作用是提供电流变电压的参考,或者驱动参考,所以要靠近网络芯片端(DM9000A),在RX端,电阻的作用是终端匹配,所以要靠近网络芯片,最好是放在线的终点。不知道这样理解对不对?
抑制传输线中的共模信号,保证更好的差分传输效果。是属于终端匹配的一种,两个电阻都是50的高精电阻,所以你差分线的特征阻抗也要很好的控制在100ohm左右,要不所有工作白做。从布线的角度来讲,要尽量靠近芯片,且两电阻的引出端要短一些。
谢谢keysheha,有原理有实际的指导。不是很理解,应该是我对差分信号理解太少了。看来我是需要找些差分信号的东西看看了。
