走线合理性问题
时间:10-02
整理:3721RD
点击:
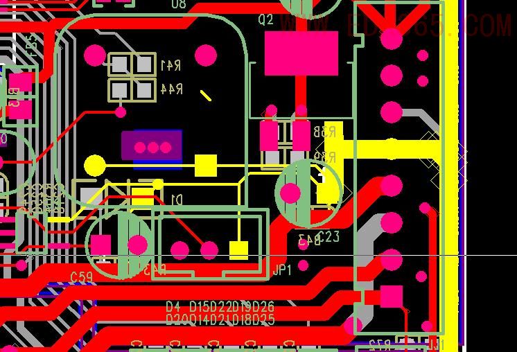
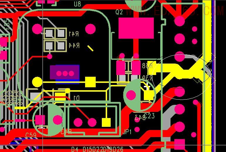
如上面两个图黄色电源线进来的这个线走法,请问哪一个更合理一些?我觉得第一个图的走法没有必要啊,又不好看,高手们是怎么处理的?
这个DC/DC输入端的走线应该要求不高,相比而言第二个更好一些。
不过如果把电源线先过旁路电容正极,再到IC电源输入会更好一些。
要求不高,就不抠细节了。
这个layout不是一般的差,看起来明显没动脑精
偶羞愧.水平太低了,差 在哪里也看不出来
电源线先过旁路电容正极,再到IC电源输入会更好一些.
