JTAG接口的TCK为什么用阻容串联接地?
时间:10-02
整理:3721RD
点击:
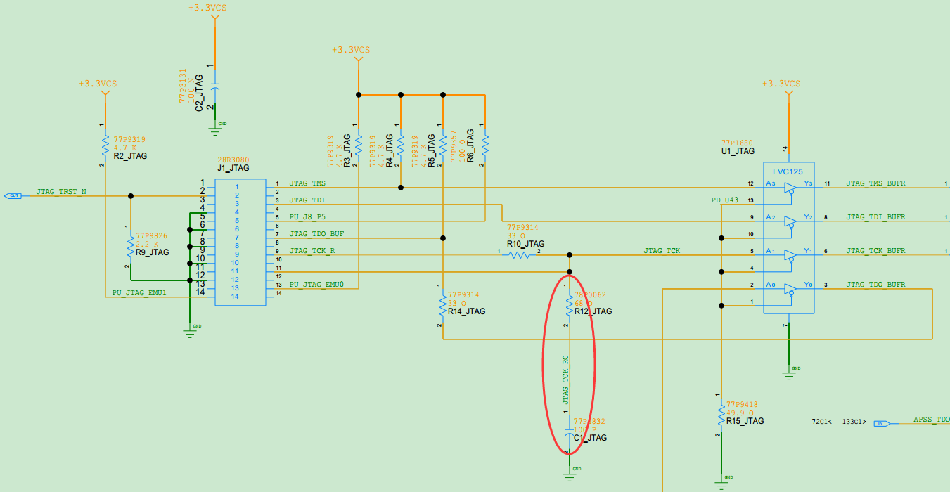
设计中用于烧录的JTAG链上串有1个TMS320和2个PSoC,JTAG的TCK同时接到了3个器件。如下图,JTAG的TCK为什么会用68欧姆加100pF串联接地呢?一般都是电阻直接对地了,不明白加电容的作用。谢谢


68欧姆对交流信号就是负载了,为了阻抗匹配吧。
一个TCK还需要这么复杂的处理吗,上拉下拉都行,就看你则怎么配,一般就是下拉
这是别人的参考线路,前后几版参考线路都是这样的,所以我才奇怪它到底是出于什么目的?
一般TCK下拉4.7K到地即可
68欧姆加100pF串联接地,也可以理解为RC匹配。
毛忠宇小编在《华为研发14载》一书中提到这种电路“优点:直流功率损耗很低,可在分布负载及总线布线中使用”“缺点:RC电路的时间常数选择不好会导致电路存在反射,仅工作类似于时钟的周期性信号。”
以上内容:
1 我加引号了,不能算我侵权。
2 没有广告嫌疑。
谢谢,但是不明白这里为什么要加RC匹配,不匹配可能会出现什么问题。一般用于烧写的JTAG TCK直接1K或4.7K下拉就可以了。
可以认为是时钟恢复,上电瞬间电容短路,稳定后断路
