MOS搭建锂电池和市电切换
时间:10-02
整理:3721RD
点击:
目标:通常由锂电池供电,当接上市电由市电供电,市电不给锂电池充电,断掉市电后由锂电池继续供电看过论坛一些前辈的设计,总感觉MOS处有点怪,能否有大神指点迷津?谢谢!
这是论坛前辈的设计

这个很容易懂吧
没有问题吧
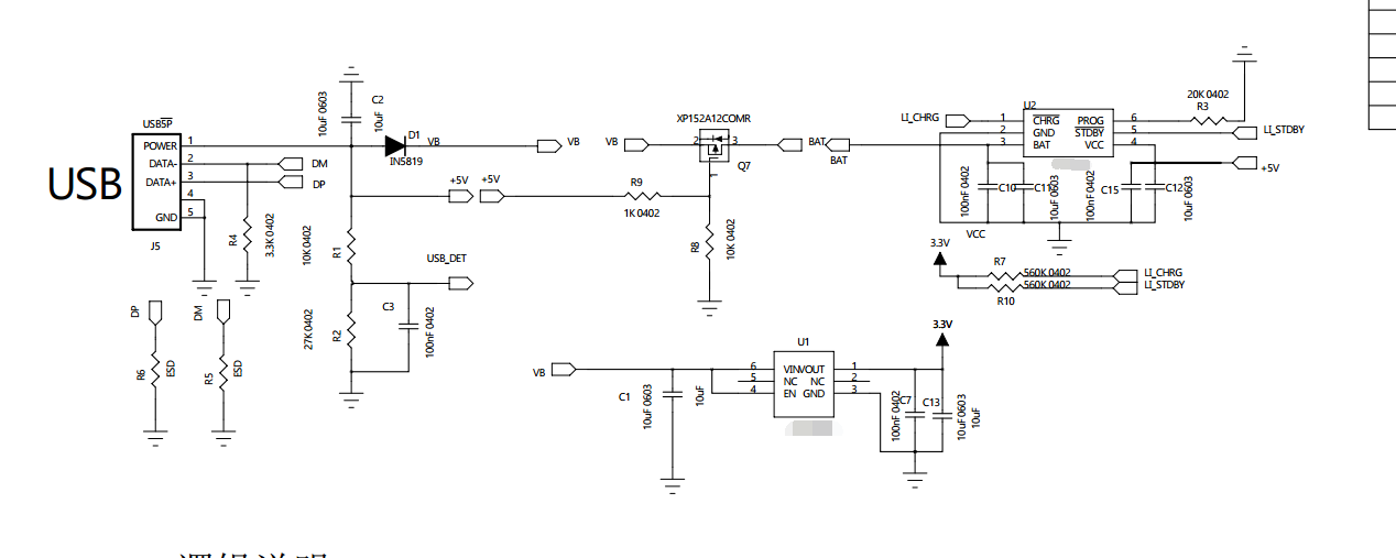
没有问题,附上自己用过的电路

谢谢给参考意见
老鸟一句话,菜鸟十年书,昨天弄懂了。Thanks
恩,在输出另外加了一个大电容
这个MOS管是当二极管隔离用的吧? 与正常不一样,如果是当开关用不是S接输入,D接输出吗?
没有5v时,通过D2导通MOS,由电池供电;
有5v时,mos关断,由5v供电;
这个图貌似D2可以去掉,通过mos内置二极管也能导通的。
D输入S输出,有5VPMOS断,没5V电池直接供电
是的,昨天就是纠结了体二极管很久,感觉有5V电池也能通过体二极管导通
5v时,mos不能导通的,S比G低一个二极管压降,怎么导通
是说这是个PMOS,USB5V上电,5V会通过两个二极管导通,PMOS的G极高压截止,PMOS的并联二极管去掉
完了,如果电池电压比USB的5V高,那线路就没用了,因为PMOS的S极大于G极的5V,USB就永远不能给系统供电了
这样的电路 电池 的电有可能还很高。机器就关机了? 是这样么?
