电子秤使用AD623发现板子现象都不太一样
时间:10-02
整理:3721RD
点击:
最近有做一款产品,需要用到电子秤上的电阻应变片,现在有用AD623做运放输出值到MCU那边采样,发现目前几台样机输出值都不一样,给电阻应变片施压,有的能变化,有的完全没变化,输出为0,目前发现有的更换R45 R46R36 R39为1%电阻后,有的能变化,但是现象还是不一样。求指点下问题出在哪里。谢谢


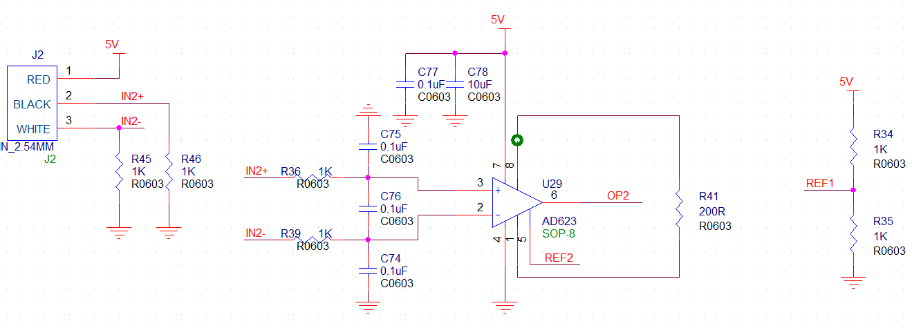
左边REF2,右边REF1,这是怎么连接的?
不好意思,是有两个一样的电路,截图的时候就漏截了,REF2也是和REF1一样的分压的。
没用过,看到手册上写AD623被设计为驱动10kΩ或10kΩ以上的负载。 如果负载电阻小于此值, AD623的输出必须用一个精 密单电源运放, 如OP113, 作为缓冲。请问你的C74、C75、C76是做什么用的
你的输入信号是多少?要达到多少?看你的增益设置了500。两路差异很大吗?
上 http://www.analog.com/designtool ... 5&vp=5&vr=0,就是ANALOG的官网,把你的参数输入,就能看到是否有问题了。
看到手册有写增益表,你自己看看你的500能不能达到。
你的IN+/-上面的偏置电压是多少?
这个我并没有使用过,但是从ADI上的软件来看,你的RG=200应该不对。上了网站输入你说的参数,你试试看换下RG。
这个你可以问问小编大大
求助小编,各位前辈指导下,万分感谢!
一点7楼的那张可以接受的增益表你没看到vcm吗,2点你的传感要不要隔直流?
你的vcm在哪里

