机器上电不开机问题,和静电有关?
时间:10-02
整理:3721RD
点击:
大家好,很久没来365发帖了。最近遇到一个难题,希望和大家探讨一下:
问题:试产100,很多机器概率不能开机。
调试过程:板子分测试架和装机测试,测试架是稳压源,机器是电池。
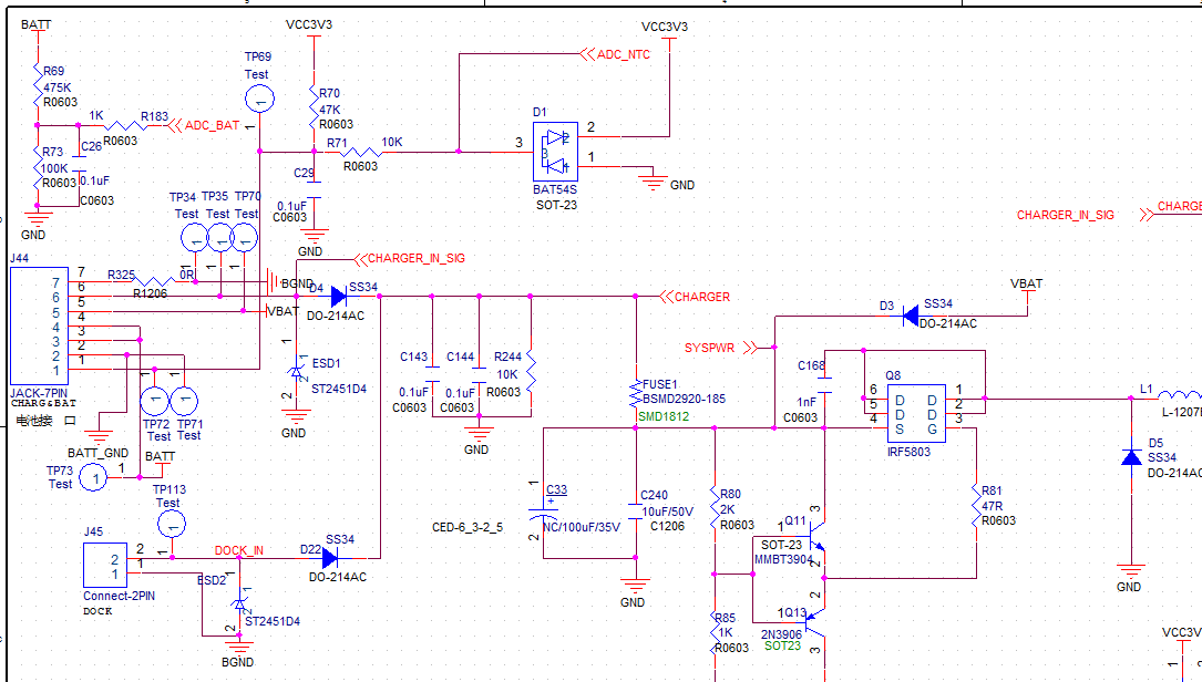
不开机的现象是开机毫无反应,想要测量电压,表笔接触(大概5S)到电池GND或者BAT机器就会开机,或者是用镊子去接触也会开机。由此考虑是静电干扰问题,在测试架的解决办法是,稳压源没有接大地,接上大地后解决。机器装机出现此情况,用表笔,镊子,示波器探头接触电池GND,BAT,或者其他DCDC地方,只要接触这一个金属就会开机。有考虑是不是电池保护导致,把万用表之间焊接上去想测量是否电池开机保护,这样的接触还是会开机,电池部分原理如图片,原理上有做ESD器件处理。使用中有带静电手环。所以目前问题是抓不到数据,没法往下分析了。大家支支招。
问题:试产100,很多机器概率不能开机。
调试过程:板子分测试架和装机测试,测试架是稳压源,机器是电池。
不开机的现象是开机毫无反应,想要测量电压,表笔接触(大概5S)到电池GND或者BAT机器就会开机,或者是用镊子去接触也会开机。由此考虑是静电干扰问题,在测试架的解决办法是,稳压源没有接大地,接上大地后解决。机器装机出现此情况,用表笔,镊子,示波器探头接触电池GND,BAT,或者其他DCDC地方,只要接触这一个金属就会开机。有考虑是不是电池保护导致,把万用表之间焊接上去想测量是否电池开机保护,这样的接触还是会开机,电池部分原理如图片,原理上有做ESD器件处理。使用中有带静电手环。所以目前问题是抓不到数据,没法往下分析了。大家支支招。

静电可能性小 不知道你的设计是怎么触发开机的?上电就开机?
机械开关开机的,座子的4,5PIN是接的机械开关,开关打开上电
SYSPWR是电池电压降压5V再通过LDO将3.3给系统供电,IRF5803是充电IC

关注这个问题
VBAT端加个电容试试
关注此问题。从小编描述的问题看,感觉不是静电问题,不知道是不是同一个机子,有时候能正常开机,有时候不能正常开机,但只要有额外的器件或工具接触就能开机?
会不会是地连接的有问题,将单板上的地连接到一起是不是就能开机了?
对此表示严重关切和我遇到的问题一样
D1这个54
D1这个管子54S在这里起什么作用的?
问一下小编,D1这个器件54s是有什么作用。
小编解决了没,给个答案,都两个月了。
