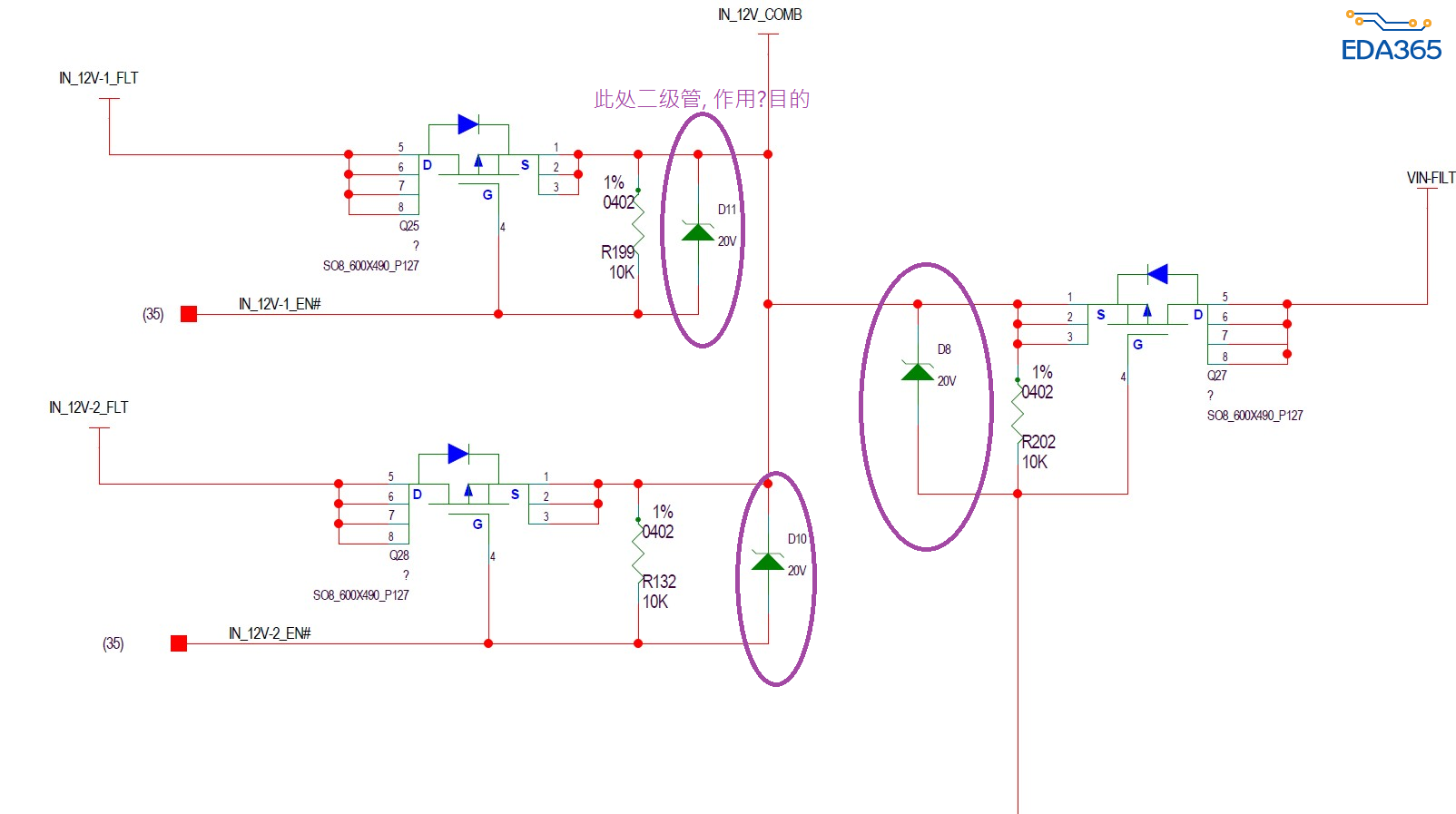
如图, 二极管的作用?目的?
作用, 目的是什么?

猜測是過電壓保護.....因為電路圖不完整,看不到控制端。
保护GS。
可能的保护机制是怎么样的?
谢谢!
一般SOT23的GS的电压范围是+/-12V;SO8的,比如9435是+/-20V,其他的没有用过,不知道。
G,S间的寄生电容很容易在栅极上形成极高的ESD电压,所以通常会在G-S之间加上TVS,防止G-S击穿。
稳压管,防止损坏MOS IC,GS有耐压极限
目的, 基本明白。 只是机制, 有待考究。
问题: G/S之间 不通电流才是(少许)。 那么反偏的二极管并联上一个高阻, 如何能限制电压?discharge的通道在哪?
谢谢!
保护作用,稳住外来电压,如果这是个外接端子很可能插错电压损坏。保护机制就是稳压,至于你说的泄放电这根并联高阻有什么关系难不成你的输入能力不足几个ma
还有一个事不明白。
稳压:在电路上, 就是把高压转成大电流。 即通过能量的转换。
如果(如上图),二极管 没有一端接GND。 稳压如何实现?
A zener diode is connected between the gate and source of power MOSFET switch. The aim of the application is to bypass any high peak voltage during the transient time and to provide a weak clamped voltage.

你的 IN_12V-1_EN# 和 IN_12V-2_EN#,打開的時候不就是接地了?(低電平動作)
Thanks Supper.
1. A definitive explanation in last floor.
2. But, when will the EN gate open? Exactly at the time when the voltage at peak?
3. It is too far a way for the EN trace to discharge the energe. Don't you think so?
4. Now, I see that Zener diode in this cuircuit is used for Bypassing peak voltage. What I can't understand is how it works in the circuit.
Thanks Supper, again.
好吧!菜英文趕鴨子上架。
https://www.youtube.com/watch?v=IrB-FPcv1Dc
看不到的話要去問習哥,為什麼連上什麼網站都要干涉?
2 如果EN是开路的,那么通过GS的之间并联的电阻,迫使两端相当。
3 EN控制线比较长,但是你有电平转换的三极管,所以你的路径还是很短。
4 都说的很清楚了。
