这里有两个问题,总会有你可以解决的、、、
时间:10-02
整理:3721RD
点击:
F:有些电路在设计的时候需要负电压,我也明白啥是负电压,但是不i明白为什么需要负电压,有什么好处?什么样的电路需要设计负电压?求狗粮、求撑死、、、
3Q,everyone!
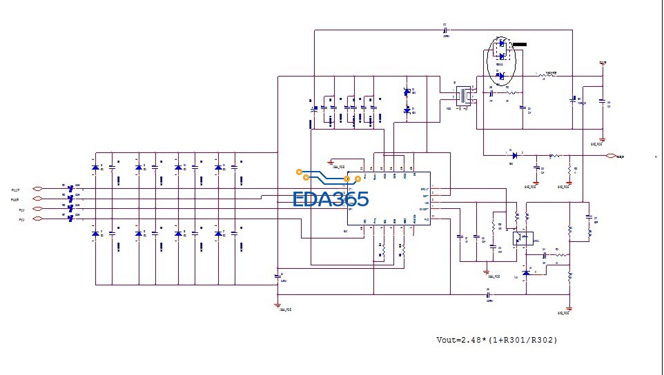
S:昨天在调试电路的过程中发现,在POE电路中,电容C334、C148(钽电容、0805)有击穿的,跟这次的采购的料有关,但是我想确认一下,有没有可能是变压器的原因,会出现尖峰才导致的,不过示波器量的时候电压是很好的——5.2V,有了解的嘛,3Q very much !
3Q,everyone!
S:昨天在调试电路的过程中发现,在POE电路中,电容C334、C148(钽电容、0805)有击穿的,跟这次的采购的料有关,但是我想确认一下,有没有可能是变压器的原因,会出现尖峰才导致的,不过示波器量的时候电压是很好的——5.2V,有了解的嘛,3Q very much !


C344
C344开机瞬间电压还是挺高的,建议用铝高频电解就行,钽电容抵抗瞬间过压能力不如铝电解。
开机的时候没捕抓到有过高的时候,都是5.+V
你用的C344耐压多少
我也有做POE电源供电,感觉不是很可靠,经常会烧IC。不知小编用的什么电源管理芯片?
Si3402
8326
AS1135 你用过吗?我们用这个最多。发现过好多IC坏了的返回机,表现在IC封装已经裂开。IC厂家说是雷打的,但是摄像机没发现有打死的现象。
PMIC 坏?我们没有过,POE倒是烧过、、、没用过你说的那个IC
10V
小编你QQ多少?加个朋友好吧?
