大家进来看吧,
时间:10-02
整理:3721RD
点击:
file:///D:/Program%20Files/qq/Users/287939659/Image/ZUTMOW$%60QNY9Y0CS8TELMBR.jpg

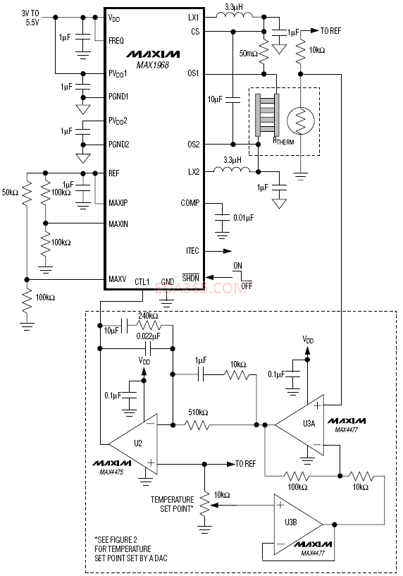
REF参考点上没有电压

REF参考点上没有电压
It's 1.5v reference output
