请高手,多多指点
时间:10-02
整理:3721RD
点击:
file:///D:/Program%20Files/qq/Users/287939659/Image/ZUTMOW$%60QNY9Y0CS8TELMBR.jpg

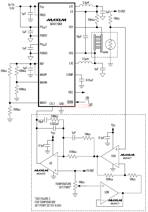
REF参考点上没有电压

REF参考点上没有电压
你的问题就是,REF没有参考电压?
问题解决了,采购买错片子了
