LED 驱动器 IC 可为众多照明应用的发展起到引领作用
面向汽车前灯的新型 LED 驱动器 IC
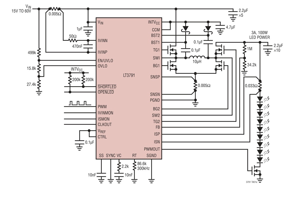
凌力尔特公司最近推出的 LT3791 是一款 4 开关同步降压-升压型 LED 驱动器和稳压器控制器,非常适用于驱动汽车前灯应用中的高亮度 LED。控制器用高于、低于或等于输出电压的输入电压工作。该器件具 4.5V 至 60V 的宽输入电压范围和 0V 至 60V 的输出电压范围,同时还可以在工作模式之间无缝转换。此外,其独特的同步降压-升压型拓扑可实现高达 98% 的工作效率,这可极大地减小因功耗产生热量而所必需之散热器的尺寸和重量。

图 1:LT3791 以高达 100W 的功率驱动一个 3A LED 阵列
15V TO 60V:15V 至 60V
3A、100W LED POWER:3A、100W LED 功率
以地为基准的电压反馈引脚 (FB) 充当几种 LED 保护功能的输入,并使转换器能作为恒定电压源运行,参见图 1。该器件还提供故障保护,以在出现 LED 开路或短路的情况下不被损坏,并发布故障报告,同时当发生故障时,定时器允许 LT3791 锁断或重启。该器件还采用了专有的电流模式拓扑和控制架构,并在降压和升压模式中采用了电流检测电阻器。
高亮度 LED 在工业应用的例子
还有其他一些最终市场应用对大功率高亮度 LED 驱动器有自己独特的需求,在这类应用中,LED 电流必须高于 10A。这类应用包括 DLP 投影机、激光器和建筑照明。不过,提供高于 10A 的电流可能带来很多设计问题,其中非常重要的问题是,最终产品本身的热量管理!为此,凌力尔特开发了独特的 LED 驱动器,以专门满足这类应用的设计需求。
LT3743 是一款降压型同步 DC/DC 转换器,用来提供恒定电流,以驱动大电流 LED。该器件可提供高达 20A 的连续 LED 电流,或高达 40A 的脉冲 LED 电流。LT3743 的独特设计实现了 3 态电流控制,这使该器件非常适用于 DLP 投影机所需的色彩混合应用。该器件还提供非常快 (<2us) 的电流转换时间,优化了色彩混合分辨率,并允许在激光驱动器应用中产生非常快的电流脉冲。
LT3743 具 5.5V 至 36V 的输入电压范围,从而非常适用于多种应用,包括工业、DLP 投影和建筑照明。LT3743 用标称 12V 输入提供高达 20A 的连续 LED 电流,从而可提供超过 80W 的功率。在脉冲式 LED 应用中,该器件可用 12V 输入提供高达 40A 的 LED 电流,或 160W 峰值功率。高达 95% 的效率使得无需任何外部散热措施,而且极大地简化了热设计。频率调节引脚使用户能在 100kHz 至 1MHz 范围设定频率,这样设计师就可以优化效率,并能最大限度地减少外部组件的尺寸。结合 4mm x 5mm QFN 或耐热增强型 TSSOP-28 封装,LT3743 提供了非常紧凑的大功率 LED 驱动器解决方案。参见图 2,以了解提供 20A LED 电流的典型应用原理图。

图 2:提供 20A LED 电流的 LT3743 典型应用原理图
OUTPUT:输出
20A MAXIMUM:最大 20A
LT3743 提供 PWM 和 CTRL_SELECT 调光,在 3 种 LED 电流时,实现 3000:1 的调光能力,从而非常适用于 DLP 投影机中所需的那类色彩混合应用。类似地,LT3743 独特的拓扑使其能以不到 2us 的时间在两个稳定的 LED 电流值之间转换,从而可在 RGB 应用中提供更准确的色彩混合。LT3743 保持 ±6% 的 LED 电流准确度,以确保 LED 提供最准确的光输出度。其他特点包括输出电压调节、LED 开路保护、过流保护和热降额电路。
结论
毫无疑问,高亮度 LED 能有广泛的应用,因为与白炽灯相比,高亮度 LED 具固有的高功率效率和长工作寿命,所以很多设计师正在转向高亮度 LED。显然,就任何给定应用而言,选择合适的 LED 以提供所希望的光输出是设计师的责任。然而,可以极大提升总体设计的 LED 驱动器 IC 常常被忽视。幸运的是,凌力尔特等制造商很早前就认识到这需求,而且已经通过推出革命性的 IC,奋起迎接了这一挑战,这些 IC 兼有丰富的功能和性能特点,使系统设计师的选择工作变得更容易了。因此,无论最终应用来自汽车、工业或其他领域,都有望变得更好!
LED驱动器 LT3743 LT3791 凌力尔特 照明 相关文章:
- 三路输出LED驱动器可驱动共阳极LED串(08-17)
- LED向“绿色”转变需要高性能LED驱动器(08-17)
- LED照明的操作要求对驱动器IC性能构成压力(08-17)
- 大电流/高速LED驱动器彻底改变了PWM调光(08-19)
- 创新性LED驱动器简化HDTV显示器背光照明(08-17)
- 新的汽车显示屏需要能提供30,000:1调光比的背光照明LED驱动器(08-23)
