新型智能功率开关IR4010及其应用
时间:03-17
来源:互联网
点击:
1 前言
七十年代电源发生了“20KHz革命, ”实现了高频率、小型化,从而进入了开关电源时代。电源电路集成化推进了开关电源小型化的进程,也提高了电源可靠性。初期,集成化只局限在小功率的控制电路.随着技术的发展把控制部分和功率部分做成一个整体器件,叫做智能功率开关。
目前,已有许多厂家生产这种功率开关,并获得广泛的应用。就其工作原理来说,现有功率开关可分为以下几种类型 :
1.PWM电流型.如:MOTOROLA公司MC333XX系列。
2.PWM电压型.如:POWER INTEGRATION公司的TOP系列。
3.ON/OFF控制型.如:POWER INTEGRATION公司的TINY系列。
最近,IR公司推出一种新型的功率开关,型号为IR4010。与前面所述各种功率开关不同,IR4010是一种准谐振,变频工作模式。最大特点是功率管在零电流条件下接通,电路调节采用变频控制,因而具有效率高、易于滤波的优点。本文将介绍IR4010功率开关有关情况。
2 IR4010功率开关介绍
IR4010是一种电压型和电流型控制电路与功率MOSFET组合成的一种混合功率集成器件。
1.IR4010主要特点
· 初级电流型控制,次级电压型控制
· VCC有过压保护功能,又有欠压锁定功能
· 内部固有过流保护
· 过温保护,140°C时器件关断
· 准谐振工作,变频控制
· 内部功率MOSFET RDS(ON)MAX=3.9W
2.引脚功能(见表一)
3.电路特性参数
最大绝对额定值如下:
· 漏极峰值电流 IDPEAK=7.2A
· 最大开关电流 IDMAX=2.7A
· 最大VCC电源电压 VCC=35V
· 最大控制电压 VTH=6V
·控制部分功耗 PD2=0.8W
推荐工作条件:控制端信号宽度Tth2sup3;1mS
功率MOSFET参数如下:
VDSS=650V
IDSS=300NA
RDS(ON)=3.9 W
TR=250NS
控制部分主要参数如下:
VCC电源电压启动工作门限 VCCUV+=16V
VCC电源电压启动滞后锁定电压 VCCHYS=6V
VCC静态工作电流 IQCC=30MA
最大关断时间 TOFFMAX=45~55US
准谐振最小信号宽度 TTH(2) sup3;1mS
最小关断时间 TOFFMINsup3;1.5mS
控制端门限1 VTH(1)=0.73V
控制端门限2 VTH(2)=1.45V
VCC过压保护值 VCC(OVP)=22.5V)
热关断动作温度 TJ(TSD)=140`C
以上参数是电路设计的基本依据
4.器件内电路框图及电路工作原理
图1是IR4010内电路的框图,该图基本说明了器件的内部主要电路组成.需说明的
是VCC(反应输入电压)的过.欠压保护功能.VCC=16V时控制电路启动工作,具有6V滞后锁定功能,即在VCCpound;10V时,电路不工作,欠压保护.VCC>22V时,电路同样不工作,过压保护.
图1 IR4010原理框图
由图1看出,电源调节是用二个比较器开关实行控制.比较器COMP.1控制MOSFET关断,当VTH(1)sup3;0.7V时关断MOSFET.比较器COMP.2控制MOSFET接通,当VTH(2)pound;1.45V 时接通MOSFET.通过改变光耦三极管中流过的电流来控制VTH(1) .VTH(2)变化,同时改变TON、TOFF时间.光耦中电流越小,TON .TOFF时间就越长,工作频率降低.反之,工作频率升高.由此实现变频工作控制.
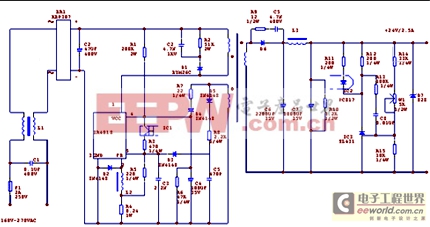
图2 24V 2.5A电源电原理图
图2电源原理图中,D3 D5 C6 C8 R8电路对反激波形进行整形,整形后的波形为梯形波(U5),此波下降沿降至1.45V时, COMP.2反转,经延时Tt 后触发MOSFET,此时实现零电流接通。
虽然电路是变频工作,但并非是谐振电路那样的频率调制(PFM).因为随着控制电流的改变,TON变化速率比TOFF变化速率大,所以此电路实际上是改变占空比的占空比调制。
3 应用电路举例
IR4010主要用AD/DC开关电源,220VAC输入时可输出60W,通用输入时(85~265VAC)只能输出30W,现给出60W AD/DC一例.
1.电源性能要求
输入电压=220VAC±20% 50Hz
输出电压=24VDC/2.5A
电网调节 =0.1%
负载调节 =0.3%
输出脉动与尖峰=200mVP-P
保护功能:过流,过压,过温保护
2.电路设计
电源采用单端反激式电路,不连续工作方式,因为功率较大,精度要求较高,所以选用次级反馈,TL431检测,光耦隔离方案.主电路,检测反馈电路等与其他反馈电路设计基本相同,这里重点对变压器设计作些说明.
变压器设计是电源设计的关键,特别是变频工作电路,正确选择工作频率尤为重要.这里把电路额定工作状态下的工作频率作为变压器的设计频率.电路额定工作频率选在50KHz-80KHz对IR4010的利用较为有利,因为IR4010若工作在100KHz或更高频率,器件发热利害,电源效率降低,可靠性差.该电源工作频率选为50KHz.另外,选定偏压VB=18V(16-22V之间)以决定偏压绕组参数.输出60W功率,变压器铁心选用EI33.
设计方法是借用TOP开关反激电源变压器设计扩展表.输入IR4010,变压器铁心等相关参数.
VACMIN=176V VACMAX=264V FL=50Hz
Fs=50000Hz Vo=24V P0=60W
h=0.8 Z=0.5 VB=18V
TC=3mS CIN=47mF VOR=135V
ILIMIT=2.7A VDS=10V VD=0.7V
VBD=0.7V KRP=1.0 AE=1.185CM2
LE=6.75CM AL=4500NH/T2 BW=17mm
M=2mm L=2层 NS=8匝
然后得到变压器制作参数为:
初级绕组匝数=44匝(f0.51线)
次级绕组匝数=8匝(f0.45acute;12并绕)
偏压绕组匝数=6匝(f0.45线)
铁心气隙=0.34mm
初级电感=825mH
3.电路说明
图2是48V/2.5A电源原理图.图中输入整流滤波电路,输出整流滤波电路,检测反馈电路等与通常反激电路没有什么差别.这里只对控制部分略加说明.D4 R7 R6 C7产生辅助偏压电源.R1是启动电阻,提供电路启动偏流.D5 R8 C8 C6是变压器反激电压波形整形电路.IR4010引线5上整形后的波形是一种梯形波.当IR4010的V5电压下降至VTH(2)(1.45V)时,经延时Tt后接通内部MOSFET功率开关,并由此决定功率开关关断时间(TOFF).同时TOFF受控于光耦晶体管中的反馈电流.反馈电流越大,TOFF越小,工作频越高.最大关断时间被限定在TOFF(MAX)pound;45-55mS.
R4检测IR4010中功率MOSFET源极电流,当R4上电压上升达到VTH(1)(0.7V)时,经R5关断功率MOSFET.R4中电流决定开关管开通时间TON.同时,TON受控于光耦三极管中反馈电流.反馈电流变大,TON变小,工作频率上升.虽然整个电路工作为变频控制,但并非谐振电路的频率调制(PFM).该电路实质上是靠占空比调制,因为实现电网,负载调节本质上是靠占空比变化.
4.电路测试结果
工作频率=55KHz (输入220VAC, 输出24V 5A)
电网调节raquo;0%
负载调节 pound;0.2% (输出电流 0-2.5A)
电源效率=85%
输出纹波=150Mvp-p
测试结果表明,电路性能满足设计要求.
5.电路特点分析
以上电源电路显示了IR4010的主要技术特点,说明IR4010功率开关的利用价值.
(1)准谐振零电流接通
反激电源工作时,在功率管关断的反激过程中,IDS为零.如果工作在不连续型,则功率管重新开通时IDS仍为零.IR4010关断后,控制电压下降沿降至1.45V时比较器反转,经Tt延时后触发功率MOSFET开通,此时为零电流开通.由此,消除功率MOSFET接通损耗,提高电源效率,功率管也更可靠.显然,连续型工作状态则不能实现零电流接通.严格说,零电流接通是由单端反激电路不连续工作状态决定的.也可以说IR4010利用不连续工作的条件,才能正常运行.因为连续工作时IR4010控制电压下降沿不可能降至1.45V,COMP2不能翻转,MOSFET不接通.
(2)变频工作控制
IR4010是变频控制器件,电路工作原理类似自激式单端反激式电路.调节过程中,同时改变TON TOFF,频率发生变化,高输入电压空载时工作频率最高,低输入电压满载时工作频率最低.上述电源在220VAC输入情况下,满载频率为55KHz而空载频率为240KHz.这是IR4010电路一大优点,因为该电路在轻负载时滤波非常容易,而频率调制(PFM)电路滤波却极其困难.
(3)占空比调制
IR4010电路的变频工作控制并非是脉冲频率调制(PFM),实质上是占空比调制,因为TON . TOFF变化最终导致占空比( TON/(TON+TOFF ) )的改变.表2列出24V/2.5A电源占空比随负载的变化情况.
七十年代电源发生了“20KHz革命, ”实现了高频率、小型化,从而进入了开关电源时代。电源电路集成化推进了开关电源小型化的进程,也提高了电源可靠性。初期,集成化只局限在小功率的控制电路.随着技术的发展把控制部分和功率部分做成一个整体器件,叫做智能功率开关。
目前,已有许多厂家生产这种功率开关,并获得广泛的应用。就其工作原理来说,现有功率开关可分为以下几种类型 :
1.PWM电流型.如:MOTOROLA公司MC333XX系列。
2.PWM电压型.如:POWER INTEGRATION公司的TOP系列。
3.ON/OFF控制型.如:POWER INTEGRATION公司的TINY系列。
最近,IR公司推出一种新型的功率开关,型号为IR4010。与前面所述各种功率开关不同,IR4010是一种准谐振,变频工作模式。最大特点是功率管在零电流条件下接通,电路调节采用变频控制,因而具有效率高、易于滤波的优点。本文将介绍IR4010功率开关有关情况。
2 IR4010功率开关介绍
IR4010是一种电压型和电流型控制电路与功率MOSFET组合成的一种混合功率集成器件。
1.IR4010主要特点
· 初级电流型控制,次级电压型控制
· VCC有过压保护功能,又有欠压锁定功能
· 内部固有过流保护
· 过温保护,140°C时器件关断
· 准谐振工作,变频控制
· 内部功率MOSFET RDS(ON)MAX=3.9W
2.引脚功能(见表一)

3.电路特性参数
最大绝对额定值如下:
· 漏极峰值电流 IDPEAK=7.2A
· 最大开关电流 IDMAX=2.7A
· 最大VCC电源电压 VCC=35V
· 最大控制电压 VTH=6V
·控制部分功耗 PD2=0.8W
推荐工作条件:控制端信号宽度Tth2sup3;1mS
功率MOSFET参数如下:
VDSS=650V
IDSS=300NA
RDS(ON)=3.9 W
TR=250NS
控制部分主要参数如下:
VCC电源电压启动工作门限 VCCUV+=16V
VCC电源电压启动滞后锁定电压 VCCHYS=6V
VCC静态工作电流 IQCC=30MA
最大关断时间 TOFFMAX=45~55US
准谐振最小信号宽度 TTH(2) sup3;1mS
最小关断时间 TOFFMINsup3;1.5mS
控制端门限1 VTH(1)=0.73V
控制端门限2 VTH(2)=1.45V
VCC过压保护值 VCC(OVP)=22.5V)
热关断动作温度 TJ(TSD)=140`C
以上参数是电路设计的基本依据
4.器件内电路框图及电路工作原理
图1是IR4010内电路的框图,该图基本说明了器件的内部主要电路组成.需说明的
是VCC(反应输入电压)的过.欠压保护功能.VCC=16V时控制电路启动工作,具有6V滞后锁定功能,即在VCCpound;10V时,电路不工作,欠压保护.VCC>22V时,电路同样不工作,过压保护.

由图1看出,电源调节是用二个比较器开关实行控制.比较器COMP.1控制MOSFET关断,当VTH(1)sup3;0.7V时关断MOSFET.比较器COMP.2控制MOSFET接通,当VTH(2)pound;1.45V 时接通MOSFET.通过改变光耦三极管中流过的电流来控制VTH(1) .VTH(2)变化,同时改变TON、TOFF时间.光耦中电流越小,TON .TOFF时间就越长,工作频率降低.反之,工作频率升高.由此实现变频工作控制.

图2电源原理图中,D3 D5 C6 C8 R8电路对反激波形进行整形,整形后的波形为梯形波(U5),此波下降沿降至1.45V时, COMP.2反转,经延时Tt 后触发MOSFET,此时实现零电流接通。
虽然电路是变频工作,但并非是谐振电路那样的频率调制(PFM).因为随着控制电流的改变,TON变化速率比TOFF变化速率大,所以此电路实际上是改变占空比的占空比调制。
3 应用电路举例
IR4010主要用AD/DC开关电源,220VAC输入时可输出60W,通用输入时(85~265VAC)只能输出30W,现给出60W AD/DC一例.
1.电源性能要求
输入电压=220VAC±20% 50Hz
输出电压=24VDC/2.5A
电网调节 =0.1%
负载调节 =0.3%
输出脉动与尖峰=200mVP-P
保护功能:过流,过压,过温保护
2.电路设计
电源采用单端反激式电路,不连续工作方式,因为功率较大,精度要求较高,所以选用次级反馈,TL431检测,光耦隔离方案.主电路,检测反馈电路等与其他反馈电路设计基本相同,这里重点对变压器设计作些说明.
变压器设计是电源设计的关键,特别是变频工作电路,正确选择工作频率尤为重要.这里把电路额定工作状态下的工作频率作为变压器的设计频率.电路额定工作频率选在50KHz-80KHz对IR4010的利用较为有利,因为IR4010若工作在100KHz或更高频率,器件发热利害,电源效率降低,可靠性差.该电源工作频率选为50KHz.另外,选定偏压VB=18V(16-22V之间)以决定偏压绕组参数.输出60W功率,变压器铁心选用EI33.
设计方法是借用TOP开关反激电源变压器设计扩展表.输入IR4010,变压器铁心等相关参数.
VACMIN=176V VACMAX=264V FL=50Hz
Fs=50000Hz Vo=24V P0=60W
h=0.8 Z=0.5 VB=18V
TC=3mS CIN=47mF VOR=135V
ILIMIT=2.7A VDS=10V VD=0.7V
VBD=0.7V KRP=1.0 AE=1.185CM2
LE=6.75CM AL=4500NH/T2 BW=17mm
M=2mm L=2层 NS=8匝
然后得到变压器制作参数为:
初级绕组匝数=44匝(f0.51线)
次级绕组匝数=8匝(f0.45acute;12并绕)
偏压绕组匝数=6匝(f0.45线)
铁心气隙=0.34mm
初级电感=825mH
3.电路说明
图2是48V/2.5A电源原理图.图中输入整流滤波电路,输出整流滤波电路,检测反馈电路等与通常反激电路没有什么差别.这里只对控制部分略加说明.D4 R7 R6 C7产生辅助偏压电源.R1是启动电阻,提供电路启动偏流.D5 R8 C8 C6是变压器反激电压波形整形电路.IR4010引线5上整形后的波形是一种梯形波.当IR4010的V5电压下降至VTH(2)(1.45V)时,经延时Tt后接通内部MOSFET功率开关,并由此决定功率开关关断时间(TOFF).同时TOFF受控于光耦晶体管中的反馈电流.反馈电流越大,TOFF越小,工作频越高.最大关断时间被限定在TOFF(MAX)pound;45-55mS.
R4检测IR4010中功率MOSFET源极电流,当R4上电压上升达到VTH(1)(0.7V)时,经R5关断功率MOSFET.R4中电流决定开关管开通时间TON.同时,TON受控于光耦三极管中反馈电流.反馈电流变大,TON变小,工作频率上升.虽然整个电路工作为变频控制,但并非谐振电路的频率调制(PFM).该电路实质上是靠占空比调制,因为实现电网,负载调节本质上是靠占空比变化.
4.电路测试结果
工作频率=55KHz (输入220VAC, 输出24V 5A)
电网调节raquo;0%
负载调节 pound;0.2% (输出电流 0-2.5A)
电源效率=85%
输出纹波=150Mvp-p
测试结果表明,电路性能满足设计要求.
5.电路特点分析
以上电源电路显示了IR4010的主要技术特点,说明IR4010功率开关的利用价值.
(1)准谐振零电流接通
反激电源工作时,在功率管关断的反激过程中,IDS为零.如果工作在不连续型,则功率管重新开通时IDS仍为零.IR4010关断后,控制电压下降沿降至1.45V时比较器反转,经Tt延时后触发功率MOSFET开通,此时为零电流开通.由此,消除功率MOSFET接通损耗,提高电源效率,功率管也更可靠.显然,连续型工作状态则不能实现零电流接通.严格说,零电流接通是由单端反激电路不连续工作状态决定的.也可以说IR4010利用不连续工作的条件,才能正常运行.因为连续工作时IR4010控制电压下降沿不可能降至1.45V,COMP2不能翻转,MOSFET不接通.
(2)变频工作控制
IR4010是变频控制器件,电路工作原理类似自激式单端反激式电路.调节过程中,同时改变TON TOFF,频率发生变化,高输入电压空载时工作频率最高,低输入电压满载时工作频率最低.上述电源在220VAC输入情况下,满载频率为55KHz而空载频率为240KHz.这是IR4010电路一大优点,因为该电路在轻负载时滤波非常容易,而频率调制(PFM)电路滤波却极其困难.
(3)占空比调制
IR4010电路的变频工作控制并非是脉冲频率调制(PFM),实质上是占空比调制,因为TON . TOFF变化最终导致占空比( TON/(TON+TOFF ) )的改变.表2列出24V/2.5A电源占空比随负载的变化情况.
- 大功率储能型有源箝位反激变换器的研究(02-28)
- 工程师自我养成之反激变换器控制环路仿真设计(12-09)
- 漫谈反激变换器从工作模式到特征总结全解析(01-17)
- 反激变换器的原边非线性电流控制方法(07-12)
- 基于反激变换器的一种新型单级功率因数校正电路的研究(03-11)
- 基于电荷控制方式的CCM反激PFC电路的设计(01-16)
