电容数字转换器(CDC) AD7150用于近程传感应用(CN0095)
电路功能与优势
本文所述电路为利用电容数字转换器(CDC) AD7150的近程传感应用开发提供了一个基础。
AD7150 CDC测量两个电极之间的电容,并将测量结果与一个阈值相比较;该阈值可以是固定值,也可以由片内自适应阈值算法引擎动态调整。
如果输入电容发生改变(例如手靠近过来),就会设置一个输出标志,指示电容已超过阈值,表明有物体接近。
湿度或温度等环境变化可能会导致传感电容缓慢变化,而利用该片内自适应阈值算法引擎,AD7150便能适应这种变化,而不会丧失近程传感的能力。
|
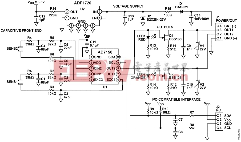
图1:AD7150作为近程检测器独立工作 |
采用AD7150独立工作的近程传感应用只需非常少的外围元件,如图1所示。该电路需要一个电源电压(电池B1)、对电源电压进行一些滤波处理(R1、 C1)以及I2C?兼容I/O引脚上较弱的上拉电阻(R2、R3)。如果AD7150检测到有物体接近(例如手),红色LED D1将提供视觉指示。该电路需采用一个容性传感元件(SENS1),它可以简单地由FR4 PCB上的两片轨道组成,如图2所示。
|
图2:AD7150近程检测器演示板 |
AD7150近程电路的变化形式取决于环境和目标应用。例如,汽车应用必须能够承受系统级的较高水平EMC噪声和瞬变脉冲。因此,此类应用要求设计须适合恶劣的电气和物理环境。
AD7150独特的浮地式电容传感器测量设计允许将一个滤波器结构放在容性前端中。该滤波器结构(R1至R6、C1至C6)如图3所示,可滤除耦合到传感器电极中的噪声。可选网络由R7、R8、C7和C8组成,可防止来自外部I2C兼容接口的噪声回耦至电路中。
|
图3:AD7150在车门把手应用中独立工作 |
AD7150经过大量的EMC测试。AD7150 EMC性能的测试结果可参考 应用笔记AN-1011 :“AD7150的EMC保护”。
用来驱动容性传感器的激励电压(EXC1、EXC2)由AD7150内部电路产生,这些电路由VDD供电。因此,高噪声电源电压会在容性输入端产生干扰噪声信号。
图3所示的电压供应电路使用ADP1720 LDO(3.3 V工作模式)滤除电池噪声,并抑制汽车应用中的瞬变脉冲。
如果AD7150的输出未与微控制器直接相连,则可能需要调理,以便转换电平和/或信号极性。OUT1和OUT2的典型调理电路如图3所示。DMOS FET(Q1和Q2)充当开漏输出驱动器,27 V压敏电阻(V1和V2)则可保护电路不受较大外部瞬变影响。
当AD7150与微控制器相连时,通过I2C 兼容接口,片内自适应阈值算法引擎所用的一些寄存器可通过编程来实现上电默认设置以外的其它设置,因而该器件适合要求不同的各种应用。欲了解更多信息,请参考AD7150数据手册 。
表1和表2显示在不同灵敏度和容性输入范围设置条件下,车门把手演示板的典型近程性能。

表1:车门把手演示板上传感器1的典型近程性能

表2:车门把手演示板上传感器2的典型近程性能
|
图4:AD7150车门把手演示板 |
AD7150独特的浮地式电容传感器测量设计使它可耐受对地寄生电容。因此,可以使用接地层来屏蔽容性前端信号,使之不受片上其它模拟或数字信号的影响,或者彼此不会相互影响。图4所示为AD7150车门把手演示板,其中演示板上传感器2的整个顶层上有一个接地层,可防止当人靠在汽车门把手上时进行近程检测。传感器电极置于底层,与所示的传感器1电极放置方式相同。因此,传感器2只会在手接近车门把手后面时进行近程检测。
[附件:电容数字转换器(CDC) AD7150用于近程传感应用(CN0095)]
- 具有过压保护功能的高端电流检测电路设计(05-19)
- ADII实验室电路:16位工业、隔离电压电流输出的DAC(02-02)
- ADI实验室电路:低功耗、长距离ISM无线测量节点(02-02)
- ADI实验室电路:16位、100kSPS逐次逼近型ADC系统(02-12)
- ADI实验室电路:如何在IQ调制器的输出端提供固定功率增益(02-21)
- ADI实验室电路:超低功耗数据采集系统(12-14)
