电感镇流器电路图
荧光灯是一种以最少电能消耗(流明/瓦)产生白光的最廉价方法。现在,小型荧光灯的每年销售规模达数亿只,而对荧光灯可靠性的要求也不断提高。如今的照明系统需要镇流器控制功能以驱动小型荧光灯,但这样增加了成本和设计时间,而且这些镇流器控制功能必须根据每种不同类型的荧光灯重新调节。
因此,设计工程师需要集成了所有控制功能的解决方案,以便将更多精力集中在灯管的输出级设计上,并缩短产品上市时间。本文介绍如何利用集成了多种控制功能的单片IC来设计25W小型荧光灯镇流器,另外还讨论输出级设计、可编程器件的选择、原理图、镇流器测量波形,以及仿真结果和实测结果的比较。
可利用基于标准谐振电路拓扑的简化模型来设计灯管输出级(图1)。灯管要求在给定的时间内有电流来预热灯丝,有高电压来点亮灯丝,然后开始工作。选择合适的电感和电容并改变输入电压频率可以满足这些要求。为预热和点亮灯丝,此时灯管并不导通,电路为电感-电容串联形式。灯管点亮后,灯管处于导通状态,电路成为电感并联电阻-电容串的形式。
根据电路的传递函数可得到灯管预热、点亮和正常照明三种状态下的输出级工作点(图2)。频率在确定的预热时间内从起始频率开始平滑下降到最终工作频率。在频率下降过程中,灯丝被预热,灯管两端的电压随着频率接近高Q值L-C电路的谐振点而不断增加。当电压足够高时,灯管即被点亮,工作点转移到低Q值L-C曲线。频率则继续下降,最终达到工作频率。

图1:简化的灯管输出级模型是一个基本的R-L-C电路。
高Q值串联L-C电路的传递函数为: 
其中Vin为输入方波电压的幅值(V),Vign为灯丝点亮电压的幅值(V),L等于输出级电感(H),C等于输出级电容(F),fign为灯管点亮时的频率(Hz)。根据式1得到fign的表达式: 
式2给出了高Q值L-C传输曲线上灯管点亮时的工作点的频率。需要注意的是,这里采用输入方波(Vin)的基频进行线性分析。一旦灯管点亮,其电阻不能再被忽略,系统变成具有如下传递函数的低Q值串并联R-C-L电路: 
从式3可得到低Q值R-L-C传输曲线上的工作频率: 
这里R为由荧光灯工作功率和电压决定的荧光灯电阻。 
其中,Prun等于工作功率(瓦),Vrun为灯管的工作电压(伏)。最后,根据所用IC的电控制振荡器(VCO)最大频率得到高Q值L-C曲线上的起始频率工作点。

利用这些等式以及荧光灯和镇流器的参数,可设计出荧光灯输出级。25W CFL型荧光灯和镇流器(由230V交流电源供电)的参数为:Vin=280V, Vign=380V(峰值),Prun=25W,Vrun=175V(峰值),frun=45kHz。
选择C=6.8nF并利用式4,使L从0.1mH开始逐渐增大直到获得预期的工作频率。确定L和C后,利用式2和式6计算点亮和起始频率。所采用的IC为IR2520,其频率可以从起始频率扫描到工作频率(图3),为保证荧光灯能够正常点亮,点亮频率必须大于工作频率,采用上述设计方法可确定电感值为2.3mH。 
图2:这些曲线描述了输出级具有不同工作点的传输函数。
镇流器的设计
本文设计了一个25W迷你型镇流器演示板,并对之进行性能测试。输入级针对230V交流电源而设计,利用镇流器控制IC对频率和预热时间进行编程,并执行频率扫描和驱动高端和低端半桥MOSFET。该IC也提供熄灯复位功能及在冲击失效、非零电压开/关、灯丝开路和拆卸灯管时的保护功能。
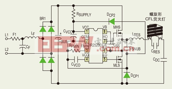
采用上述设计方法计算L、C及灯管输出级的频率,并根据计算结果选择可编程IC(图4)。分别选取电感和电容为2.3mH和6.8nF,将电容、电感值和计算出的工作频率值代入下式,计算可编程IC的输入参数: 

其中,由RFMIN设置期望的工作频率(frun),由CVCO/SUB>设置期望的预热/点亮时间(tph/SUB>),元件RSUPPLY、CVCC/SUB>、DCP1/SUB>、DCP2/SUB>和CSNUB则被用来为IC提供电源电压。起初,随着交流电压的增加,RSUPPLY给电容CVCC/SUB>充电,直到电压升高到等于IC的内部导通电压。在导通前,IC仅汲取数微安的电流,因此RSUPPLY可以取较高的值以将功耗降到最低。当VCC超过IC的内部导通电压时,由栅极驱动的输出LO和HO开始振荡,振荡频率等于起始频率,占空比为50%。CSNUB、DCP1/SUB>和DCP2/SUB>构成的电荷泵电源为IC的主电源,它使VCC保持在15.6V的内部钳制电压水平。电容CSNUB也可在半桥输出端提供缓冲,以增大上升和下降时间,从而减少电磁辐射(EMI)。 
图3:IR2520D随电压(上图)和频率(下图)变化的灯管控制序列。
电容CDC为振荡电路提供隔直,以维持荧光灯的交流工作电流和电压。这可以防止荧光灯内汞的迁移,汞迁移会造成灯管两端发黑,缩短灯管寿命。对试验板进行测试,并将测试值与预计仿真值进行比较。在启动和点亮过程中,电压电流波形为正弦波。
实测频率与预计频率之间的偏差小于5%,而其它类型的灯管和元件配置产生的偏差可达10%。这样的偏差在预料之中,因为上述设计方法忽略了谐波、非线性电阻、灯丝电阻、电感损耗及元件容差。因此需要对元件进行再次筛选。
在采用上述方法构建全功能迷你型镇流器参考设计方案的过程中,考虑了温度、灯管寿命、性能裕量、封装、布局、可制造性和成本等所有因素。对于多种不同几何形状(流线型和紧凑型)和不同功率(各种功率)的灯管,采用上述方法预计灯管的工作点得到了良好结果。
这个设计方法不仅可以显著缩短针对市面上不同类型的灯管设计镇流器的时间,它还是一个优化镇流器尺寸和成本的有效工具。此外,该方法还有助于减少镇流器产品系列的数量,从而提高可制造性。 
图4:输入为交流230V的25W迷你型镇流器演示板电路图。
模拟电源 电源管理 模拟器件 模拟电子 模拟 模拟电路 模拟芯片 德州仪器 放大器 ADI 相关文章:
- 采用数字电源还是模拟电源?(01-17)
- 模拟电源管理与数字电源管理(02-05)
- 数字电源正在超越模拟电源(03-19)
- 数字电源PK模拟电源(04-03)
- TI工程师现身说法:采用数字电源还是模拟电源?(10-10)
- 开关电源与模拟电源的分别(05-08)
