SM2082EK无频闪LED恒流驱动芯片方案
时间:08-04
来源:互联网
点击:
[size=12.6316px] SM2082EK是单通道恒流LED驱动电源芯片,芯片使用本司专利的恒流设定和控制技术,输出电流由外接Rext电阻设置为5mA~60mA,且输出电流不随芯片OUT端口电压而变化,较好的恒流性能。系统结构简单,外围元件极少,方案成本低。
[size=12.6316px]
[size=12.6316px]方案一
SM2082EK无无频闪应用方案(12W)
[size=12.6316px]
1.LED灯串电压建议控制在250V到270V之间,系统工作最优化。
2.通过改变R1,R2电阻值,调整输出工作电流值。
3.R3为系统放电电阻,建议510K到1M之间。
4.C2电容为抗干扰器件,建议使用。
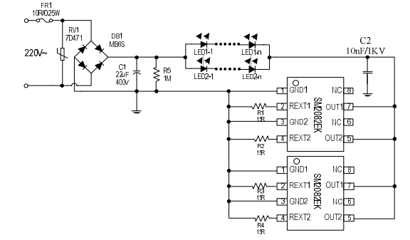
[size=12.6316px]方案一
SM2082EK无无频闪应用方案(24W)
[size=12.6316px] 
[size=12.6316px]1.LED灯串电压建议控制在250V到270V之间,系统工作最优化。
2.通过改变R1,R2,R3,R4电阻值,调整输出工作电流值。
3.R5为系统放电电阻,建议510K到1M之间。
4.C2电容为抗干扰器件,建议使用。
- 高效地驱动LED(04-23)
- 电源设计小贴士 6:精确测量电源纹波(03-21)
- 构建一个低成本的9V电池电压监控器(07-28)
- 用于低成本高效率离线LED驱动器的初级端调节技术(05-14)
- 电源设计小贴士 7:高效驱动 LED 离线式照明(04-05)
- 隔离式MOSFET驱动器集成电路的功率效率在轻负载时得到改善(07-31)
