高精确度4通道外置电流平衡升压式LED背光驱动方案
时间:12-23
来源:互联网
点击:
作者: 刘百丰、李茂仕
对于讲究节能减碳的这个时代而言,发光二极管(Light-Emitting Diode,LED)已经是广为使用的一种光源,因为其具有相当优良的发光效率以及精巧的组件体积,且LED的电光转换效率相当的好,高于日光灯、冷阴极管(CCFL)或是灯泡等,所以当前之趋势为以LED来取代上述这些发光源。举例来说,现代的液晶屏幕(LCD panel),大都以LED来取代以往的CCFL来当作背光,LED几乎已经取代CCFL,成液晶面板(LCD panel)的背光光源。
通嘉推出背光驱动IC——LD7890主要为升压拓扑架构,可驱动4 Channel LED light bar, 10V MOSFET DRV输出电压,高转换效率,外置4 Channel电流平衡驱动,恒电流LED。9V ~ 28V的宽输入电压范围,能配合各种电源以驱动LED产生均匀亮度,外置4 Channel的电流平衡驱动,应用时不受限于LED light bar之驱动电流或电压,仅需选用对应之外置组件即可。
LD7890内建创新专利技术的机制,可以满足如下系统商的规格
(1)对于系统要求的IC Thermal问题,使IC Package温度能低于客户的规范。
(2)可弹性应用于4 Channel LED light bar含以下之驱动,对于4 Channel LED light bar以上之应用亦提供并联之功能。
(3)LED Short Protection Threshold可调,具弹性仅需使用电阻不受控制器制程限制。
(4)单CH Fault侦测,可作单CH LED Open/Short保护,其它CH维持动作,使用具弹性。
LD7890 Feature
●Input Voltage range:9V to 28V
●DRV HV-Gate 10V
●4 Channel LED Controller
●External and Internal PWM dimming control
●LED Adjust Short Protection and LED Open Protection
●Cycle-by-Cycle Current Limit
●Over-Temperature Protection
●Fault STATUS output
●SOP24
Block Diagram
LD7890背光保护机制
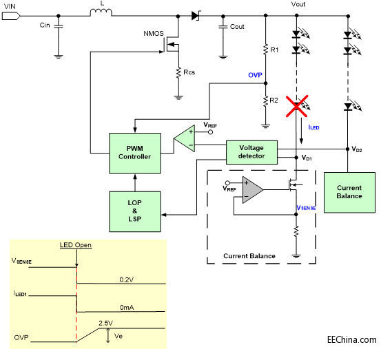
LD7890聚焦在较大尺寸的LED TV,可提供LED短路与开路的保护机制,以及LED误动作讯号侦测的输出保护讯号,使系统能判断LED light bar的使用状况。
以LED当作LCD面板的背光光源时,因为LCD面板的面积相当的大,所以需要非常多颗的LED,而这些LED往往连接成数串,每串LED由一个可控制的电流源来驱动。譬如说,流经每串LED电流都控制成一样,使每颗LED的发光亮度相同。只要把每颗LED所发出的光线给予适当的传导,LCD面板就得以获得大致均匀的背光亮度。在所有LED当中,不论是哪一颗LED短路或是开路,都会影响到LCD面板的亮度均匀度。因此,LD7890具备一个良好的LED串驱动电路,和适当的保护侦测电路,侦测LED是否短路或是开路,进行相对应的防护措施。
简易设定LED短路保护功能
LED因接线间连结接触不良或是LED质量不良,LED串发生短路;当LED短路发生时,多余电压会跨在LED Driver的外部稳流NMOS上;PD=ILEDx VLED-Short。当LED Short颗数过多时,LED Driver及NMOS会有高温的现象发生。LD7890优点在仅需使用外部电阻即可设定,在LED串发生短路时,如满足VD–ISP×RSP > VLEDSP的条件下,STATUS Pin将会Pull low和将短路LED串关闭。如发生LED串头尾短路状况,仅需考虑短路时的能量,以选择适合电阻瓦数,计算方式参考区块说明。
LED Short Protection
简易设定LED开路保护功能
LED因本身质量不良或LED串连接系统间连接不良发生开路现象时,VD电压会接近0V,此时Boost升压转换器会因无侦测到回授信号进而将输出电压Vout提高,如未有LED开路保护将异常回路从升压转换器回授控制中隔离,则多余电压会跨于正常工作之LED Driver的外部稳流NMOS上;PD=ILED× VD。将会造成组件过热的问题发生。
LD7890任一LED串发生开路时,Boost升压转换器因无侦测到回授信号进而将输出电压Vout提高,直到OVP Pin到达2.5V,IC侦测VSENSE Pin如低于0.2V,表示此LED串有异常状况,LED Driver将会关闭故障的LED串并将STATUS Pin Pull Low。
LED Open Protection
VOUT短路保护功能说明
在LED串驱动电路刚刚接上电源时,很可能因为驱动电源还没有备妥,而导致LED串驱动电路认定LED串都无法驱动,因而误判LED串开路或短路之事件。这也是应该预防的。LD7890提供VOUT短路保护,当VSCP< SCPSET时LD7890会将LED Driver与PWM Controller关闭避免整个系统发生无法挽回的损害。
简易使用多颗Chip并联应用
LED Backlight在不同的应用或设计上LED串的串数需求没有固定,依据Panel模块厂的规格是有许多种的组合,而LD7890 在使用上具有弹性,在使用上可并连串数的大于4串或更多,应用LD7890 PARL Pin可连接多颗LD7890 IC,PARL Pin具有并联多颗LD7890 IC时选择最佳回授电位,供给升压拓朴正确的回授电位,PARL Pin具有当LED串发生短路与开路时正确的保护机制而不会发生误动作。
对于讲究节能减碳的这个时代而言,发光二极管(Light-Emitting Diode,LED)已经是广为使用的一种光源,因为其具有相当优良的发光效率以及精巧的组件体积,且LED的电光转换效率相当的好,高于日光灯、冷阴极管(CCFL)或是灯泡等,所以当前之趋势为以LED来取代上述这些发光源。举例来说,现代的液晶屏幕(LCD panel),大都以LED来取代以往的CCFL来当作背光,LED几乎已经取代CCFL,成液晶面板(LCD panel)的背光光源。
通嘉推出背光驱动IC——LD7890主要为升压拓扑架构,可驱动4 Channel LED light bar, 10V MOSFET DRV输出电压,高转换效率,外置4 Channel电流平衡驱动,恒电流LED。9V ~ 28V的宽输入电压范围,能配合各种电源以驱动LED产生均匀亮度,外置4 Channel的电流平衡驱动,应用时不受限于LED light bar之驱动电流或电压,仅需选用对应之外置组件即可。
LD7890内建创新专利技术的机制,可以满足如下系统商的规格
(1)对于系统要求的IC Thermal问题,使IC Package温度能低于客户的规范。
(2)可弹性应用于4 Channel LED light bar含以下之驱动,对于4 Channel LED light bar以上之应用亦提供并联之功能。
(3)LED Short Protection Threshold可调,具弹性仅需使用电阻不受控制器制程限制。
(4)单CH Fault侦测,可作单CH LED Open/Short保护,其它CH维持动作,使用具弹性。
LD7890 Feature
●Input Voltage range:9V to 28V
●DRV HV-Gate 10V
●4 Channel LED Controller
●External and Internal PWM dimming control
●LED Adjust Short Protection and LED Open Protection
●Cycle-by-Cycle Current Limit
●Over-Temperature Protection
●Fault STATUS output
●SOP24
Block Diagram
LD7890背光保护机制
LD7890聚焦在较大尺寸的LED TV,可提供LED短路与开路的保护机制,以及LED误动作讯号侦测的输出保护讯号,使系统能判断LED light bar的使用状况。
以LED当作LCD面板的背光光源时,因为LCD面板的面积相当的大,所以需要非常多颗的LED,而这些LED往往连接成数串,每串LED由一个可控制的电流源来驱动。譬如说,流经每串LED电流都控制成一样,使每颗LED的发光亮度相同。只要把每颗LED所发出的光线给予适当的传导,LCD面板就得以获得大致均匀的背光亮度。在所有LED当中,不论是哪一颗LED短路或是开路,都会影响到LCD面板的亮度均匀度。因此,LD7890具备一个良好的LED串驱动电路,和适当的保护侦测电路,侦测LED是否短路或是开路,进行相对应的防护措施。
简易设定LED短路保护功能
LED因接线间连结接触不良或是LED质量不良,LED串发生短路;当LED短路发生时,多余电压会跨在LED Driver的外部稳流NMOS上;PD=ILEDx VLED-Short。当LED Short颗数过多时,LED Driver及NMOS会有高温的现象发生。LD7890优点在仅需使用外部电阻即可设定,在LED串发生短路时,如满足VD–ISP×RSP > VLEDSP的条件下,STATUS Pin将会Pull low和将短路LED串关闭。如发生LED串头尾短路状况,仅需考虑短路时的能量,以选择适合电阻瓦数,计算方式参考区块说明。
LED Short Protection
简易设定LED开路保护功能
LED因本身质量不良或LED串连接系统间连接不良发生开路现象时,VD电压会接近0V,此时Boost升压转换器会因无侦测到回授信号进而将输出电压Vout提高,如未有LED开路保护将异常回路从升压转换器回授控制中隔离,则多余电压会跨于正常工作之LED Driver的外部稳流NMOS上;PD=ILED× VD。将会造成组件过热的问题发生。
LD7890任一LED串发生开路时,Boost升压转换器因无侦测到回授信号进而将输出电压Vout提高,直到OVP Pin到达2.5V,IC侦测VSENSE Pin如低于0.2V,表示此LED串有异常状况,LED Driver将会关闭故障的LED串并将STATUS Pin Pull Low。
LED Open Protection
VOUT短路保护功能说明
在LED串驱动电路刚刚接上电源时,很可能因为驱动电源还没有备妥,而导致LED串驱动电路认定LED串都无法驱动,因而误判LED串开路或短路之事件。这也是应该预防的。LD7890提供VOUT短路保护,当VSCP< SCPSET时LD7890会将LED Driver与PWM Controller关闭避免整个系统发生无法挽回的损害。
简易使用多颗Chip并联应用
LED Backlight在不同的应用或设计上LED串的串数需求没有固定,依据Panel模块厂的规格是有许多种的组合,而LD7890 在使用上具有弹性,在使用上可并连串数的大于4串或更多,应用LD7890 PARL Pin可连接多颗LD7890 IC,PARL Pin具有并联多颗LD7890 IC时选择最佳回授电位,供给升压拓朴正确的回授电位,PARL Pin具有当LED串发生短路与开路时正确的保护机制而不会发生误动作。
二极管 LED LCD MOSFET 电压 电流 电阻 PWM 电路 DSP 显示器 相关文章:
- 高效地驱动LED(04-23)
- 电源设计小贴士5:降压-升压电源设计中降压控制器的使用(03-18)
- 实现智能太阳能管理的微型逆变器应运而生(05-06)
- 以太网供电芯片:合规与超规(07-25)
- 过压保护及瞬态电压抑制电路设计(04-03)
- 用于低成本高效率离线LED驱动器的初级端调节技术(05-14)
