TP2776表征两个不同工作范围的双感测系统电感式生物传感器
时间:04-01
来源:互联网
点击:
3.电感式生物传感器
3.1. 信号调理电子元件
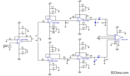
为表征电感式生物传感器,我们开发出一个适合的信号调理电子元件。为使电流值恒定,避免线圈电阻或电感变化引起峰流,我们采用振幅5Vpp、频率15MHz的正弦信号,通过电压-电流转换器驱动初级线圈。在退耦后,次级线圈信号经非反相放大器放大,提供信号修整所需的振幅。为保证极性绝对为正,放大信号通过钳位电路升压,然后被修正;使用钳位电路可取得更高的响应性能。最后,用一个差分放大器对两个被修整的信号进行放大和去除处理。图8所示是上面讨论的电子元件的机制
图8 用于表征传感器的信号调理电子元件
3.2. 磁珠
如前文所述,本文所讨论的电子元件是用于采用磁性标记物对目标分子存在进行量化的生物传感器。为表征生物传感器的性能,需要在生物传感器的工作线圈上放置不同数量的磁性颗粒,输出电压测量值与磁性物质的质量是函数关系。采用ScreenMAG-Aminemagnetic particles (1 μm of radius) fromChemicell®荧光标记磁珠分离试剂。用水性印刷缓冲液(含有150 mM Na2HPO4, 0.001%的pH值为9.2的甘油)稀释悬浮液,因此,每滴斑液含有4.16ng磁珠。该浓度用于表征次级大线圈(在工作线圈上感测若干个液滴),还可用于对次级小线圈进行初步表征,以检查小线圈是否能够感测单个液滴。基于用次级小线圈进行初步表征取得的积极结果,我们选择在传感器7B上放置使用较稀的磁性溶液取得的0.416ng-4.16ng不同质量的磁珠,在温湿度可控的1000级无尘室内,用一台有压电尖(节流尺寸40 um)的Perkin Elmer检测仪完成印刷过程。
图9 所示是覆盖在传感器8B上的磁性颗粒。
图9:传感器8B次级工作大线圈上有12.5ng磁珠。
3.3. 生物传感器表征
两个感测系统(次级大小线圈) 均使用磁珠来表征感测性能。在次级大线圈上,放置五种质量的磁珠,并记录相应的输出电压。
如前文所述,传感器7B的次级小线圈初步表征是使用一滴第一种溶液(4.16 ng)。此外,在工作线圈上放置第二种稀释溶液,以确定传感器对浓度低于4.16 ng的磁珠是否反应。既然次级小线圈感测系统能够测量低质量磁珠,该传感器可用于两种配置:检查特定目标分子是否存在,并通过小线圈信号量化质量更小的目标分子,因为次级大线圈无法测量小质量目标分子。传感器能够耐受两个不同的工作磁场。本文提出的传感器设计共有两个感测系统,因而产生两个不同的工作磁场,但是,根据实际应用情况可能只选用其中一个感测系统。
图10列出了在传感器1B次级大线圈上重复测量的结果。结果显示良好的再现性。图10b所示是同一传感器的时间稳定性测量结果。测量值集合1和测量值集合2的时间相隔大约1个月。
a)
b)
图10a)在传感器1B次级大线圈上进行的传感器重复性测试;b)在传感器1B次级小线圈上进行的传感器时间稳定性测试;
如前文所述,在八种生物传感器的表征实验中,次级大小线圈均被测试。即使八种传感器的响应性、分辨率、不确定性等参数都被测量,因为数据合成的原因,这里只能提供部分实验性表征。图11列出了在次级大线圈上取得的实验数据以及误差柱状图(@ 3sigma),不难看出,输出信号电压随着磁珠质量增加而升高。本图只描述了2B和3B两个传感器的行为特性。
a)
b)
图11使用次级大线圈充当感测系统进行的a)2B传感器表征和b)3B传感器表征实验。
若磁珠质量小(低于12ng),则输出信号幅值小,见图12。图12是图11的感测低质量磁珠时传感器响应性的放大图。在磁珠质量小于12ng时,次级大线圈感测系统的响应性远低于12ng以上时的响应速度,因此,12ng是一个感测门限值。
a)
b)
图12:磁珠质量低于12.5ng时的输出行为特性的放大图。a)传感器2B的放大图;b)传感器3B的放大图
因此,在12.5ng以下工作范围,感测系统必须使用次级小线圈;次级大线圈用于磁珠质量大于12.5ng的情况。然后,计算出次级大线圈感测系统的模型,不包括磁珠质量小于12.5的情况。图13所示是2B和3B传感器的线性模型以及不确定性范围;图中还有模型方程式。
a)
b)
图13 a)传感器2B的模型;b)传感器3B的模型,都附有模型方程。
表2列出了八种传感器使用次级大线圈充当感测系统时的响应性、分辨率和不确定性的数值。
表2使用次级大线圈充当感测系统时的响应性和分辨率
除6B传感器没有次级小线圈外,其余的传感器都有次级大线圈和小线圈。为表征次级小线圈感测系统,开始只能放置一滴磁珠溶液,因为一滴就能覆盖整个工作区。图15描述了传感器的部分行为特性(实验数据以及误差柱状图(@ 3sigma)。
a)
b)
图14 通过小线圈感测系统进行的传感器表征;a)2B传感器; b)7B传感器。
图14表明,次级小线圈能够发现并测量质量太小而次级大线圈无法测量的磁珠。另一方面,次级小线圈工作面小,少量的磁珠就能占满全部工作区,使其趋于饱和,故不能测量大质量磁珠。为表征次级小线圈与磁珠质量保持函数关系的行为特性,如前文所述,实验采用了多种不同质量的稀溶液,只有传感器7B采用了四种质量的磁珠,其行为特性见图15。
图15:传感器7B次级小线圈的行为特性与磁珠溶液的质量成函数关系
图16是传感器7B的模型,考虑到了磁珠溶液质量取多个不同值的情况,即考虑到了图15上的点。从图中不难看出,该模型与只考虑一个磁珠质量(即考虑图15b的行为特性)时构建的模型非常相似。
a)
b)
图16a) 考虑到图15中的行为特性取得的传感器7B的模型;b)考虑到图14b的两个点(0和1.16ng)创建的模型(黑色)与 图16a的模型(蓝色)比较。
表3列出了八种传感器使用次级小线圈充当感测系统时的响应性和分辨率数值。
表3:使用次级小线圈充当感测系统时的响应性和分辨率
通过比较表2和表3所列数值,可以确定,当磁珠质量小时,必须使用次级小线圈,因为它具有高响应性和高分辨率。另一方面,当磁珠质量大时,次级大线圈是最佳的感测解决方案。
4.16ng(即次级小线圈的最大检测值)和12.5ng(即次级大线圈的最小检测值)之间是中间带。在这个范围内,如果使用次级小线圈,传感器线性不好;如果使用次级大线圈感测,传感器响应性不好,考虑到这两点,不妨将两个感测系统同时使用。
图17所示是该行为特性。
a)
b)
图17 a)描述了传感器7B与工作范围呈函数关系的行为特性;b) 图17的放大图,突出显示中间带。
3.1. 信号调理电子元件
为表征电感式生物传感器,我们开发出一个适合的信号调理电子元件。为使电流值恒定,避免线圈电阻或电感变化引起峰流,我们采用振幅5Vpp、频率15MHz的正弦信号,通过电压-电流转换器驱动初级线圈。在退耦后,次级线圈信号经非反相放大器放大,提供信号修整所需的振幅。为保证极性绝对为正,放大信号通过钳位电路升压,然后被修正;使用钳位电路可取得更高的响应性能。最后,用一个差分放大器对两个被修整的信号进行放大和去除处理。图8所示是上面讨论的电子元件的机制
图8 用于表征传感器的信号调理电子元件
3.2. 磁珠
如前文所述,本文所讨论的电子元件是用于采用磁性标记物对目标分子存在进行量化的生物传感器。为表征生物传感器的性能,需要在生物传感器的工作线圈上放置不同数量的磁性颗粒,输出电压测量值与磁性物质的质量是函数关系。采用ScreenMAG-Aminemagnetic particles (1 μm of radius) fromChemicell®荧光标记磁珠分离试剂。用水性印刷缓冲液(含有150 mM Na2HPO4, 0.001%的pH值为9.2的甘油)稀释悬浮液,因此,每滴斑液含有4.16ng磁珠。该浓度用于表征次级大线圈(在工作线圈上感测若干个液滴),还可用于对次级小线圈进行初步表征,以检查小线圈是否能够感测单个液滴。基于用次级小线圈进行初步表征取得的积极结果,我们选择在传感器7B上放置使用较稀的磁性溶液取得的0.416ng-4.16ng不同质量的磁珠,在温湿度可控的1000级无尘室内,用一台有压电尖(节流尺寸40 um)的Perkin Elmer检测仪完成印刷过程。
图9 所示是覆盖在传感器8B上的磁性颗粒。
图9:传感器8B次级工作大线圈上有12.5ng磁珠。
3.3. 生物传感器表征
两个感测系统(次级大小线圈) 均使用磁珠来表征感测性能。在次级大线圈上,放置五种质量的磁珠,并记录相应的输出电压。
如前文所述,传感器7B的次级小线圈初步表征是使用一滴第一种溶液(4.16 ng)。此外,在工作线圈上放置第二种稀释溶液,以确定传感器对浓度低于4.16 ng的磁珠是否反应。既然次级小线圈感测系统能够测量低质量磁珠,该传感器可用于两种配置:检查特定目标分子是否存在,并通过小线圈信号量化质量更小的目标分子,因为次级大线圈无法测量小质量目标分子。传感器能够耐受两个不同的工作磁场。本文提出的传感器设计共有两个感测系统,因而产生两个不同的工作磁场,但是,根据实际应用情况可能只选用其中一个感测系统。
图10列出了在传感器1B次级大线圈上重复测量的结果。结果显示良好的再现性。图10b所示是同一传感器的时间稳定性测量结果。测量值集合1和测量值集合2的时间相隔大约1个月。
a)
b)
图10a)在传感器1B次级大线圈上进行的传感器重复性测试;b)在传感器1B次级小线圈上进行的传感器时间稳定性测试;
如前文所述,在八种生物传感器的表征实验中,次级大小线圈均被测试。即使八种传感器的响应性、分辨率、不确定性等参数都被测量,因为数据合成的原因,这里只能提供部分实验性表征。图11列出了在次级大线圈上取得的实验数据以及误差柱状图(@ 3sigma),不难看出,输出信号电压随着磁珠质量增加而升高。本图只描述了2B和3B两个传感器的行为特性。
a)
b)
图11使用次级大线圈充当感测系统进行的a)2B传感器表征和b)3B传感器表征实验。
若磁珠质量小(低于12ng),则输出信号幅值小,见图12。图12是图11的感测低质量磁珠时传感器响应性的放大图。在磁珠质量小于12ng时,次级大线圈感测系统的响应性远低于12ng以上时的响应速度,因此,12ng是一个感测门限值。
a)
b)
图12:磁珠质量低于12.5ng时的输出行为特性的放大图。a)传感器2B的放大图;b)传感器3B的放大图
因此,在12.5ng以下工作范围,感测系统必须使用次级小线圈;次级大线圈用于磁珠质量大于12.5ng的情况。然后,计算出次级大线圈感测系统的模型,不包括磁珠质量小于12.5的情况。图13所示是2B和3B传感器的线性模型以及不确定性范围;图中还有模型方程式。
a)
b)
图13 a)传感器2B的模型;b)传感器3B的模型,都附有模型方程。
表2列出了八种传感器使用次级大线圈充当感测系统时的响应性、分辨率和不确定性的数值。
表2使用次级大线圈充当感测系统时的响应性和分辨率
除6B传感器没有次级小线圈外,其余的传感器都有次级大线圈和小线圈。为表征次级小线圈感测系统,开始只能放置一滴磁珠溶液,因为一滴就能覆盖整个工作区。图15描述了传感器的部分行为特性(实验数据以及误差柱状图(@ 3sigma)。
a)
b)
图14 通过小线圈感测系统进行的传感器表征;a)2B传感器; b)7B传感器。
图14表明,次级小线圈能够发现并测量质量太小而次级大线圈无法测量的磁珠。另一方面,次级小线圈工作面小,少量的磁珠就能占满全部工作区,使其趋于饱和,故不能测量大质量磁珠。为表征次级小线圈与磁珠质量保持函数关系的行为特性,如前文所述,实验采用了多种不同质量的稀溶液,只有传感器7B采用了四种质量的磁珠,其行为特性见图15。
图15:传感器7B次级小线圈的行为特性与磁珠溶液的质量成函数关系
图16是传感器7B的模型,考虑到了磁珠溶液质量取多个不同值的情况,即考虑到了图15上的点。从图中不难看出,该模型与只考虑一个磁珠质量(即考虑图15b的行为特性)时构建的模型非常相似。
a)
b)
图16a) 考虑到图15中的行为特性取得的传感器7B的模型;b)考虑到图14b的两个点(0和1.16ng)创建的模型(黑色)与 图16a的模型(蓝色)比较。
表3列出了八种传感器使用次级小线圈充当感测系统时的响应性和分辨率数值。
表3:使用次级小线圈充当感测系统时的响应性和分辨率
通过比较表2和表3所列数值,可以确定,当磁珠质量小时,必须使用次级小线圈,因为它具有高响应性和高分辨率。另一方面,当磁珠质量大时,次级大线圈是最佳的感测解决方案。
4.16ng(即次级小线圈的最大检测值)和12.5ng(即次级大线圈的最小检测值)之间是中间带。在这个范围内,如果使用次级小线圈,传感器线性不好;如果使用次级大线圈感测,传感器响应性不好,考虑到这两点,不妨将两个感测系统同时使用。
图17所示是该行为特性。
a)
b)
图17 a)描述了传感器7B与工作范围呈函数关系的行为特性;b) 图17的放大图,突出显示中间带。
传感器 电感 电路 仿真 电子 变压器 电压 温度传感器 电阻 电流 放大器 相关文章:
- 多核及虚拟化技术在工业和安全领域的应用(05-23)
- 基于ARM核的AT75C220及其在指纹识别系统中的应用(05-24)
- 基于音频信号的轴承故障诊断方法(03-17)
- 采用信号调理IC驱动应变片电桥传感器(05-26)
- 基于nRF2401智能无线火灾监控系统设计(04-01)
- 家居安防无线监控报警系统(04-02)
