基于单片机的开关柜智能测控装置设计及应用
时间:12-09
来源:互联网
点击:
开关柜一般有断路器(负荷开关)、隔离刀闸、接地刀闸等一次开关设备。在运行或调试中,监测这些一次开关设备状态是至关重要的。在传统的开关柜上,一般使用信号灯来指示这些状态的,这样做显示不直观,且接线不方便。开关柜智能测控装置将一次设备状态显示与开关柜的一次方案图相结合,LED显示器件置于一次方案图中设备符号所处位置,电路状态一目了然,生动直观,如图1所示。

图1 ASD系列开关柜智能测控装置产品示意图
同时集成的高压带电显示、自动温湿度控制、电参数测量功能使开关柜盘面简洁大方,降低二次接线工作量。
1 硬件设计方法
1.1 设计平台
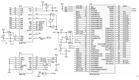
中央处理器采用Freescale公司的第一款基于高度节能型S08核的器件MC9S08AW32高性能单片机,该单片机片上资源丰富,支持BDM片上调试功能,片内集成看门狗电路,抗干扰能力突出,具有业内最佳的EMC性能。CPU总线频率最高可达20MHz,最高运行速率可达40MHz。丰富的片上资源:32KB在线可编程FLASH存储器,内部时钟发生器,带有2个可编程定时器,丰富的I/O口:双SCI口,SPI、I2C等接口,极大的方便了硬件的扩展。
电能计量芯片采用美国ADI公司的高精确度三相电能测量芯片ADE7758。该芯片的测量精度高,功能强大。该IC内嵌高精度的模数转换器和固定模式的数字处理信号处理器( DSP),具有数字积分、数字滤波、实用电能监测、计量功能。芯片带有一个SPI串行口、有功电能脉冲输出、无功电能脉冲输出,可用于各种三相系统中有功功率、无功功率、电能、电压电流有效值的测量以及以数字方式校正系统误差所必须的信号处理电路。
ADE7758为各相提供系统校准功能,包括有效值偏移校准、相位校准、功率校准。
1.2 设计框图
装置硬件电路设计框图如下,整个系统以MC9S08AW32为核心,按功能可划分为中央处理单元、电源模块、电压电流采样及运算、开关量控制模块、温湿度采集模块、人机交互模块、通讯模块等。

图2 硬件电路设计框图
1.3 部分电路
1.3.1中央处理单元
中央处理单元电路图如图3所示,CPU对采样信号进行处理计算,根据测量得到的电流、电压、温湿度值与预先设定的各种保护数值进行对比,由此来判断开关柜的电压电流是否正常、温湿度状况是否正常,若不正常则输出相应的告警信息。外部扩展了铁电存储器,用于存储一些重要的参数,即使以后升级程序也不会丢失先前的重要数据。

图3 中央处理单元电路图
1.3.2开关量控制模块
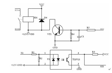
开关量控制模块包括开关量输入和告警输出,其电路图如图4所示。开关量输入经光电耦合接入CPU;告警由GPIO口经光电耦合器连接到继电器输出。开关量输入设有8路,依次对应一次图中的断路器合、断路器分、手车工作位置、手车试验位置、接地刀位置以及弹簧储能指示,其余预留。开关量输入对应一次图可编程设置。开关量输出设有6路,依次输出加热器1、加热器2、风扇、告警、照明、闭锁的状态。

图4 开关量控制模块电路图
1.3.3人机交互单元
本装置高端产品的人机交互界面采用LCD液晶显示模块。LCD采用128*128点阵显示,初始界面为电参量显示界面,通过按键输入进入菜单设置界面,菜单选项均采用中文显示界面,使得操作直观易懂。通过菜单选项可以设置诸如接线方式、电压变比、电流变比、告警定值、通信地址波特率等参数。低端产品则采用双排四位LED数码管显示来温湿度信息及各种可编程信息。用户可根据实际需要进行设置各种告警定值参数、通信地址波特率等。
1.4 评述
本装置采用的电源模块为开关电源模块。该电源模块输入电压为AC90~285V或DC100~300V,输入频率45~60Hz,输出电压稳定、故障率小,输出纹波<1%,转换效率≥75%。具有过压、过流保护。该模块经实际现场使用,具有很高的稳定性、可靠性和抗干扰能力。
温湿度传感器采用SHT10,该系列产品是一款高度集成的温湿度传感器芯片,具有超快响应、抗干扰能力强等优点,提供全标定的数字输出。CPU与SHT10采用串行接口,在传感器信号的读取及电源损耗方面,都做了优化处理。
高压带电显示模块由高压带电传感器输入电信号,由此判断此高压柜是否带电。由于母线电压较高,所以高压带电显示电路采用了各种过压保护、隔离保护器件来确保装置内部电路的正常工作。
此外,本装置还集成有操控功能、人体感应功能、语音防误提示功能等。
2 软件设计流程
系统软件设计包括主程序、通讯模块2个部分。
主程序完成上电或复位初始化,电能芯片初始化,其他外设初始化,温湿度测量,读取电参数,电量计算,状态显示及报警处理,LCD显示刷新及按键处理等功能,程序设计流程如图5。
CPU初始化主要指对CPU的特殊状态寄存器SFR进行配置,设置I/O口的输入输出状态及初始状态,读取铁电寄存器数据等;电能芯片初始化主要指对ADE7758功能寄存器的配置;主程序其余部分则是对各项功能的完成,只有合理安排程序流程来完成这些功能,装置才能可靠工作。
通讯模块以中断方式实现,主要完成接收数据,协议处理等功能。通讯协议采用标准MODBUS-RTU规约,便于上位机的通讯,与其他网络仪表组网使用,实现对开关柜状态的实时监测。

图5 程序设计流程图

图1 ASD系列开关柜智能测控装置产品示意图
同时集成的高压带电显示、自动温湿度控制、电参数测量功能使开关柜盘面简洁大方,降低二次接线工作量。
1 硬件设计方法
1.1 设计平台
中央处理器采用Freescale公司的第一款基于高度节能型S08核的器件MC9S08AW32高性能单片机,该单片机片上资源丰富,支持BDM片上调试功能,片内集成看门狗电路,抗干扰能力突出,具有业内最佳的EMC性能。CPU总线频率最高可达20MHz,最高运行速率可达40MHz。丰富的片上资源:32KB在线可编程FLASH存储器,内部时钟发生器,带有2个可编程定时器,丰富的I/O口:双SCI口,SPI、I2C等接口,极大的方便了硬件的扩展。
电能计量芯片采用美国ADI公司的高精确度三相电能测量芯片ADE7758。该芯片的测量精度高,功能强大。该IC内嵌高精度的模数转换器和固定模式的数字处理信号处理器( DSP),具有数字积分、数字滤波、实用电能监测、计量功能。芯片带有一个SPI串行口、有功电能脉冲输出、无功电能脉冲输出,可用于各种三相系统中有功功率、无功功率、电能、电压电流有效值的测量以及以数字方式校正系统误差所必须的信号处理电路。
ADE7758为各相提供系统校准功能,包括有效值偏移校准、相位校准、功率校准。
1.2 设计框图
装置硬件电路设计框图如下,整个系统以MC9S08AW32为核心,按功能可划分为中央处理单元、电源模块、电压电流采样及运算、开关量控制模块、温湿度采集模块、人机交互模块、通讯模块等。

图2 硬件电路设计框图
1.3 部分电路
1.3.1中央处理单元
中央处理单元电路图如图3所示,CPU对采样信号进行处理计算,根据测量得到的电流、电压、温湿度值与预先设定的各种保护数值进行对比,由此来判断开关柜的电压电流是否正常、温湿度状况是否正常,若不正常则输出相应的告警信息。外部扩展了铁电存储器,用于存储一些重要的参数,即使以后升级程序也不会丢失先前的重要数据。

图3 中央处理单元电路图
1.3.2开关量控制模块
开关量控制模块包括开关量输入和告警输出,其电路图如图4所示。开关量输入经光电耦合接入CPU;告警由GPIO口经光电耦合器连接到继电器输出。开关量输入设有8路,依次对应一次图中的断路器合、断路器分、手车工作位置、手车试验位置、接地刀位置以及弹簧储能指示,其余预留。开关量输入对应一次图可编程设置。开关量输出设有6路,依次输出加热器1、加热器2、风扇、告警、照明、闭锁的状态。

图4 开关量控制模块电路图
1.3.3人机交互单元
本装置高端产品的人机交互界面采用LCD液晶显示模块。LCD采用128*128点阵显示,初始界面为电参量显示界面,通过按键输入进入菜单设置界面,菜单选项均采用中文显示界面,使得操作直观易懂。通过菜单选项可以设置诸如接线方式、电压变比、电流变比、告警定值、通信地址波特率等参数。低端产品则采用双排四位LED数码管显示来温湿度信息及各种可编程信息。用户可根据实际需要进行设置各种告警定值参数、通信地址波特率等。
1.4 评述
本装置采用的电源模块为开关电源模块。该电源模块输入电压为AC90~285V或DC100~300V,输入频率45~60Hz,输出电压稳定、故障率小,输出纹波<1%,转换效率≥75%。具有过压、过流保护。该模块经实际现场使用,具有很高的稳定性、可靠性和抗干扰能力。
温湿度传感器采用SHT10,该系列产品是一款高度集成的温湿度传感器芯片,具有超快响应、抗干扰能力强等优点,提供全标定的数字输出。CPU与SHT10采用串行接口,在传感器信号的读取及电源损耗方面,都做了优化处理。
高压带电显示模块由高压带电传感器输入电信号,由此判断此高压柜是否带电。由于母线电压较高,所以高压带电显示电路采用了各种过压保护、隔离保护器件来确保装置内部电路的正常工作。
此外,本装置还集成有操控功能、人体感应功能、语音防误提示功能等。
2 软件设计流程
系统软件设计包括主程序、通讯模块2个部分。
主程序完成上电或复位初始化,电能芯片初始化,其他外设初始化,温湿度测量,读取电参数,电量计算,状态显示及报警处理,LCD显示刷新及按键处理等功能,程序设计流程如图5。
CPU初始化主要指对CPU的特殊状态寄存器SFR进行配置,设置I/O口的输入输出状态及初始状态,读取铁电寄存器数据等;电能芯片初始化主要指对ADE7758功能寄存器的配置;主程序其余部分则是对各项功能的完成,只有合理安排程序流程来完成这些功能,装置才能可靠工作。
通讯模块以中断方式实现,主要完成接收数据,协议处理等功能。通讯协议采用标准MODBUS-RTU规约,便于上位机的通讯,与其他网络仪表组网使用,实现对开关柜状态的实时监测。

图5 程序设计流程图
LED 显示器 电路 Freescale 单片机 看门狗 EMC 总线 ADI DSP 电压 电流 电源模块 电路图 继电器 LCD 开关电源 传感器 PCB 相关文章:
- 家居安防无线监控报警系统(04-02)
- 安森美90W太阳能LED街灯高能效解决方案(05-18)
- 高精度压力测控系统的试验研究(04-08)
- 提高实时系统数据采集质量的研究(04-09)
- 基于I2C总线的MSP430单片机应用系统设计(06-20)
- 基于DSP高精度伺服位置环设计(06-21)
