针对交流性能优化的18 位、5 MSPS数据采集系统
时间:12-15
来源:互联网
点击:
连接/参考器件
AD7960:18位、5 MSPS PulSAR差分ADC
ADA4897-1/ADA4897-2:1 nV/√Hz、低功耗、轨到轨输出单通道/双通道放大器
AD8031/AD8032:2.7 V、800 μA、80 MHz轨到轨I/O单通道/双通道放大器
ADR4550:超低噪声、高精度基准电压源
评估和设计支持
电路评估板
AD7960电路评估板(EVAL-AD7960FMCZ)
系统演示平台(EVAL-SDP-CH1Z)
设计和集成文件
原理图、布局文件、物料清单
电路功能与优势
图1中的电路是一款完整的18位、5 MSPS、低功耗、低噪声、高精度数据采集信号链解决方案,功耗仅122 mW。基准电压源、基准电压源缓冲器、驱动放大器和ADC提供优化解决方案,具有业界领先的99 dB SNR和-117 dB THD。由于具有功耗低和PCB尺寸小的特点,该电路适合便携式应用。

图1. 18位、5 MSPS信号链(未显示所有连接和去耦)
电路描述
ADA4897-1是驱动高精度、18位、5 MSPS SAR ADC AD7960的理想选择。ADA4897-1是一款低噪声(1 nV/√Hz典型值)和低功耗(3 mA)轨到轨输出放大器,带宽为230 MHz,压摆率为120 V/μs,0.1%建立时间为45 ns。
ADA4897-1运算放大器的输入信号经820 Ω / 100 pF网络过滤,该网络带宽为2 MHz。针对AD7960 ADC输入的额外过滤由33 Ω / 56 pF网络提供,该网络带宽为86 MHz。后一个滤波器有助于降低来自AD7960容性DAC输入的反冲,并限制进入AD7960输入端的噪声。
电路使用+7 V和-2.5 V电源,用于ADA4897-1驱动器的输入,以最大程度降低功耗,实现最佳系统失真性能。ADA4897-1具有轨到轨输出级,可摆幅至每供电轨的150 mV以内。+7 V和 - 2.5 V电源提供的额外裕量具有出色的失真性能。
AD7960差分输入范围由5 V或4.096 V外部基准电压源设置。图1中,5 V基准电压源由ADR4550提供,该基准电压源具有高精度、低功耗(950 μA最大工作电流)、低噪声特性,最大初始误差为±0.02%,提供出色的温度稳定性和低输出噪声性能。AD8031用于缓冲外部基准电压源和AD7960的共模输出电压,适合各种应用,从高带宽电池供电系统到元器件密度要求具有更低功耗的高速系统。AD8031具有大容性负载稳定性,可驱动去耦电容,用于最大程度降低瞬态电流引起的电压尖峰。
AD7960数字接口使用低电压差分信号(LVDS)实现高数据传输率。用户必须对AD7960施加LVDS CLK+/CLK- 信号,才能向数字主机传输数据。
AD7960是一款5MSPS、18位转换器,具有±0.8 LSB INL、±0.5 LSB DNL、100 dB DR,功耗仅为46.5 mW。如图1所示,AD7960采用+5 V (VDD1)和+1.8 V(VDD2、VIO)电源。使用ADP7104和ADP124等LDO可产生所需的5 V和1.8 V电源。
AD7960可将反相模拟输入信号(IN+和IN-)的差分电压转换为数字输出信号。模拟输入IN+和IN-要求共模电压等于基准电压的一半。低噪声、低功耗放大器AD8031缓冲来自低噪声、低漂移ADR4550的+5V基准电压,还可缓冲AD7960的共模输出电压(VCM)。ADA4897-1配置为单位增益缓冲器,以0 V至5 V差分反相(180°反相)驱动AD7960的输入。图2显示典型积分非线性与AD7960输出代码的函数关系,并位于±0.8 LSB的规格范围内(采用5 V外部基准电压源)。

图2. AD7960典型积分非线性与输出代码的关系(5 V基准电压源)
直方图与FFT性能
图3中的直方图以及图4中的FFT曲线显示该电路的精密性能,采用5 V外部基准电压源。使用EVAL-AD7960FMCZ评估板获取数据,使用Audio Precision SYS-2702作为信号源。

图3. 典型直方图(5 V基准电压源)

图4. 1 kHz、-0.5 dBFS输入音FFT(5 V基准电压源)
常见变化
AD7961是一款16位、5 MSPS PulSAR 差分ADC,与AD7960 PulSAR 系列引脚兼容,因此如果只要求具有16位性能时,可代替图1电路中的AD7960使用。AD7960系列支持4.096 V或5 V外部基准电压源。EVAL-AD7960FMCZ板允许通过跳线选择ADR4540 (4.096 V)或ADR4550 (5 V)。
连接基准电压源的各种选项可通过AD7960的EN[0:3]使能引脚控制,如AD7960数据手册中所述。若需0 V至5 V输入范围,则ADR4550基准电压源可与AD8031基准电压源缓冲器一同使用。可以通过将AD7960的使能引脚设为EN[0:3] = ‘X001’ or ‘X101’实现。
如果需要,ADA4897-1和AD8031单通道运算放大器可用它们的双通道版本(分别为ADA4897-2和AD8032)来替代。
如需获得最佳的噪声和失真性能,则必要时可在电路中使用具有单位增益稳定、超低失真、1 nV√Hz电压噪声的运算放大器ADA4899-1 (15 mA)代替ADA4897-1。
电路评估与测试
我们开发了EVAL-AD7960FMCZ评估板来评估和测试AD7960 ADC。为了测试图1中的电路,使用两个ADA4897-1运算放大器驱动AD7960。
EVAL-AD7960FMCZ用户手册UG-490提供详细的原理图和用户指南。该文档描述如何运行本电路笔记中涉及的AC/DC测试。
请注意,用户可采用外部双电源,选择性为EVAL-AD7960FMCZ板上的输入放大器提供+7 V和-2.5 V电源。
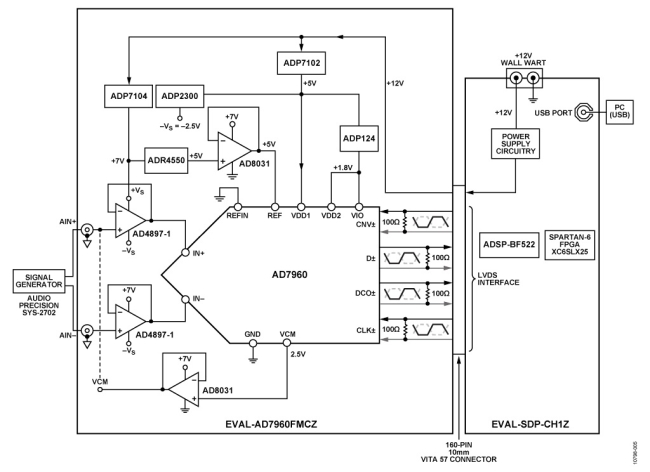
测试设置的功能框图如图5所示,而评估板的照片如图6所示。
设备要求
为测试该电路,需要如下设备:
● EVAL-AD7960FMCZ评估板和软件
● 系统演示平台(EVAL-SDP-CH1Z)板
● 一个低失真信号发生器,如Agilent 81150A或Audio Precision SYS2702
● 带USB 2.0端口的PC,运行Windows XP、Windows Vista或Windows 7(32位或64位)
● 12 V直流壁式电源适配器(包括在EVAL-SDP-CH1Z板中)
● USB接口电缆(1)和SMA电缆(1)

图5. 测试设置功能框图

图6. EVAL-AD7960FMCZ板连接EVAL-SDP-CH1Z板
ADC 放大器 电压 电路 PCB 运算放大器 滤波器 DAC 电流 电容 LDO 信号发生器 USB 相关文章:
- 12位串行A/D转换器MAX187的应用(10-06)
- 低功耗、3V工作电压、精度0.05% 的A/D变换器(10-09)
- 12位串行A/D转换器的原理及应用开发(10-09)
- 在射击探测器中增加口径确定功能的简单电路(11-13)
- 一种折叠共源共栅运算放大器的设计(11-20)
- 深入解析:模拟前端模/数转换器的三种类型 (11-26)
