用于14位、4.5Msps ADC的驱动器工作在宽增益范围
时间:12-15
来源:互联网
点击:
LTC 2314-14是一款14位、4.5Msps、串行输出ADC,其具有一个集成型高性能基准。LTC2314-14的单端输入是易于驱动,而且在许多场合中并不需要使用缓冲器。对于很小或者具有高输出阻抗的信号,可能需要一个驱动器(例如:LT6236 运放)。LT6236是一款具有215MHz增益带宽积和轨至轨输出的运放/SAR ADC驱动器,其具有 1.1nV/√Hz输入参考噪声电压密度,仅吸收3.5mA的电源电流,且典型失调仅为100μV。LT6236因其高带宽、低噪声、低电源电流和低失调特性而成为此类应用的上佳选择。
这里给出的驱动器针对增益范围、采样频率和输入频率进行了特性分析,旨在确定其应用的适用性。
驱动器工作原理

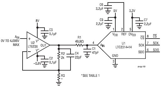
图1:具高达0V至4.096V输入范围的单端ADC驱动器
图1示出了一种用于驱动LTC2314-14的同相放大器。该驱动器具有一个介于1至10的增益(取决于R3的阻值),如表1所示。电容器C1和电阻器R1负责将输入带宽限制在68MHz。另外,C1还充当了一个用于ADC采样及保持电容器的电荷储存器,并有助于把LT6236从ADC进入采样模式时出现在AIN上的瞬变隔离开来。而且,R1也用于帮助实现运放与ADC采样瞬变的隔离。

表1:针对不同R3阻值的增益和输入范围设定值
驱动器性能
如图2中的FFT所示,当增益=1,采样速率为4.5Msps和输入频率为600kHz时,该电路具有一个77dB SNR和一个–84dB THD。这些数值非常接近于LTC2314-14自身的典型数据表性能指标,表明在采用该驱动器的情况下ADC的性能下降非常之少。图3示出了对于数值为1至10的增益情况下SINAD性能与采样速率的关系。对于所有增益以及1Msps至4.5Msps的采样速率(其为该器件的最大额定采样频率),SINAD基本保持不变,大约在75dB至76dB。

图2:图1所示电路的16k点FFT

图3:SINAD与采样速率的关系
图4示出了对于数值为1至10的增益情况下SINAD性能与输入频率的关系。对于100kHz的输入频率,SINAD的起点为75dB至76dB,但随着输入频率和增益的上升,SINAD下降。对于大多数应用来说,3dB的SINAD降幅应该是可以接受的。当增益=1时,SINAD在输入频率超过2.2MHz的情况下降低至73dB。当增益=2时,SINAD在输入频率约为1.2MHz的条件下降低至73dB。当增益=5时,SINAD在输入频率约为600kHz的情况下降至73dB。而当增益=10时,SINAD则在输入频率大约为250MHz时下降至73dB。

图4:SINAD与输入频率的关系
结论
在增益范围为1至10、采样速率范围为1Msps至4.5Msps和输入频率范围为100kHz至2.2MHz的情况下,4.5Msps、14位串行采样ADC LTC2314-14可采用LT6236轨至轨输出、215MHz低噪声运放/SARADC驱动器来驱动。该驱动电路适用于小信号或高输出阻抗信号。图3和图4中给出的测试结果可用于评估这款驱动器针对某种特定输入信号带宽和增益之应用的适用性。
ADC 电压 电流 放大器 电容 电阻 电容器 电路 相关文章:
- 12位串行A/D转换器MAX187的应用(10-06)
- 低功耗、3V工作电压、精度0.05% 的A/D变换器(10-09)
- 12位串行A/D转换器的原理及应用开发(10-09)
- 在射击探测器中增加口径确定功能的简单电路(11-13)
- 一种折叠共源共栅运算放大器的设计(11-20)
- 深入解析:模拟前端模/数转换器的三种类型 (11-26)
