基于UCC28051的线路输入PFC升压转换器
时间:10-26
来源:互联网
点击:
1. 本文引言
UCC28051参考设计为一款具有功率因数校正(PFC)功能的100W离线AC/DC电压转换器。该电源模块设计旨在说明如何在一个离线功率因数校正预调节器中合理配置UCC28051。根据设计,该模块可在85V~265V的通用输入电压范围内工作,具有400V DC稳压输出。
为了使该设计正常的工作,输出端需要一个最低为25W的负载。
2. 注意事项
只要通电在该评估板上就会出现高压电平。因此在利用该电源模块时,必须采取适当的防范措施。其输出端具有一个大能量存储电容,所以对该模块进行处理之前必须要对该电容完全放电。如果不遵循这些安全防范措施的话,就会出现严重的损坏。
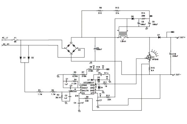
3. 原理图

正常工作时,在一些电路组件上可能会出现高于75V DC和85V AC的电压。
4. 参考设计布局

5. 电气特性

6. 参考设计性能
下图显示了参考设计的性能。


注:为了实现这些性能,需要一款560-μH差动模式EMI滤波器。该数据为使用一款AC电源时的数据,以得到可靠的性能结果。如果使用了一个可调变压器、自耦变压器和AC电源,则与自耦变压器的高电感所实现的性能结果相比,该转换器的性能将会更佳。
下图显示了该电源模块的输入电流和调整过的线路。
*通道3=调整后的线路电压
*通道4=电源模块输入电流


7. 材料清单





注:1、这些装配对ESD要求非常严格,应严格遵守ESD预防措施。
2、这些装配必须保持清洁且没有助焊剂和污物。也不能使用免清洗助焊剂。
3、这些装配必须符合工作质量标准IPC-A-610 Class 2。
4、标有星号“*”的参考指示器不能为代用品。所有其他组件均可用与其相当的MFG组件代替。
UCC28051参考设计为一款具有功率因数校正(PFC)功能的100W离线AC/DC电压转换器。该电源模块设计旨在说明如何在一个离线功率因数校正预调节器中合理配置UCC28051。根据设计,该模块可在85V~265V的通用输入电压范围内工作,具有400V DC稳压输出。
为了使该设计正常的工作,输出端需要一个最低为25W的负载。
2. 注意事项
只要通电在该评估板上就会出现高压电平。因此在利用该电源模块时,必须采取适当的防范措施。其输出端具有一个大能量存储电容,所以对该模块进行处理之前必须要对该电容完全放电。如果不遵循这些安全防范措施的话,就会出现严重的损坏。
3. 原理图

正常工作时,在一些电路组件上可能会出现高于75V DC和85V AC的电压。
4. 参考设计布局

5. 电气特性

6. 参考设计性能
下图显示了参考设计的性能。


注:为了实现这些性能,需要一款560-μH差动模式EMI滤波器。该数据为使用一款AC电源时的数据,以得到可靠的性能结果。如果使用了一个可调变压器、自耦变压器和AC电源,则与自耦变压器的高电感所实现的性能结果相比,该转换器的性能将会更佳。
下图显示了该电源模块的输入电流和调整过的线路。
*通道3=调整后的线路电压
*通道4=电源模块输入电流


7. 材料清单





注:1、这些装配对ESD要求非常严格,应严格遵守ESD预防措施。
2、这些装配必须保持清洁且没有助焊剂和污物。也不能使用免清洗助焊剂。
3、这些装配必须符合工作质量标准IPC-A-610 Class 2。
4、标有星号“*”的参考指示器不能为代用品。所有其他组件均可用与其相当的MFG组件代替。
电压 电源模块 电容 电路 滤波器 变压器 电感 电流 相关文章:
- 选择最佳的电压基准源(11-29)
- 对电压参考进行滤波以获得低噪声性能(01-16)
- 可编程快速充电管理芯片MAX712/ MAX713及其应用(01-23)
- 改进型全桥移相ZVS-PWMDC/DC变换器(01-23)
- 负输出罗氏变换器实用性剖析(01-09)
- 通信电源设备对杂音电压的控制要求(02-13)
