用两只仪表放大器制作精密的电压-电流源
时间:08-10
来源:互联网
点击:
很多设计都需要精密的压控电流源,尤其是在可变负载情况下。通常的方法是使用几支运放和一些无源元件,但由于元器件特性不理想而会有固有的误差,如有限的开环增益、共模抑制、偏置电流和补偿电压。采用运算放大器的设计可能需要使用设定增益精密电阻,以及保持稳定的额外电容。另外,有些电路设计提供的电流并不与输入电压直接成正比。例如,图1中的电压-电流转换器就要求集电极电流约等于射级电流,并且只提供一个方向的电流。

图1,电压-电流转换器的基础是集电极电流约等于射极电流,并只沿一个方向提供电流。
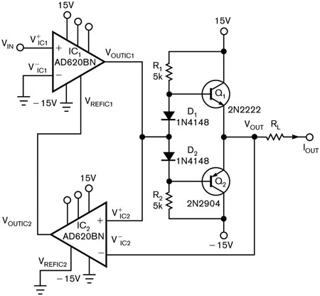
使用两支仪表放大器和两支电阻,可以构造一个0.01%精度的压控电流源(图2)。该电流源有±10V的输入电压摆幅,与输出电流成正比。即使在高达90mA输出电流时也能保持高精度。Analog Devices公司的AD620小功率低漂移仪表放大器提供电路控制和误差校正,但不是输出电路的一部分。因此,Q1和Q2可以替换为大功率晶体管,以实现更高的输出电流。可以将仪表放大器配置成从1~10000的任意增益,以适应低于1mV的输入信号。简单地在IC1和IC2的输入端跨接一个电阻,就可以实现所需的增益。

图2,这款制作方便的电压-电流转换器可在一系列情况下提供较高的精度。
第一个仪表放大器IC1控制推挽输出级的基极电压。电阻与二极管偏置Q1和Q2,以消除交越失真。IC2提供误差校正,以及处理基射电压的增量。误差电压(D1/D2结与输出电压的测量差值)送至IC1的基准脚,并与输入电压相加。相加结果就是一个与输入电压成正比的输出电流。此电路在±10V输入范围内实现了0.01%的典型直流精度,以及1kHz时输出电压为±5V峰峰值的1.5%典型交流精度。
计算输出电流的方程为:

其中

因此,

或

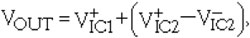
此电路提供宽的输出范围,以及与输入电压直接成正比的输出电流,并有高的线性度和精度(图3)。

图3,图2中的电路提供宽的输出范围,输出电流与输入电压成正比,并实现高线性度和精度。

图1,电压-电流转换器的基础是集电极电流约等于射极电流,并只沿一个方向提供电流。
使用两支仪表放大器和两支电阻,可以构造一个0.01%精度的压控电流源(图2)。该电流源有±10V的输入电压摆幅,与输出电流成正比。即使在高达90mA输出电流时也能保持高精度。Analog Devices公司的AD620小功率低漂移仪表放大器提供电路控制和误差校正,但不是输出电路的一部分。因此,Q1和Q2可以替换为大功率晶体管,以实现更高的输出电流。可以将仪表放大器配置成从1~10000的任意增益,以适应低于1mV的输入信号。简单地在IC1和IC2的输入端跨接一个电阻,就可以实现所需的增益。

图2,这款制作方便的电压-电流转换器可在一系列情况下提供较高的精度。
第一个仪表放大器IC1控制推挽输出级的基极电压。电阻与二极管偏置Q1和Q2,以消除交越失真。IC2提供误差校正,以及处理基射电压的增量。误差电压(D1/D2结与输出电压的测量差值)送至IC1的基准脚,并与输入电压相加。相加结果就是一个与输入电压成正比的输出电流。此电路在±10V输入范围内实现了0.01%的典型直流精度,以及1kHz时输出电压为±5V峰峰值的1.5%典型交流精度。
计算输出电流的方程为:

其中

因此,

或

此电路提供宽的输出范围,以及与输入电压直接成正比的输出电流,并有高的线性度和精度(图3)。

图3,图2中的电路提供宽的输出范围,输出电流与输入电压成正比,并实现高线性度和精度。
- ECL电源开关的应用研究(11-30)
- 电流源电路(01-23)
- 什么是权电流型DAC(数模转换器)(01-24)
- 高速应用中电流反馈运放电路设计分析(01-06)
- 线性光电耦合器在开关电源中的应用(01-15)
- 可对储能器件进行安全且快速充电的通用型电流源(03-13)
