标准以外的高功率PoE解决方案
时间:08-30
来源:互联网
点击:
IEEE 802.3af 以太网供电 (PoE) 标准于 2003 年 6 月批准通过。此后,诸如 IP 电话与无线 LAN 接入点等众多应用纷纷开始遵从这一最新标准。PoE 市场中新推出了用于以太网线缆两端的几种 PoE 电源控制器。例如,TPS2383A 是符合 IEEE 802.3af 标准的控制器,用于线缆的供电设备 (PSE) 端,而 TPS2375 则是 IEEE 802.3af 用电设备 (PD) 控制器,用于线缆的下行端。上述控制器不仅简化了 PoE 设计,而且还使之更为可靠,并符合标准。采用 PoE 之后,越来越多的终端设备都设计为可以直接从以太网线缆/RJ-45 连接器获得电力。但是,IEEE 802.3af 标准限制 PSE 可提供的功率为 15.4W,而用于 PD 的功率为 12.95W。如果应用要求的功率大于 IEEE 802.3af 标准允许的量,则设计人员就要以创造性方法推出标准以外的解决方案。幸运的是,目前市场中提供的器件可用于上述类型的设计。我们应当记住,这些解决方案要求 PSE 提供更高的功率,但范围仍保持在以太网线缆和 RJ-45 连接器的最大安全工作电流之内。
高功率用电设备
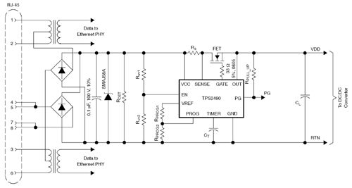
就符合 IEEE 802.3af 标准的 PD 而言,所采用的最大 DC 电流为 350mA,限流为 450mA。为了从 PSE 获得更高的功率,我们可用热插拔控制器实施标准以外的高功率 PD。我们可采用如图 1 所示的 TPS2490 实施此类解决方案。工作电流与限流都由电流感应电阻器和所选的外部MOSFET 进行外部设置。感应电阻器RS设置最大DC限流,且应用应选择外部MOSFET。此外,通过选择电阻分压器 RPROG1 和 RPROG2 来对功率限制特性进行编程,TPS2490 还可用于保护外部MOSFET(见 TPS2490 数据手册)。正如我们所指出的那样,就其从线缆所获得的功率量以及被检测为有效 PD 的情况来看,该解决方案是超出标准之外的。

图 1. 带有标准以外 UVLO 的高功率 PD
如果我们需要 IEEE 802.3af 标准所定义的有效 PD,那么与 RUV1 及 RUV2并联的等效电阻 RDET 就可被设为约等于 24.9Kohms。这就能够满足标准定义的有效 PD 检测电阻要求了。我们还应注意,选择 RUV1 和 RUV2 时应满足所需的通电阈值(见 TPS2490 数据手册)。
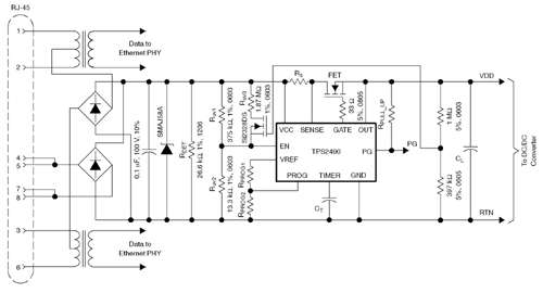
为了实现符合IEEE 802.3af标准的打开和关闭输入阈值电压,我们还要添加额外的电路,如图 2所示。该电路还可用于编程打开和关闭阈值,通过调节 RUV1、RUV2 以及 RUV3 的电阻值来达到所需范围。RUV1 和 RUV2 间的分压决定了打开上升阈值电压,而 RUV1||RUV3 与 RUV2 间的分压则决定了输入的关闭阈值电压。

图2. 高功率 PD,带有符合 IEEE 802.3af 标准的 UVLO(39.4V 上升,30.6V下降)
就图 1 与图 2 所示的两个 PD 而言,FET 应为一个 N 通道 MOSFET,带有 100V 的漏极额定电压。它还应具备 20V 的闸极额定电压以及 2A 或更高的漏极额定电流。为了通过 PD 前级 (front stage) 获得更高功率,应选择 RS 的电阻值,这样限流就比最大负载电流高出约 20%。举例来说,如 PD 最大负载(DC/DC 转换器)为 22W(或最小输入电压 44V 上的最大等效负载电流为0.5A),则限流可设为 0.6A,这就需要把 RS 设为约 83mW。
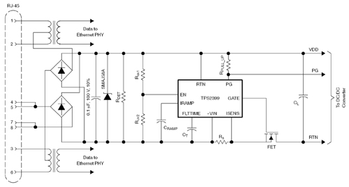
图 1 和图 2 所示的解决方案都带有高侧开关。众多应用并不关心使用高侧还是低侧开关,但有些PD 却更希望使用低侧开关。为了配置低侧开关 PD,需要一个低侧 MOSFET 驱动器。图 3 显示了采用 TPS2399 的解决方案。TPS2399 是一个额定为 100V 的电流斜波热插拔控制器,其正好适用于超出标准以外的低侧开关 PD 控制器。

图 3. 带有低侧开关的高功率 PD
这种设计与图 1 所示几乎相同,但可采用不同的控制器来处理低侧开关。由于 TPS2399 控制器有着不同的限流感应阈值,因此感应电阻必须不同,这才能达到与图 1 所示相同的限流。遵循前面的例子,限流应设为 0.6A。就图 3 所示的应用而言,感应电阻 RS 应大约为 67mW,而非 83mW。
假定图 1 和图 3 所示 RDET、RUV1 以及 RUV2 的等效输入电阻约 25kW,则以上所有三个解决方案都应将 PD 设置为 0 类,这就可实现从各自的 PSE 获得最大功率。
高功率电源设备
根据设计,即便是 PD 可用于获得更高功率,其也有可能无法得到所需功率,因为符合 IEEE 802.3af 标准的 PSE 也有功率限制。如图 4 所示,采用TPS2383而又符合标准的 PSE 所允许的线缆最大持续电流仅为 0.35A(或功率为 15.4W,限流为 0.4A),因为电流感应电阻为 0.5W(与 IRFD110 串联)。允许从源极获得更高功率的简单方法就是降低感应电阻值,这样限流就会变高。举例说来,如果要求从 PSE 获得 19.25W 的功率(而不是从符合标准的 PSE 获得15.4W),则只需将感应电阻器的电阻值降低至 0.4W,这就可向 PSE 输出上的 RJ-45 连接器提供0.4375A的持续DC电流(限流 0.5A)。
以上解决方案符合除额定功率 (或额定电流)以外的所有 PoE 标准。当然,如果 IEEE 802.3af兼容性对应用不重要,那么我们也可将其他通用热插拔控制器用于 PSE。
高功率用电设备
就符合 IEEE 802.3af 标准的 PD 而言,所采用的最大 DC 电流为 350mA,限流为 450mA。为了从 PSE 获得更高的功率,我们可用热插拔控制器实施标准以外的高功率 PD。我们可采用如图 1 所示的 TPS2490 实施此类解决方案。工作电流与限流都由电流感应电阻器和所选的外部MOSFET 进行外部设置。感应电阻器RS设置最大DC限流,且应用应选择外部MOSFET。此外,通过选择电阻分压器 RPROG1 和 RPROG2 来对功率限制特性进行编程,TPS2490 还可用于保护外部MOSFET(见 TPS2490 数据手册)。正如我们所指出的那样,就其从线缆所获得的功率量以及被检测为有效 PD 的情况来看,该解决方案是超出标准之外的。

图 1. 带有标准以外 UVLO 的高功率 PD
如果我们需要 IEEE 802.3af 标准所定义的有效 PD,那么与 RUV1 及 RUV2并联的等效电阻 RDET 就可被设为约等于 24.9Kohms。这就能够满足标准定义的有效 PD 检测电阻要求了。我们还应注意,选择 RUV1 和 RUV2 时应满足所需的通电阈值(见 TPS2490 数据手册)。
为了实现符合IEEE 802.3af标准的打开和关闭输入阈值电压,我们还要添加额外的电路,如图 2所示。该电路还可用于编程打开和关闭阈值,通过调节 RUV1、RUV2 以及 RUV3 的电阻值来达到所需范围。RUV1 和 RUV2 间的分压决定了打开上升阈值电压,而 RUV1||RUV3 与 RUV2 间的分压则决定了输入的关闭阈值电压。

图2. 高功率 PD,带有符合 IEEE 802.3af 标准的 UVLO(39.4V 上升,30.6V下降)
就图 1 与图 2 所示的两个 PD 而言,FET 应为一个 N 通道 MOSFET,带有 100V 的漏极额定电压。它还应具备 20V 的闸极额定电压以及 2A 或更高的漏极额定电流。为了通过 PD 前级 (front stage) 获得更高功率,应选择 RS 的电阻值,这样限流就比最大负载电流高出约 20%。举例来说,如 PD 最大负载(DC/DC 转换器)为 22W(或最小输入电压 44V 上的最大等效负载电流为0.5A),则限流可设为 0.6A,这就需要把 RS 设为约 83mW。
图 1 和图 2 所示的解决方案都带有高侧开关。众多应用并不关心使用高侧还是低侧开关,但有些PD 却更希望使用低侧开关。为了配置低侧开关 PD,需要一个低侧 MOSFET 驱动器。图 3 显示了采用 TPS2399 的解决方案。TPS2399 是一个额定为 100V 的电流斜波热插拔控制器,其正好适用于超出标准以外的低侧开关 PD 控制器。

图 3. 带有低侧开关的高功率 PD
这种设计与图 1 所示几乎相同,但可采用不同的控制器来处理低侧开关。由于 TPS2399 控制器有着不同的限流感应阈值,因此感应电阻必须不同,这才能达到与图 1 所示相同的限流。遵循前面的例子,限流应设为 0.6A。就图 3 所示的应用而言,感应电阻 RS 应大约为 67mW,而非 83mW。
假定图 1 和图 3 所示 RDET、RUV1 以及 RUV2 的等效输入电阻约 25kW,则以上所有三个解决方案都应将 PD 设置为 0 类,这就可实现从各自的 PSE 获得最大功率。
高功率电源设备
根据设计,即便是 PD 可用于获得更高功率,其也有可能无法得到所需功率,因为符合 IEEE 802.3af 标准的 PSE 也有功率限制。如图 4 所示,采用TPS2383而又符合标准的 PSE 所允许的线缆最大持续电流仅为 0.35A(或功率为 15.4W,限流为 0.4A),因为电流感应电阻为 0.5W(与 IRFD110 串联)。允许从源极获得更高功率的简单方法就是降低感应电阻值,这样限流就会变高。举例说来,如果要求从 PSE 获得 19.25W 的功率(而不是从符合标准的 PSE 获得15.4W),则只需将感应电阻器的电阻值降低至 0.4W,这就可向 PSE 输出上的 RJ-45 连接器提供0.4375A的持续DC电流(限流 0.5A)。
以上解决方案符合除额定功率 (或额定电流)以外的所有 PoE 标准。当然,如果 IEEE 802.3af兼容性对应用不重要,那么我们也可将其他通用热插拔控制器用于 PSE。
- 通过USB连接器保护电源和充电器件安全(10-28)
- 基础学习:网关设置通信协议(01-16)
- 连接器的基本知识(05-21)
- (恩智浦孵化器项目分享)2:基于i.MX 6UL设计的2G/3G/4G连接器(03-01)
- Molex 发布 MXMag千兆级单端口 RJ45 连接器(06-11)
- 基于ARM的移动无线传输系统设计(06-09)
