单芯冷却风扇方案设计
时间:06-04
来源:网络整理
点击:
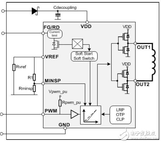
冷却系统中,冷却风扇的使用率非常高。然而传统的冷却风扇系统需要较多的外围器件,设计比较复杂。为此给大家推荐一个新的风扇驱动器解决方案。这个方案的电子驱动部分更简化,仅靠单一芯片来实现控制。在这个方案里只需要一个Melexis的单芯片冷却风扇驱动器MLX90297再加三个速度调节电阻和一个去耦电容即可实现。具体电路结构如图所示:


图1:Melexis的单芯片冷却风扇驱动MLX90297
冷却风扇驱动MLX90297的优势及特性:
1)12V单芯片方案,包括HALL传感
MLX90297是Melexis推出的单芯片冷却风扇驱动芯片。它把一个高灵敏度的霍尔效应传感器和两个功能强大的半桥输出级集成在一起。它是全功能(All-in-One)单线圈风扇驱动器的产品组合,在系统中方便设计实现。
单芯片冷却风扇驱动MLX90297不但具有最低速度设定功能,而且其速度曲线也可以通过增加一个额外电阻来进行调整。
2)智能软启动,运行中自动增益控制
MLX90297的软启动和软切换机制通过进一步完善,实现了行业领先的噪音水平以及在更高速度下的低振动,但最大扭矩并没有受到影响。
3)100Hz到100KHz的PWM控制,最高可驱动600mA风扇
MLX90297具有更低的驱动器电阻(RDSon),结合其内置的电流限制,允许该驱动器应用于线圈电阻明显低于10Ω的风扇。MLX90297的静电放电(ESD)性能得到了进一步增强,高达9KVHBM。
- 电阻式触摸屏的基本结构及驱动原理(09-30)
- 高层建筑物的防雷技术分析(10-19)
- 获取较高的低压输出精度小技巧(10-11)
- 降低接地装置接地电阻的措施(12-31)
- 一种200V/100A VDMOS 器件开发(02-23)
- 匹配的电阻器最大限度地提高放大器的性能(04-10)
