不再纠结电池不够用,大范围区域无线充电解决方案
时间:09-07
来源:电子设计工程
点击:
电电流,并将输出功率通过通信协议反馈给BQ50041A。BQ50041A可以通过电阻配置损耗阈值,如果输入功率与输出功率之间的差值大于此损耗阈值,则BQ50041A会报警并中止能量传输。
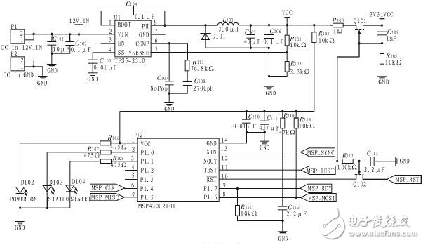
1.4低功耗
本文通过增加TI的MSP430低功耗MCU配合BQ500410A来实现系统的低功耗。为了实现低功耗,一种最直接的方法是无负载时直接关断电源使BQ50041A完全关机。但是这样做的话,包括充电状态、错误状态、操作模式及驱动引脚状态信息等将会完全丢失。增加MSP430后,BQ500410A可以周期性的关机来节节省功耗,其唤醒信号由MSP430来提供。同时,各种状态信息也由MSP430来保存,LED状态指示灯也由原先的BQ500410A驱动变为由MSP430来驱动。如此一来,虽然系统的复杂度及成本提高了,但是待机功耗由原先的300mW降低到90mW左右。

图2低功耗电路
2结束语
本文提出的无线充电系统解决了传统的单线圈方案充电区域小的问题,极大的提升了用户体验。因此,本文的方案具有更高的市场价值。此外,本文增加的低功耗电路能够将待机功耗从300mW降到90mW,能够更好的满足一些低功耗设备的需求。
- 基于WPC标准的无线充电技术设备的应用(03-08)
- 无线充电待解疑问(07-04)
- 无线充电工作原理(07-04)
- 对话凌力尔特Tony Armstrong:如何看待无线充电的发展?(12-26)
- 诺基亚研发远程充电技术 可让手机实现“无限待机”(02-25)
- 美国博通:加速车联网落地五项前沿技术(03-16)
