新手求教四位加法器问题求助!急!
时间:10-02
整理:3721RD
点击:
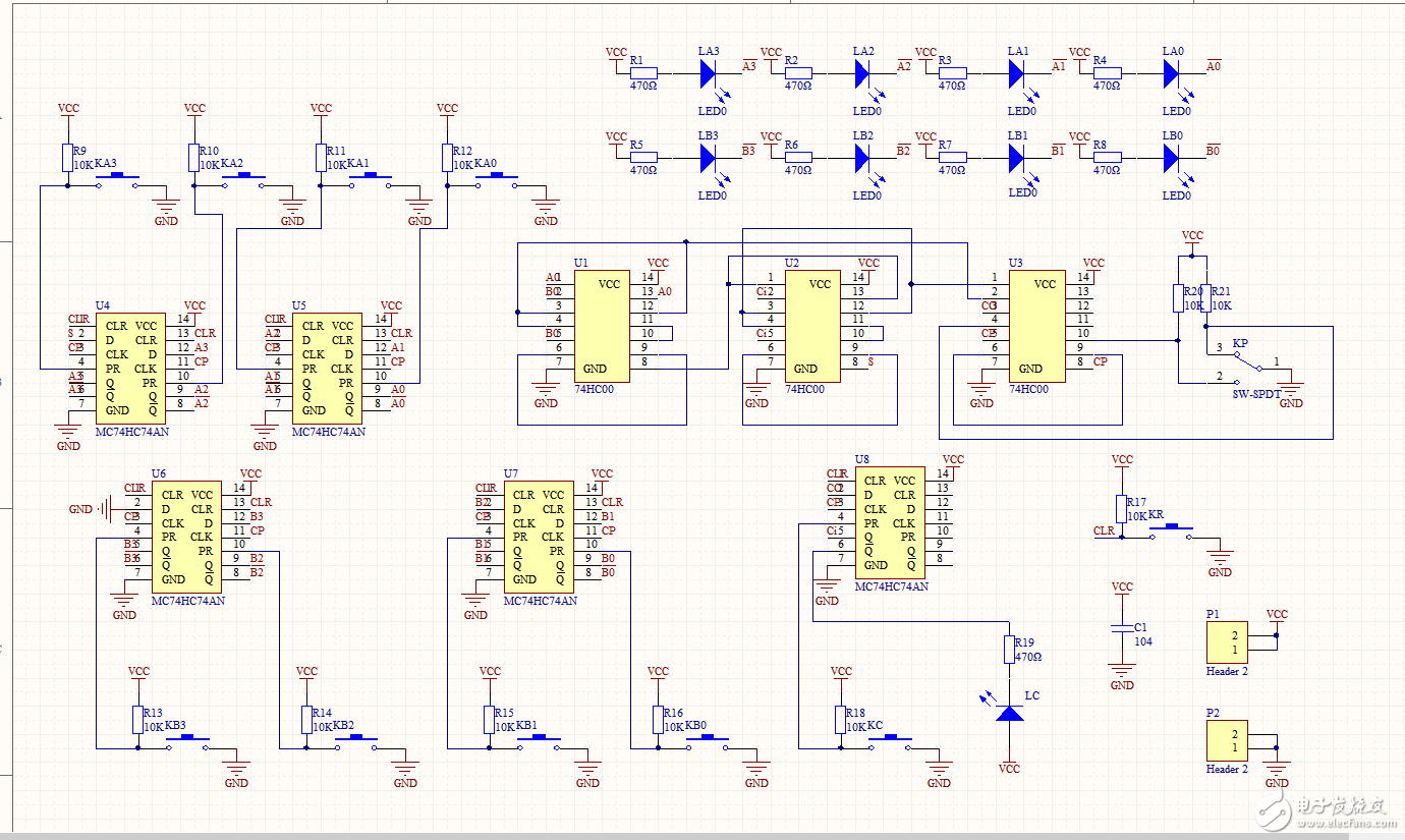
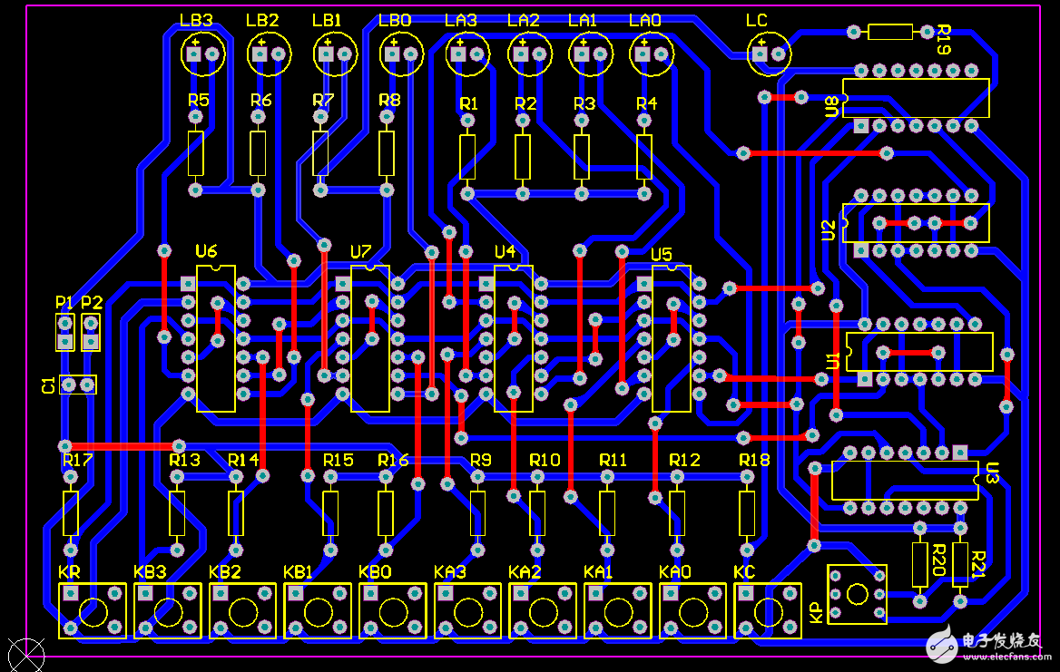
我这个四位加法器之前做完成后测试功能后一切正常,今天拿出来重新测一下却出现问题了,每按一次六脚不仅有移位,la0-4的灯也逐渐亮了,怎么回事,之前功能是正常的!
附上原理图,pcb,和出现问题的视频。发不了视频,怎么办?
附上原理图,pcb,和出现问题的视频。发不了视频,怎么办?

QQ截图20170426212737.png(83.74 KB, 下载次数: 0)
下载附件 保存到相册
2017-4-26 21:37 上传

你可以把视频先上传至优酷,或者其他视频网站。然后上传视频链接就可以了。
之前都正常,现在不正常,看看器件是否有损坏,或者电源是否有问题
