HDMI出线
时间:10-02
整理:3721RD
点击:

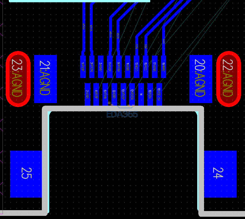
如图,这种封装的HDMI插座外面这一排该怎么出线,直接在焊盘上打孔?
不过焊盘好小,只有9mil。
这个要打盲孔才行啊
好奇怪的HDMI啊,如果封装OK,只能打盘中孔了,激光钻孔能满足你的要求
期待更好的解决办法
封装对的,开始我以为是上下都有焊盘,但是看它的spec,居然都是在一面的。
这些是用在手机上面的封装吧
见过,两面走线。孔在焊盘上面的
这个样子,只有盘中孔了
可以跟结构商量下,留点布线空间!(不知道封装沉板的部分允许否?)
盲埋成本太高,盘中孔后续生产会有很高的不良的隐患!
小编最后是怎么走的这对线呢?好像一般HDMI差分都不打孔。
