请教一个关于功放的问题
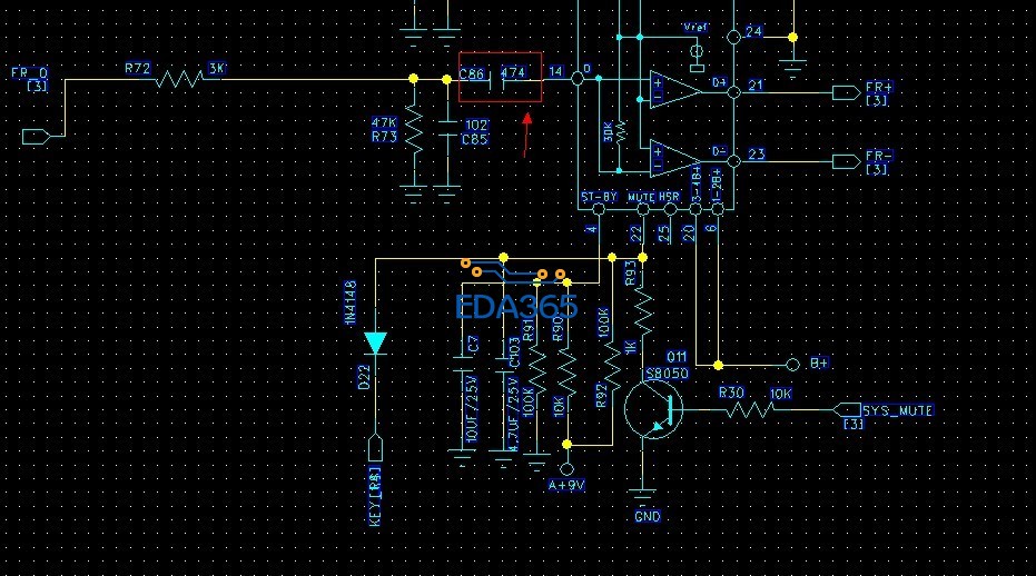
1.为啥C86处474电容短路了,会造成功放7388输出没有波形,用万用表量到是12V直流电压,最后导致喇叭烧掉了?(图2中的功放为7388,输入电压是12V)
2.另外有朋友说C86是功放7388的输入耦合电容,此处有个疑问就是(图一中)4558输出到功放7388也有一个电容啊C166 10uf,为啥后面还要一个C86 474电容。
3.我做了个试验
直接把C86 474电容短路 也能量到输入到7388上面的音频波形,跟接C86 的474电容与直接短路C86量出的波形是一样的,但是后端7388的输出就不正常了。接C86时,7388的输出波形就是正常的音频信号;短路C86,7388的输出波形就量不到了,用万用表量到是12V左右的电压输出
求解哦,谢谢
图1(4558也有C166 10uf电容隔离耦合啊)

图2(C86短路的话 就会导致7388输出没有音频波形,只有12V直流电压?)

如果去掉R73,应该短路C86是可以工作的。但是有R73就影响了IC的静态工作点。输出肯定是有问题的。
各位朋友顶顶哦
懂功放或者音频方面的朋友 解答下哦
C86电容在这里起到的作用是隔直通交,如果短路了,就会出现这些问题。
这个和IC内部的静态工作点有关系的。说白啦,7388内部也是有很多三极管组成的放大电路。
可以说具体一点吗 谢谢
硬件高手来顶顶呀。
谢谢 jimmy 老师的解答,
不过有个疑问就是4558输出到功放7388,先经过了一个电容啊C166 10uf(这个C166不是已经充当了一个隔直通交的左右哦),为啥后面还要一个C86 474电容?
短路之后会影响功放芯片内部整个电路的静态工作点。你可以测量一下,在正常时候,电容接7388一边应该是有二分之一VCC 的电压。因为是前级放大电路,工作电流很小,甚至是几十个UA电流。当电容短路后,一个47K的电阻足以把中点电压给下拉为0V ,刚好又是正相输入。又因为芯片内部是桥接电路输出,所以上面一个通道输出为+12V,下面一个通道输出就为0V,此时如果接有喇叭会有很大电流很快会坏掉的。
一楼说得对,R73的存在,c86短路的话,整个线路的静态工作点改变了!
额 可以解释详细一点吗 谢谢
去掉c86量不到波形应该是正常的,以为虚短的概念,那个地方的电压是运放负端的参考电压。R73接的有问题。因为是单电源供电。R73的一端应该接到参考电压上就是VREF 。这是虚地 。如果直接接到地上那就无形中给VREF分压了 VREF电压给飘了。造成输出有问题
谢谢哦,另外请教下 ,例如音频通过4558放大 ,然后输入到7388再次放大,输出最后接到喇叭上,如果不用4558运放,直接把音频输入到7388放大可以吗,会出现什么问题,喇叭上的音频能否正常输出?
4558只是运算放大,你不用4558,直接输到TDA7388、TDA7386也是没问题的,看你这个电路图像是车载DVD的电路图。
